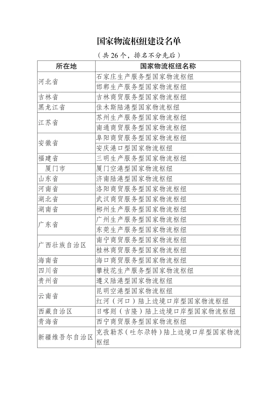
为深入贯彻党的二十大精神,落实“十四五”规划《纲要》和《“十四五”现代物流发展规划》等有关工作部署,近日国家发展改革委研究确定并发布新一批国家物流枢纽建设名单,石家庄生产服务型、武汉商贸服务型、攀枝花生产服务型等26个国家物流枢纽入选。其中,从地区分布看,东部地区10个、中部地区5个、西部地区9个、东北地区2个;从枢纽类型看,陆港型3个、空港型2个、港口型1个、生产服务型8个、商贸服务型9个、陆上边境口岸型3个。
此次纳入建设名单的26个枢纽具有三方面显著特点。一是更好服务产业发展,促进降低物流成本。相关枢纽为生产制造产业提供了优质物流服务供给,打造低成本、高效率的物流服务网络,提升实体经济活力和竞争力。例如,东莞生产服务型国家物流枢纽提供深度嵌入集成电路、纺织、汽车等龙头企业生产流程的物流服务,协助优化生产组织调度,强化供应链协同,促进供需精确匹配,有效支撑企业提升供应链管理水平。二是吸引各类要素聚集,助力发展枢纽经济。相关枢纽充分发挥资源集聚效应和综合服务能力优势,吸引供应链上下游企业集聚,在培育发展枢纽经济方面取得积极成效。例如,南通商贸服务型国家物流枢纽加强区域商贸物流资源集聚整合,提升综合服务能力,发挥枢纽核心组织作用,吸引纺织、冶金、塑料等产业上下游制造商、贸易商聚集发展,助力打造枢纽经济。三是畅通国际物流通道,加快推进对外开放。相关枢纽加强多元化的国际物流辐射能力建设,畅通对外物流通道,推动形成全面开放新格局的有力支撑。例如,昆明空港型国家物流枢纽持续拓展航线辐射范围,依托特色临空产业,着力建设辐射南亚东南亚的空港型物流枢纽。
2019年以来,国家发展改革委累计发布6批国家物流枢纽建设名单,共151个枢纽,实现31个省(区、市)、5个计划单列市和新疆生产建设兵团全覆盖。国家发展改革委将持续推动相关国家物流枢纽扎实推进建设工作,加快形成国家物流枢纽网络,不断完善“通道+枢纽+网络”的现代物流运行体系,促进降低全社会物流成本,为建设现代化产业体系、加快构建新发展格局、推动高质量发展提供有力支撑。

评论