文 | 野马财经 姚悦
编辑丨高岩
此前遭“前董秘”“闯宫”的中简科技(300777.SZ),内斗已然公开化。
11月1日晚,中简科技公告称,董事会审议通过解聘公司总经理温月芳的议案,由董事长杨永岗暂代公司总经理职务,并担任公司法定代表人。

来源:中简科技公告
同日下午,温月芳也在社交平台发布声明表示,董事长杨永岗涉及重要案件,欲通过罢免自己总经理职务,获得法人代表地位,将自己罪责转嫁给公司。同时还发布了一则公司中高层管理人员及骨干员工力挺自己的声明。

来源:温月芳社交账号页面

据中简科技《招股书》显示,杨永岗、温月芳均为国内碳纤维行业领军人物。杨永岗、温月芳不仅分任中简科技董事长、总经理,也同为公司创始人,以及实控人。
据天眼查显示,杨永岗、温月芳分别直接持有中简科技2.47%、2.15%的股份;二人还通过华泰投资、常州中简管理间接持有公司股份,最终合计控制股权比例为21.78%。
“公开搞分裂对公司、对全部股民是不负责任。”“能不能周一停牌,你们好好斗,分出个高低再复牌,为我们股民考虑下。”“我全部身家都投在贵公司,你们这是干啥呢?”针对中简科技的内斗,有网友在社交平台上评论称。
中简科技内斗公开化的前奏是“前董秘”强闯公司带走资料。10月30日,据垂直财经网站“全景网”报道,中简科技近期对董秘李剑锋做出了解除劳动关系的决定。但10月29日清晨,李剑锋伙同他人闯入中简科技,强行带走一包公司重要资料。中简科技就此事报警。
“前董秘强闯公司”消息被曝出以来,中简科技股价表现起伏。10月30日收盘下跌0.36%,10月31日收盘又上涨1.28%,截至11月1日收盘,再度下跌2.91%,报29.98元/股,总市值132亿元。
公告解聘总经理、公章遗失作废
11月1日晚,中简科技连发多份公告,内容涉及董事会提名委员会成员调整、解聘公司总经理温月芳,以及公司公章及法人章作废。
中简科技于11月1日召开第三届董事会提名委员会第五次(临时紧急)会议、第三届董事会第十七次(临时紧急)会议,审议通过了《关于解聘公司总经理温月芳的议案》。
据公告显示,温月芳因个人原因不再适合担任公司总经理一职,公司董事会解聘温月芳的公司总经理职务;在聘任新的总经理之前,由董事长杨永岗暂代公司总经理职务,并依据《公司章程》担任公司法定代表人,主持公司日常经营工作。解聘自董事会审议通过之日也就是11月1日起生效。
解聘后,温月芳将继续担任公司副董事长、总工程师的职务以及仍担任公司第三届董事会战略与发展委员会委员。
中简科技在公告中表示,此次解聘事项不会对公司日常生产经营活动的正常运作产生重大不利影响。公司各项工作稳步推进,按照既定目标全力以赴保障供货。
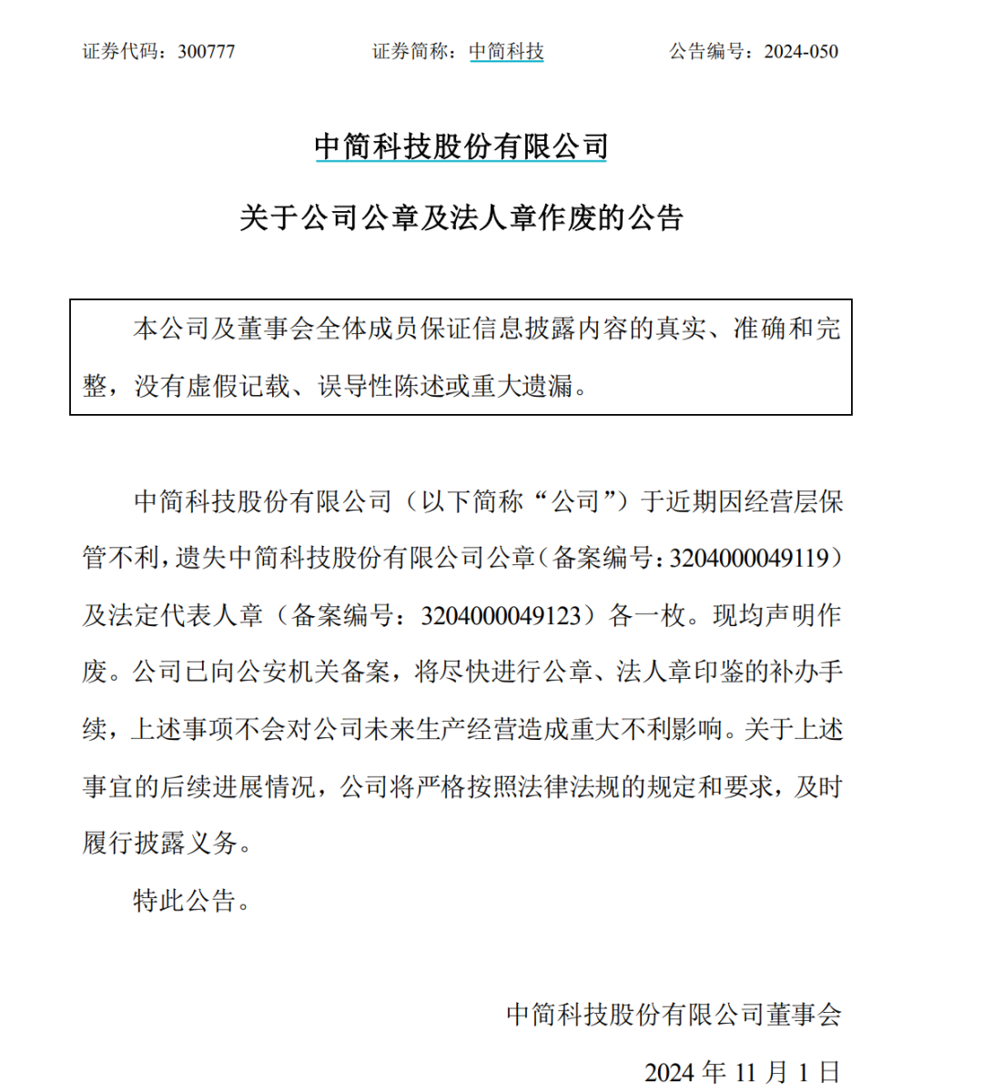
此外,中间科技还发公告称,因经营层保管不利,遗失公司公章(备案编号:3204000049119)及法定代表人章(备案编号:3204000049123)各一枚,现均声明作废。公司已向公安机关备案,将尽快进行公章、法人章印鉴的补办手续。

来源:中简科技公告
据Wind数据显示,中简科技董事会有7名成员——董事长、董事杨永岗;副董事长、董事温月芳;李宝山、彭纪生2名董事;以及刘礼华、沈菊琴、李友根3名独董。
10月30日,中简科技召开第三届董事会第十六次会议,7名董事中温月芳、彭纪生缺席会议。
该会议审议通过了《关于修订及调整提名委员会组成的议案》,并同意将提名委员会委员调整为李友根(召集人)、沈菊琴、李宝山。
据公告显示,董事会提名委员会主要负责对公司董事及高管的选择标准和程序提出建议,并审查董事和高级管理人员的任职资格。
紧接着,11月1日,中简科技召开第三届董事会第十七次(临时紧急)会议,7名董事均参加表决,针对《关于解聘公司总经理温月芳的议案》最终5票同意、2票反对。
投反对票的温月芳本人质疑提名委员会委员的组成,以及董事会秘书履职的合法性;同样投反对票的彭纪生认为相关董事会召集程序存在瑕疵。两人也均强调了温月芳作为总经理具备合格的履职能力。
值得注意的是,针对《关于解聘公司总经理温月芳的议案》,5名投赞成票的董事中,有2名独董连任时间已经超过6年。而据《上市公司独立董事管理办法》第十三条规定,独立董事每届任期与上市公司其他董事任期相同,任期届满,可以连选连任,但是连续任职不得超过六年。
据Wind数据显示,刘礼华、沈菊琴2名独董的任职时间均为2018年8月29日,至2024年8月29日两人任职期限已经达到6年上限。且此后中简科技也没有公告独董改选的相关内容。

来源:Wind金融终端
据《中华人民共和国公司法》第七十三条,董事会作出决议,应当经全体董事的过半数通过。中简科技2024年5月公布的《公司章程》第一百二十一条同样显示,董事会作出决议,必须经全体董事的过半数通过。
香颂资本董事沈萌认为,董事会决议成立的前提是董事会具备法定权限,如果没有合理的理由解释独董未改选,那么这个解聘决议就不具法律效力。
总经理连发两则声明
同样在11月1日,下午,名为“温月芳”的抖音用户连发三条视频,其中第一条是显示“臻於至善”的照片,另外两条视频则是两则声明文件。
据《证券时报》,以及一位接近中简科技方面的人士证实,该抖音账号确为温月芳所有。
其中一则有温月芳手写签名的声明表示,公司董事长杨永岗自9月以来,就多次召集各种会议,10月27日晚,杨永岗再一次发动罢免自己的董事会程序,并将事先定好在公司会议室召开的董事会悄悄转移到其他地址召开。
温月芳表示,杨永岗妄图强行罢免自己的总经理职务。其想通过强行罢免总经理,获得法人代表地位。据公司所知,杨永岗正在涉及一起重大案件,已多次被要求协助调查,杨永岗想抢夺公司控制权,将个人行为转嫁给公司,为自己减轻罪责。

来源:温月芳社交账号页面
上述声明还强调,温是公司创始人之一,也是公司的核心技术人员,在公司的作用不可替代,是公司总经理的最合适人选。
温月芳发布的另一份声明表示,“昨日得知公司董事长突然提出要罢免温月芳的总经理职务,深感震惊,坚决反对,坚决抵制! ”并肯定了温月芳作为总经理的工作成绩

来源:温月芳社交账号页面
该声明落款名称为“中简科技股份有限公司中高层管理人员及骨干员工”,涉及公司副总经理、财务总监、生产总监等36人,落款时间为9月27日。
截至发稿前,针对温月芳发布的上述两则声明,杨永岗尚未针对相关内容作出公开回应,同时也没有其他人士公开发声证实温月芳所述内容。
值得注意的是,签名的36人中有公司董秘李剑锋,也就是此前被曝强闯办公室带走重要资料,并不配合交接“导致公司用于信披数字证书不知去向”的人。

来源:温月芳社交账号页面
据垂直财经网站“全景网”报道,10月30日,中简科技发布一则声明显示,10月28日,中简科技正式与李剑锋解除劳动关系,并通知李剑锋履行人事手续和交接流程。

来源:“全景网”报道
但10月29日清晨,李剑锋没有按照公司通知要求,到人事处办理手续,而是不顾保安多次阻拦,撕毁证券办公室封条,携带事先藏匿的备用钥匙,强行打开办公室大门,公然抢走公司重要财物和资料。公司随即报警。
《声明》还表示,李剑锋拒不配合公司正常的离职交接手续,公司用于信披的数字证书不知去向,给公司的信息披露工作带来不可预计的风险。
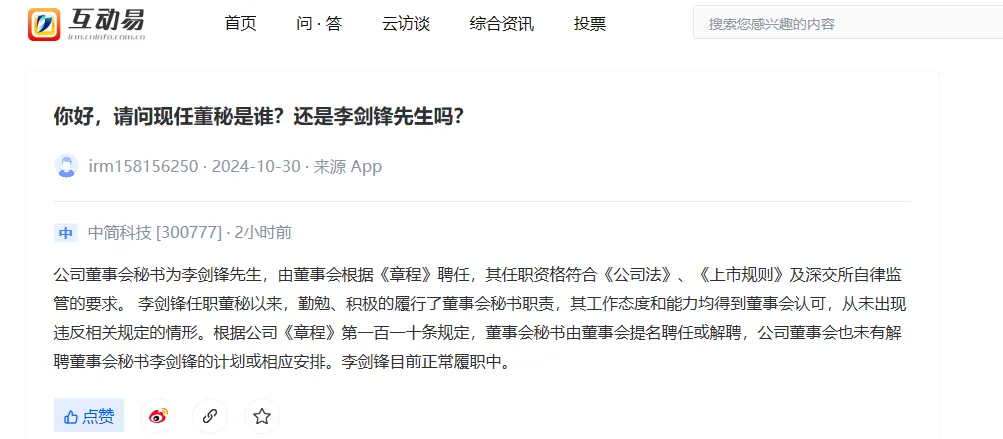
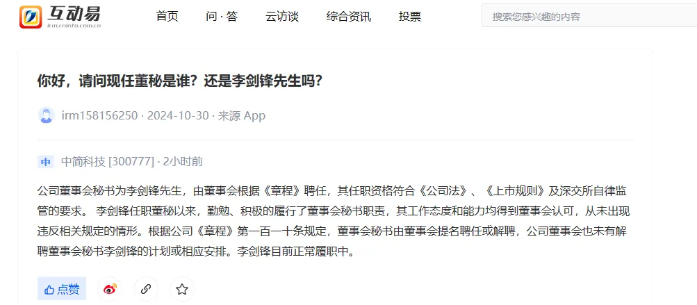
与上述《声明》信息冲突的是,10月31日16点左右,在“互动易”上,针对“现任董秘是谁?还是李剑锋先生吗?”中简科技回复称,董事会秘书由董事会提名聘任或解聘,公司董事会也未有解聘董事会秘书李剑锋的计划或相应安排。李剑锋目前正常履职中。

来源:互动易
前文则提到,针对董事会审议通过自己被解聘的议案,温月芳质疑董事会秘书履职的合法性。
据一位知情人士称,其原本认为李剑锋是董事长杨永岗的人,所以带着U盾去找杨永岗。但至于他为什么会在力挺温月芳的声明上签字,具体原因尚不了解。
前5大客户销售占比超9.8成,毛利率3年降16个百分点
中简科技成立于2004年5月,主营业务为高性能碳纤维及织物的研发、生产、销售,产品主要应用于航空航天等场景及领域。
碳纤维是一种含碳量在90%以上的纤维结构材料,具有密度低、比强度大、比模量大等诸多特性,在同等重量下拉伸强度可达到钢、铝合金、钛合金的9倍以上,弹性模量可以达到钢、铝合金、钛合金的4倍以上。这些优点使得碳纤维成为航空航天飞行器轻量化的理想选择。
近5年,中简科技的业绩增速始终存在波动,2023年以来尤其面临增长挑战。

来源:Wind金融终端
2023年中简科技营利双降,其中营收5.59亿元,同比下降29.9%;净利润2.89亿元,同比下降51.44%。2024年前三季度,中简科技营收5.33亿元,同比上升33.26%;但净利润却为2.31亿元,同比下降5.61%。
此外,2024年前三季度,中简科技经营性活动现金流1.05亿元,同比降低84.67%;应收账款7.34亿元,同比增加49.49%。
值得注意的是,2020年以来,中简科技销售毛利率持续下降。据Wind数据统计,2020年-2023年以及2024年前三季度,中简科技销售毛利率分别为83.89%、77.08%、75.63%、67.7%,以及61.31%。
中简科技的主要客户来自于航空航天领域,市场相对稳定,但客户较为集中。据“财联社”报道,有市场分析人士表示,中简科技过于依赖少数大客户,不仅令企业难以在价格上掌握主动权,而且经营上也很容易受制于人。
据财报显示,2020年-2023年,中简科技对第一大客户A,销售占比分别为87%、79.59%、81.93%,以及88.3%;对前5大客户的销售占比分别为99.61%、99.26%、98.51%,以及99.98%。

来源:中简科技2023年年报
中简科技也同样面临行业挑战。由于碳纤维前期价格行情火热,各路资本涌入,头部企业也大幅扩大产能。但随着产能不断释放,需求端没有明显拉动作用,导致供需错配,碳纤维产品的价格也陷入低迷。
据大宗商品资讯及大数据服务商“百川孚盈”报告显示,2024年第三季度碳纤维行业内卷严重,碳纤维国内市场价格弱势延续,本季度市场平均价格为87.11元/千克,较上季度均价下跌6.22元/千克,跌幅为6.66%。
不过,近期“低空经济”逐渐火热,而在以eVTOL为代表的低空飞行器结构中,对轻量化的要求更高,碳纤维复合材料占比远超传统航空器。这也被认为中简科技等碳纤维企业新的发展动力。
上市5年,
前十大股东已“大换血”
业绩增长波动的中简科技,也一度伴随因频繁减持导致的股权不断调整。
2019年5月,中简科技登陆深交所创业板上市,上市时曾在《招股书》中披露公司共有43名自然人股东,且股东之前存在盘根错节的家族式股权关系。
据《招股书》显示,中简科技实际控制人杨永岗和温月芳分别直接持有发行人3.93%和1.08%的股权;二人通过华泰投资控制发行人16.86%股权;通过中简投资控制发行人8.49%股权;合计控制发行人30.36%股权。
中简科技发行后的前十大股东分别为华泰投资、中简投资、涌泉投资,以及自然人赵勤民、袁怀东、施秋芳、范春燕、周近赤、杨永岗,以及刘继川。此外,还有2家机构股东和36位自然人股东。
中简科技实控人杨永岗和温月芳;杨永岗与涌泉投资的合伙人杨永建、杨永斌系同胞兄弟关系;公司股东温月芳与涌泉投资合伙人温日耀系同胞姐弟关系。
此外,赵勤民系公司股东方国海胞妹方杏菊配偶;袁怀东、施秋芳为夫妻关系;范春燕与公司股东三毛纺织控股股东、实际控制人范银良系父女关系;刘继川系公司股东黄晓军胞妹黄晓莉配偶等等。

来源:中简科技《招股书》
中简科技2019年5月16日上市时,股东承诺,实际控制人、主要股东及部分董监高锁定36个月,其他38名股东如涌泉投资、赵勤民、袁怀东、施秋芳、范春燕及其一致行动人三毛纺织的承诺锁定期均为12个月,限售股份可上市流通时间为2020年5月18日。
但距离解禁时间还有半个月左右,2020年4月29日,中简科技就发布公告称,持股5%以上的股东范春燕和一致行动人三毛纺织、赵勤民、涌泉投资将要在半个月之后进行减持。
此后,袁怀东、施秋芳、范春燕及一致行动人三毛纺织、涌泉投资、赵勤民,一路减持。而且,2020-2022年间,范春燕及其一致行动人三毛纺织、涌泉投资、袁怀东、施秋芳,都出现过违规减持或减持信披违规。
上市5年,中简科技前十大股东早已“换血”。
据天眼查显示,目前,中简科技的实控人为杨永岗、温月芳,二人直接合计持股4.62%,通过华泰投资、常州市中简企业管理合伙企业(有限公司),间接合计持股17.16%;合计控制股权比例为21.78%。
此外,黄晓军、赵勤民分别持有中简科技3%的股份,为并列第一大自然人股东。其余股东分别为通用技术创业有限公司、周近赤、由范银良和范春燕实控的三毛纺织分别持股2.02%、2.01%、2%;袁萍、郑炎坤、杨建刚,分别持股1.94%、1.93%、1.42%。



评论