文|24潮
无可争议,美国在全球储能江湖已经占据重要位置,且未来地位可能还会进一步提升。
根据中关村储能产业技术联盟(CNESA)统计:2023年全球新增投运电力储能项目装机规模52GW,中国、欧洲和美国合计占比88%,引领全球储能市场发展。中国占据47%的份额稳居首位,欧洲占比22%,美国以19%的份额位列全球第三。
综合各机构预测,2024年美国市场可能超越欧洲,成为全球储能第二大市场。

美国储能市场主要划分为表前市场与表后市场,表前市场即对应大型储能(公用事业储能),包括新能源配储与独立储能两种形态,表后市场主要包括工商业储能与户储。
可以说,大储几乎是美国储能发展的风向标。根据Wood Mackenzie数据,美国2023年储能装机为8.74GW/25.98GWh,其中表前储能装机7.91GW/24GWh,占总装机比例超过90%。

另外根据据EIA6月数据库,24年大储已开工建设项目提升至14.2GW,占比94%,增长势头非常强劲。
或受此影响,EIA上修24年美国储能全年装机预期至15.27GW,约同比增长68%。
不过,24潮产业研究院(TTIR)研究发现,在美国储能装机量快速增长的背后,“储能并网复杂、变压器短缺、利率高企和碳酸锂价格” 等扰动因素不容忽视,尤其受到并网受阻影响,美国储能项目排队规模已达787GW,其中仅约有10%左右获得并网许可。
一系列因素影响下,实际上2023年美国储能装机量与EIA年初公布的预期值相比,全年的完成度仅为74%。
更为严峻的现实是,为了实现争夺储能领域的全球话语权与定价权,美国在政策层面正在全力 “封堵” 中国储能企业,以实现 “将完整的电池供应链带回美国” 的战略目标。
美国大储江湖,对中资企业而言即意味着巨大的发展空间与机遇,也预示着激烈的竞争与博弈风险,而留给企业破局的时间已经非常紧迫了。

市场与政策驱动,是美国储能强势崛起的两大基石。
首先看市场层面,根据华安证券统计,截至21年9月,美国燃煤电站运行212GW ,大多建于1970-1990年,美国燃煤电站平均运行年限为45年,目前有超过70%的电网系统工作超25年以上,逐步迎来退役潮。据EIA,计划在2035年前退役的燃煤发电装机占28%(59GW)。
另一方面,美国光伏发电量从2015年25TWh提升至2023年164TWh,增长势头非常强劲。另据EIA预计2021-2050美国可再生能源发电占比将从21%提升至44%,风光新增需求稳定且持续增长。


而美国电网前期通过燃煤电站具有较强的调峰能力,燃煤电站占比大幅下调使电网面临调峰能力失衡。
尤其是大量新增光伏电站并网,间歇性发电特性则进一步影响了电网稳定性。IEA研究表明,当可再生能源占比达到15%时,消纳瓶颈将会体现,
事实上,美国目前电网消纳问题已开始显现。我们以美国西部加利福尼亚州所在的加州独立系统运营商(CAISO)为研究对象,加州光照资源丰富,是美国能源转型步伐较快的地区,加州制定了2045年实现全州电力100%来自可再生能源这一较为激进的目标。截至2024年4月底,加州已投运19.1GW光伏和8.1GW风电,相较2017年底分别增加了71.1%和29.5%。
随着风光装机增长,美国加州地区也出现了弃风弃光率大幅上升的情况,从月度数据看,2022年之前CAISO弃光率基本能维持在10%以内,但2022年4月、2023年3月、2024年3月弃光率分别达到了16.4%/22.3%/19.4%。
此外,随着美国净负荷曲线由 “鸭子” 变为 “峡谷”,时间维度的消纳限制接踵而至。
众所周知,由于新能源发电具有间歇性,光伏只能在白天有日照的时间段发电,为了满足电力系统的用电需求,传统电源出力需要配合新能源出力变化进行实时调节,传统电源需要满足的调节需求被称为净负荷(净负荷=总负荷-风光出力)。随着新能源尤其是光伏装机增长,美国加州电力系统中午时段净负荷逐年下降,由于总负荷和净负荷曲线构成的形状酷似一只鸭子,因此得名 “鸭子曲线”。
以每年3月的CAISO典型净负荷曲线为例,2024年3月加州地区中午时段净负荷进一步下降,“鸭子曲线” 正在演变成 “峡谷曲线”,净负荷的剧烈变化给电力系统的调度运营带来了巨大挑战。当电力系统净负荷低于0时,意味着仅风光出力便能满足该时刻所有用电需求,除非通过储能电站储存起来,否则多余的光伏电量只能选择弃掉。
显然未来美国加州新能源消纳不仅仅需要面临空间维度的限制(电网阻塞),也将面临时间维度的限制(缺少储能)。
为了解决新能源消纳问题,截至23年9月,美国已规划投入高压电网线路共36条,可消纳187GW新能源项目,相当于可令当前新能源消 纳能力几乎翻倍,整体输电容量提高15%。
据华安证券统计,这36条已规划高压电网线路建设项目成本预算共640亿美元;截至23年9月已有10条开始建设,10条已开建项目成本预算共225亿美元。已开建项目中,提议至开工花费时间从2年至17年不等,平均9.7年,可额外消纳 19.5GW发电项目。
而据美国能源部估算,1.6GWh的储能项目可为20MW的输电线路升级节省40%成本(建设3500万美元的储能项 目,将输电线路升级投资的4.46亿美元降低至2.69亿美元,可推迟必要电网建设的投入)。
综上可见,美国发展储能,尤其大储产业正当时也。据LBNL,2013年后风光需求快速反弹并屡创新高,催化储能项目2018年排队容量迎来高速发展期,其中2018-2023每年新增排队独立储能项目从14GW/年提升至219GW/年,同时风光配储排队数量亦增长显著。
目前在美国电网存在较强辅助需求和套利机会的情况下,储能行业获取收益来源渠道呈现多元化发展,主要包括:容量市场、现货电力市场套利、辅助服务市场(调频、旋转/非旋转备用等)等。

而且美国电力系统旺盛的辅助需求也促使储能行业发展出丰富的应用场景。根据EIA披露,截止2022年,美国在运行的储能设备可分为12种不同的应用场景。其中,规模较大的有频率调节、套利、斜坡/旋转备用、能量时移,分别为6.7、5.2、4.9、3.0GW,占比为26%、20%、19%、11%。
从增量看,22年增长最多的应用场景为频率调节、斜坡/旋转备用、套利、能量时移,分别增长3.7、2.9、2.5、1.5GW,占到总增量的29%、23%、19%、12%,这些功能可以帮助电网快速平衡电力供需之间的临时差异。除此之外,备用电力和负荷跟踪也取得较快增长,分别同比增长315%/102%。

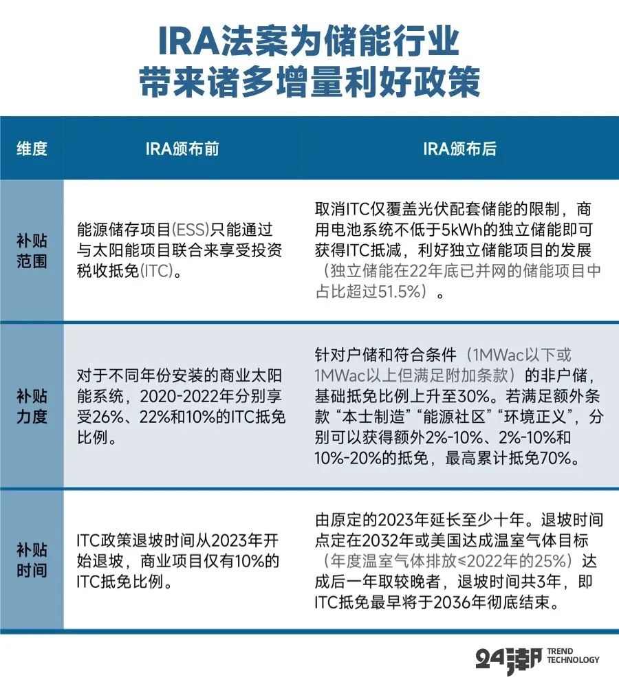
政策方面,在2022年8月,拜登签署了7500亿美元的《通胀削减法案》(Inflation Reduction Act),其中提供3690亿美元用于企业生产能源的投资。
其中,《通胀削减法案》将ITC(投资税收抵免)延长10年,通过经济补助政策直接对相关企业给与补贴。以特斯拉为例,根据2023年度营收及出货量数据测算当前储能系统成本为332美元/kWh,完全自制电芯和储能设备可以帮助公司储能业务毛利率提升13.6个百分点,若考虑逆变器补贴这一比例将会更高。对于下游客户,特斯拉在美国超级工厂制造的储能设备可以获得最高10%的ITC额外补贴,提升了储能项目的经济性。
该政策进一步刺激了美国储能产业的快速发展。政策发布当月,美国未并网储能备案量提升至 22.68GW,环比增长35.0%,较往月增速明显提升。
此外,美国的50个州中有37个州制定了可再生能源组合标准和目标,17个州出台了储能相关的补助政策。其中,力度较大的政策有内华达的NV储能激励计划以及加州的自发电激励计划(SGIP),这些政策成功推动了当地的储能行业发展。

在一系列政策支持与驱动下,美国已成为全球储能市场发展的强力引擎之一。据24潮产业研究院(TTIR)统计,美国储能装机量从2017年的0.29GW/0.65GWh到2023年8.74GW/25.98GWh,短短6年时间,增长了近30/39倍,增长非常迅猛。
根据平安证券研究所预测2024年美国储能装机量可能为12.4GW,超越欧洲,成为全球第二大储能市场。
而根据EIA测算,假设美国电网二氧化碳排放量2025年减少95%,2050年减少100%,则风/光/储2035年累计装机容量将达570/990/370GW。对应2020-2035年均储能装机量约为25GW,储能增长空间巨大。
太平洋证券等机构的预测则更为乐观,其预测2024美国储能新增装机37.95GWh,约同比增长67.51%,是2021年的3.7倍。
美国能源部政策办公室首席副主任Carla Frisch此前在2024美国储能峰会上表示,预计到2040年美国部署储能系统装机容量将超过200GW。
据华安证券预测,25年美国大储并网需求将达到16-18GW。中信证券分析认为,美国储能2026年新增市场空间达到700亿元以上,2024-2026年三年累计市场空间接近1800亿元,市场空间广阔。

当然,美国储能狂飙的背后,也有潜在的压力与竞争风险。
根据中信期货研究所分析,受到储能并网复杂、变压器短缺、利率高企和碳酸锂价格等因素扰动,2023年美国各个月份储能装机完成度始终不及预期。与年初预期相比,2023全年的完成度约为74%。从单个月份看,大部分月份的完成度不足50%,许多项目不断延期。
进一步了解发现,在2022年底预测的8.63GW装机项目中,有43%的项目为实际完成,有36%的项目因为延期3-11个月而无法完工,有20%需要延期12个月及以上而无法完工,此外,有1%的项目取消、无限延期或缺乏后续信息。

具体而言,美国储能项目并网审核时间过长,导致排队时间长是项目并网不断延期的核心因素之一。
据了解,美国大储项目并网流程长,需经历电网公司多轮研究审核获取并网许可后才能开始建设,该过程耗时约3年,后进行融资、建设、采购等进一步流程,通常会维持约2年。期间如果研究不通过被打回,等待期限还要延长;如果需要修改计划中的部分细节,则需要重新排队。
根据劳伦斯伯克利国家实验室数据,截止23年9月份,加州地区CAISO的平均排队时长已达到43.4个月,光储项目从提出到投运的总时间超过70个月。根据美国劳伦斯伯克利国家实验室(LBNL),美国储能并网排队规模约787GW。增并网(储能)排队项目908GW(22年:759GW),累积约2700GW(22年:约2000GW)。
BNEF数据则显示,截至2024年1月,美国七家独立系统运营商的风电、光伏和电池储能装机容量并网申请中只有11%获批,仍在等待批准的装机容量高达1131GW,是2023年底美国全国大型项目累计装机容量288GW的近四倍。

为了解决这一问题,2023年7月28日,FERC颁布了并网新规,从多个方面简化了并网流程,如将可行性评估和设备影响评估被压缩到150天内完成,较之前的450余天有显著提速;将原本的逐一研究模式改为分批次集群研究,减少了排队时间,并减小了排队序列中靠前项目的延期对于靠后项目的影响。新规于2023年11月6日起实施,有望加快并网节奏,减少储能项目延期或取消。

此外,美国变压器交付延期,也拖累了储能整体装机进度。
众所周知,变压器是光储项目并网的重要设备。近年来美国由于新能源项目建设,叠加老旧电网更新,变压器需求旺盛,但由于美国变压器产能严重不足,进口依赖度较高,存在供需缺口。据统计,23年前11月,美国变压器进口额已达到51.73亿美元,占总市场比例为77%。
目前,美国全年有2/3的变压器用于老旧电网改造,仅有1/3用于电网扩展和新能源并网。用于储能项目的变压器产能严重不足。

而海外新增变压器产线建设需要较长周期,预计22年新开工项目到25年开始投产,美国变压器市场将处于短缺状态。
根据PTR数据显示,美国电力变压器交货时间从疫情之前的12-14个月增至当前的38个月,拖累光储项目的整体进度。
根据美国政府问责署(U.S. GAO)对美国公用事业公司的采访,在过去的3年里,几种大小的配电变压器的报价交货时间从平均10个月增加到1到7年。此外,由于现有的积压和相应的延误,一些制造商已经完全停止接受新订单。至少未来两年美国变压器市场都将处于短缺状态。
近年来,为提升电网可靠性以及对老旧设备进行升级改造,美国逐渐加大对电网领域的投资。相关刺激政策有望对美国变压器在内的电网基础设施投资带来有效的拉动。
在政策与市场驱动下,面对近两三年来行业的旺盛需求,美国市场变压器厂商加大了相关投资。例如,日立能源于2022年5月和10月分别宣布投资1000万美元、3700万美元扩建其美国变压器工厂;WEG于2022年4月对位于美国密苏里州华盛顿的中型变压器厂投资超1000万美元,在此之前的五年里,WEG在其美国变压器设施上投资了近4700万美元,其后于2023年12月宣布未来三年投资12亿雷亚尔(1雷亚尔=1.46人民币),以扩大巴西、墨西哥和哥伦比亚的变压器产能,以满足拉美和美国对电力变压器的持续和不断增长的需求。此外,GE与墨西哥能源和食品行业龙头公司Xignux的合资公司Prolec GE也在今年加大对变压器产能的投资。
伴随着相关企业新建设产能的释放,有望缓解美国变压器不足的状况。

此外,当前美国的高利率对于美国储能建设的收益构成较大影响。尤其是在22年3月-23年7月,美联储连续加息11次,联邦基金利率共提升525个基点。大储项目系重资产项目,贷款杠杆比例较高,贷款比例约为45%-60%,加息对项目盈利能力产生较大影响,影响资本成本和建设意愿。
据华安证券测算,美国新能源项目贷款比例平均约为55%,大型储能项目长期贷款固定利率通常在4%左右。我们假定贷款8年贷款比例为55%,固定贷款融资利率0.5%-7.5%的范围中,融资利率每下降1%,IRR上升0.39%-0.42%。
中信证券分析认为,随着美联储开启降息周期,贷款利率100bp的降幅对应回本周期缩短3个月。华安证券也表示,美国开启降息后,从融资成本和机会成本两方面提振储能项目建设意愿,建设至并网亦需时间,25年有望迎来大储建设高峰期。
另外,碳酸锂价格的持续下降,也引发业主方观望情绪。2023年,由于全球碳酸锂产能释放,供给宽松,价格一路下行。美国碳酸锂价格由22年底的8万美元/吨回落至1.5万美元/吨,带动储能设备价格回落。以特斯拉MegaPack 2h为例,价格从23年4月份的188万美元/台降低至24年3月的128万美元/台,降幅超过30%。
在原材料价格快速回落阶段,部分业主方可能希望等待成本进一步下降,保持观望态度。目前,碳酸锂价格已经接近底部,前期因观望碳酸锂价格而推迟的项目有望加快开工建设。
据华安证券测算,储能系统成本在0.15美元/Wh-0.50美元/Wh范围时,系统成本每降低0.05美元/Wh,IRR将提升1.69%-4.55%。当美国大储系统报价在0.15-0.3美元/Wh范围时,系统每降低0.05美元/Wh,IRR将提升超3%,IRR对系统报价波动较为敏感,若后续美国储能系统报价有下滑趋势,有望大幅刺激终端装机需求。
当前,对于中国储能企业而言,最大的风险可能还是政策风险。
9月13日,美国政府发布声明,确定将于2024年9月27日起执行对中国开展的301关税政策,大幅度上调中国产品的进口关税,其中对电动汽车加征关税100%,新能源汽车用的动力锂电池加征关税25%。非电动汽车用锂离子电池将于2026年1月1日起征收25%关税(原关税7.50%)。
市场猜测,这或许将对中国储能企业在美国的发展与进程产生深远影响,甚至冲击。

一场政策风暴与变革正在深刻影响,甚至改变着美国储能江湖竞争格局。
好在凭借着强大的技术与成本控制力,中资企业在美国储能产业竞争中仍占据优势地位。
根据中信期货此前测算,美国储能企业的单位生产成本在320-330美元/KWh,该法案为美国本土生产电池企业提供的补贴相当于储能单位成本的10%,并为购买储能产品的项目方提供10%的OTC补贴,因此对于终端客户而言,该法案的补贴比例在10%-20%之间(视生产厂商让利幅度决定)。
而即便加征25%的关税后,中国储能系统价格依然维持在139-156美元/KWh,相较于美国储能企业的生产成本不到50%。因此倘若美国电池生产成本没有明显下降,单纯依靠IRA法案补贴和对中国锂电加征25%的关税,美国生产的电池及储能设备无法从经济上赶超中国生产的电池及设备。
所以,中信期货认为,此次关税政策虽然会在一定程度上影响电池和储能设备的出口,但短期内美国本土生产的电池不论是从成本上还是规模上都难以取代中国进口,美国难以摆脱对于中国进口电池的依赖。
事实也确实如此。据电池中国不完全统计,包括特斯拉、FlexGen、Powin、Fluence、Primergy、Nextera、Energy Vault、SUNPIN SOLAR等在美储能业主,已与宁德时代、亿纬锂能、国轩高科、瑞浦兰钧、远景动力等中国电池企业达成相关合作,预估相关储能电池订单合计或超60GWh。
除了电池制造企业,中国储能电池设备制造商也构建了全球领先优势。3月18日,先导智能与美国电池制造商American Battery Factory公司(ABF)正式签署全球战略合作协议,根据协议内容:先导智能将为ABF公司提供总目标为20GWh的锂电池智慧产线服务。据悉这是迄今为止中国企业在美国获得的最大规模锂电池设备订单。
先导智能董事长王燕清表示,本次与ABF公司建立合作,是公司开拓美国及北美市场的关键布局,双方将共同打造自动化、高效率、高智能的超级电池工厂网络,为美国本土锂电及储能产业发展贡献智造力量。
但未来可以预见,为了争夺全球储能产业的主导权与定价权,美国政府对中资企业的政策 “围剿” 范围与力度大概率还会进一步升级。竞争就是如此残酷,我们不应该抱有任何的侥幸心理。
如今美国政府正在试图从锂矿开采到电池生产制造等多个动力电池核心领域,对保持领先的中国企业实行全面 “封堵” 。美国总统拜登在多个场合毫不避讳地直言称:“我们的目标是将完整的电池供应链带回家。”
而以特斯拉、FLUENC等美国本土储能巨头在政策支持下都在加快产能建设进程。
2月1日,彭博社援引知情人消息报道称,特斯拉计划扩大再美国内华达州的储能电池生产,新工厂初期产能规划为10GWh,预计于2025年投产运营,“若项目进展顺利,产量还会进一步扩大”。
报道称,除了新工厂的计划,特斯拉还打算今年将加利福尼亚州的电池工厂产能提升一倍。而马斯克在1月底的电话会议室曾表示,“特斯拉今年的电池储能业务增长速度将超过电动汽车业务”。
一系列操作与布局有助于特斯拉拿到美国的政府补贴。据了解,特斯拉已经于2023年率先开始获得IRA的制造信用补助。按照IRA规定,在美国本土制造电芯和储能设备可以分别获得35/10美元/kWh的PTC补贴。根据特斯拉23年营收及出货量数据测算当前储能系统成本为332美元/kWh,完全自制电芯和储能设备可以帮助公司储能业务毛利率提升13.6pct,若考虑逆变器补贴这一比例将会更高。IRA政策补贴已经部分反应在23年毛利率的增长中,并将随着自制电芯产能释放而继续增厚利润。
为了突破国际贸易与政策壁垒,实现企业持续健康发展,中国储能企业全球化发展已经势在必行。考虑到一座电池工厂建成投产需要三到四年,“回血” 需要5-6年,按照这个时间线,留给中资企业国际化布局与发展的时间已经非常紧迫了。
此前孚能科技董事长王瑀在参加央视《对话》栏目时也曾预测,以2026年为分水岭,之后北美、欧洲对电池必须本地化生产的要求就将进入实操议程。
“谁到海外,谁就是公司的英雄,走出去,到海外去。” 去年底,宁德时代员工的电脑桌面被统一设置成这样一句标语,从那时起,很多员工都感受到,出海正在成为宁德时代管理层最关心的大事。
为了应对全球化新的竞争格局与生态,中国储能企业已经在加速建设海外产能战略步伐。
据24潮产业研究院(TTIR)不完全统计,截至目前,宁德时代、远景动力、国轩高科、中创新航、蜂巢能源、孚能科技、亿纬锂能、欣旺达等10家动力电池巨头都开始计划或者已在海外有深度的产业布局,其公开对外披露的/媒体公开报道的投产/计划建设的海外工厂已近50个,总投资预算超5000亿元。
从投资规模来看,宁德时代海外投资力度与决心更大,其计划投建的五大海外工厂总投资预算近260亿美元。根据最新财报披露,截止2024年6月末,宁德时代在欧洲地区高达617.42亿元人民币的 “重大在建工程” 进入执行阶段,工程累计投入占预算比例(工程进度)为21.26%。
从巨头们的出海路径分析,出海作战不止于海外建厂这一商业模式,也可以选择技术支持、专利许可等方式。比如23年2月,宁德时代和福特汽车达成协议,福特将出资35亿美元在美国密歇根州新建一座磷酸铁锂电池工厂,宁德时代将提供技术帮助和专利许可支持。这座新工厂是美国首个由汽车制造商全资拥有的电池工厂,预计于2026年投入生产,年产能约为35GWh。
宁德时代还与泰国Arun Plus有限公司(Arun Plus)达成CTP(高效成组技术)合作协议,双方将致力于满足当地电动车生产需求,助力泰国成为东南亚地区的电池生产中心。根据协议,宁德时代将向Arun Plus提供CTP电池包生产线,分享CTP电池包生产技术等。
还有就是诸如亿纬锂能、国轩高科等巨头选择与当地产业巨头合资建厂的方式,实现产业联动,合作共赢。

不仅如此,整个中国储能电池产业链都在加速国际化,据GGII不完全统计,仅2023年就有超20家锂电材料企业赴海外建厂,包括锂电池关键材料以及结构件等大部分环节,规划总投资额超1150亿元。
综上所述,美国江湖全面竞争已经开始,不可否认的是,美国储能产业与政策变化的背后,对中国储能企业而言,即隐藏着巨大的产业风险,也预示着重大的发展机遇,未来谁能最先适应市场与政策变化,谁能更快的解决产业痛点,谁就有可能在未来美国储能产业新竞局中抢占先机,谁就拥有持续发展壮大的机遇与实力。
考虑到全球经济与市场需求存在剧烈波动风险,企业在海外深度布局、凶猛扩张时,也要量力而行。任正非在《不做昙花一现的英雄》一文中曾说过,“如果没有坚实的基础,擅自扩张,那只能是自杀。”
(本文仅供参考,不构成投资建议)

· 中信期货—美国储能系列研究1-3
· 华安证券—美国大储深度报告-需求篇:现实与预期共振向上,多维度支撑增长



评论