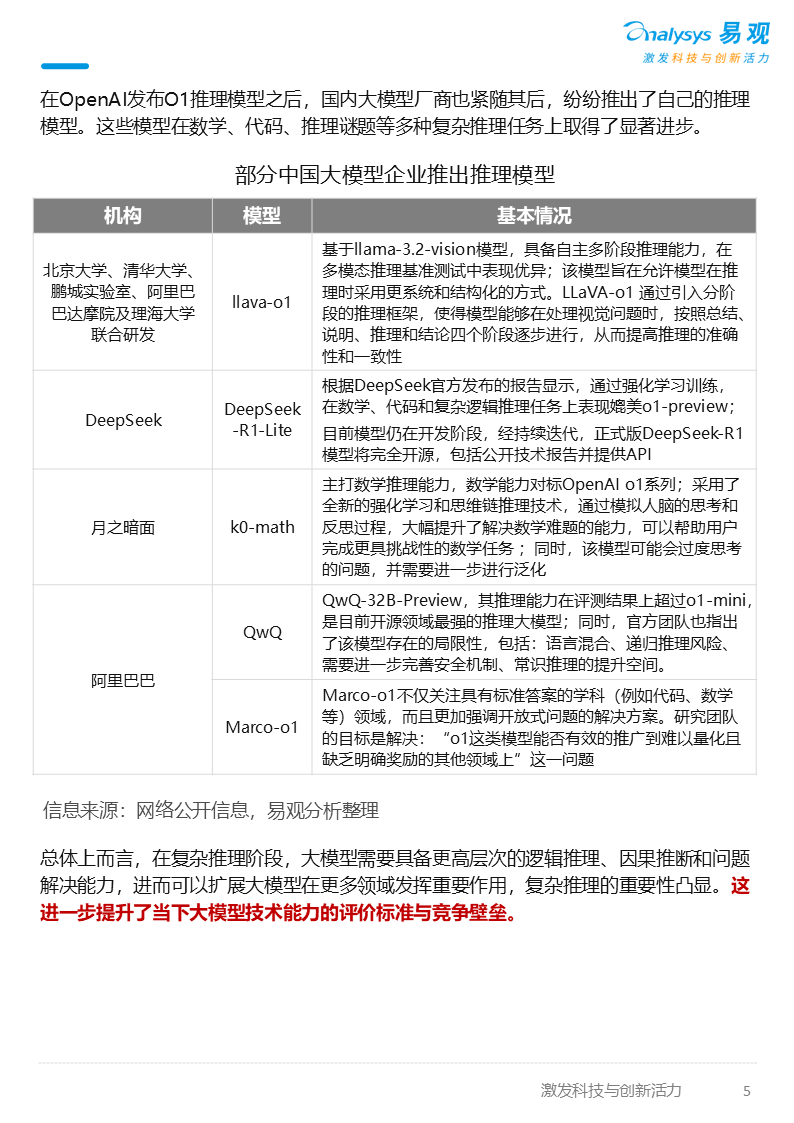
易观分析:通用人工智能(AGI)之路虽充满挑战,但技术进阶从未停歇,从2024年开端,向2025年延续,人工智能的发展,将由模型开发与竞赛,转向产品为先与场景打磨的新阶段,加速AI产业落地。多元应用场景雏形初现,科技大厂占据AI应用第一梯队,夸克、剪映、豆包领跑。


















































声明须知
声明须知:易观分析在本文中引用的第三方数据和其他信息均来源于公开渠道,易观分析不对此承担任何责任。任何情况下,本文仅作为参考,不作为任何依据。本文著作权归发布者所有,未经易观分析授权,严禁转载、引用或以任何方式使用易观分析发布的任何内容。经授权后的任何媒体、网站或者个人使用时应原文引用并注明来源,且分析观点以易观分析官方发布的内容为准,不得进行任何形式的删减、增添、拼接、演绎、歪曲等。因不当使用而引发的争议,易观分析不承担因此产生的任何责任,并保留向相关责任主体进行责任追究的权利。


评论