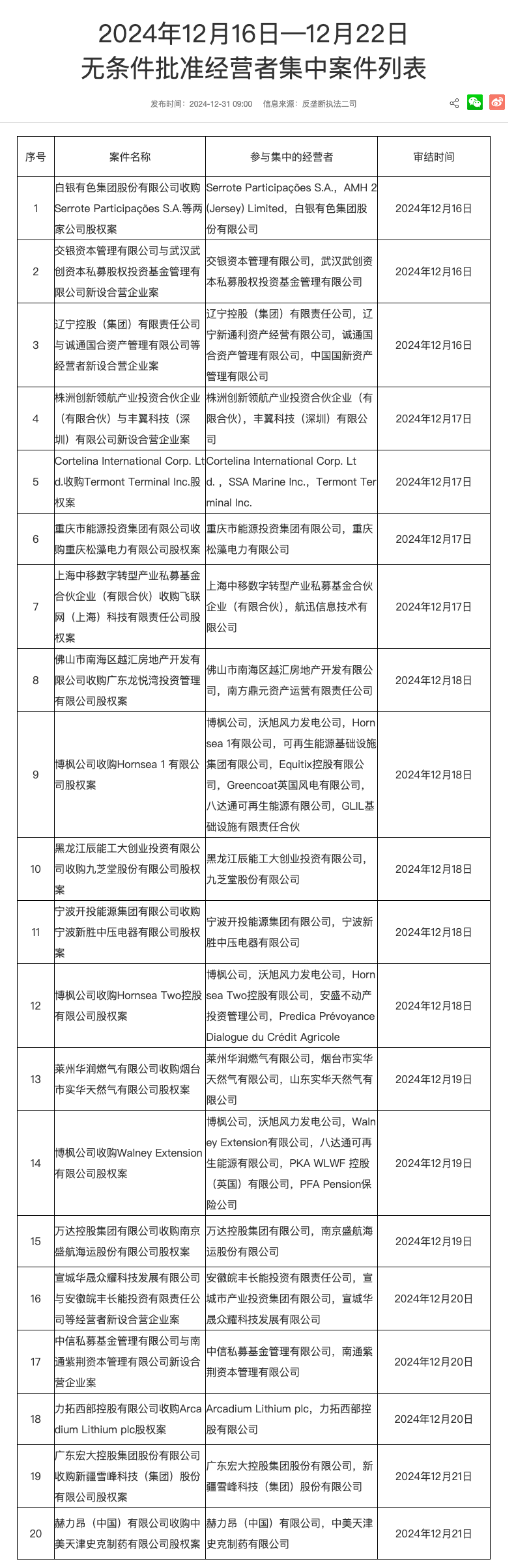
12月31日,市场监管总局发布2024年12月16日—12月22日无条件批准经营者集中案件列表,包括白银有色集团股份有限公司收购Serrote Participações S.A.等两家公司股权案、交银资本管理有限公司与武汉武创资本私募股权投资基金管理有限公司新设合营企业案、力拓西部控股有限公司收购Arcadium Lithium plc股权案、广东宏大控股集团股份有限公司收购新疆雪峰科技(集团)股份有限公司股权案等。

来源:界面新闻
12月31日,市场监管总局发布2024年12月16日—12月22日无条件批准经营者集中案件列表,包括白银有色集团股份有限公司收购Serrote Participações S.A.等两家公司股权案、交银资本管理有限公司与武汉武创资本私募股权投资基金管理有限公司新设合营企业案、力拓西部控股有限公司收购Arcadium Lithium plc股权案、广东宏大控股集团股份有限公司收购新疆雪峰科技(集团)股份有限公司股权案等。

评论