文 | 未来迹FutureBeauty 巫婉卿
编辑 | 刘颖
炎症、线粒体、外泌体、基底膜……
不知不觉中,这些医学概念已经在美妆行业司空见惯,“医研共创”逐渐成为功效护肤研究的主流趋势。
“如果只把医研共创简单理解为与医生的合作就太过片面了,事实上这个‘医’不仅仅包括医生及皮肤科学,甚至还可以包括生命科学、生物学等学科,这本质上是一个融合发展的重要趋势。”弗图医学和第十四章创始人梅鹤祥对《FBeauty未来迹》表示。
就目前来看,皮肤科学、生命科学、生物医学等学科正在以前所未有的速度跨行业融入到美妆产业之中,许多曾经应用在其它行业的学术、技术资源,正在加快融入到美妆行业,甚至美妆行业的研究开始与医学等行业并轨。
“20年前医学行业做化妆品研究的并不多,但是现在许多专家教授都开始参与进来,参与的人多了,发展自然就会变快。”皮肤科医学博士、主任医师副教授袁超对《FBeauty未来迹》表示,从医学行业的角度来看,功效护肤品也是一个有发展前景的研究方向。

最直观的就是,当下有一些皮肤学科等领域的研究,正在影响功效护肤产品开发最新趋势。
《FBeauty未来迹》梳理发现,目前有5个较为典型的医学研究趋势,正在加速影响功效护肤品的开发。
炎症性衰老,捕捉皮肤炎症

要说起当下最热门的抗老研究,炎症性衰老必须有“姓名”。
炎症性衰老(Inflammageing) 是一种无菌、低烈度慢性炎症,随着年龄的增长而逐渐增强。不仅仅是年老的标志,还可导致健康衰退、身体虚弱、和老化相关疾病。
从皮肤上来看,就是炎症会破坏皮肤结构,削弱皮肤屏障和微生物群,导致胶原蛋白、透明质酸和其他糖胺聚糖的流失,从而导致皮肤出现皱纹和失去弹性。
不久前,南方医科大学南方医院皮肤科主任郑跃在“SIA2024科学护肤创新联盟年度大会”上,曾指出炎症性衰老的表现与机制主要包括免疫功能失衡、促炎因子升高、氧化应激及细胞损伤等,这些会共同加剧皮肤衰老。
而目前调控炎症性衰老的关键通路包括:SASP调控通路、DNA损伤诱发的炎症通路、视蛋白3与光老化、蛋白酶激活受体2(PAR2)与ROS炎症。
在护肤领域,目前已有资生堂、欧莱雅及爱茉莉太平洋在内的美妆巨头们纷纷借助自身的科研势能,参与到慢性炎症与衰老的研究中来。
而针对SASP调控通路研究已经成为抗衰老研究领域一个前沿但十分确定的科研方向。已经有数个国际知名品牌针对SASP因子导致的老化展开研究,并找到技术落地方向应用在了产品当中。
例如,资生堂旗下IPSA通过“真皮老化细胞模型”找到了抑制老化细胞分泌过多的SASP因子的成分——南非凤凰草精粹,并首次将该成分应用于2024年秋冬新品中。
2024年7月,OLAY新品“淡纹黑管精华”,其独家复配「酸·A·肽」中的PHCA酸主要的“打击目标”,就是衰老细胞中的受损DNA和非正常衰老细胞释放的SASP,抑制细胞间的“衰老同化”现象。
未来,炎症性衰老还有许多潜在的抗衰老策略,例如阻断PD-1/PD-L1路径等,这一皮肤科学研发领域还有许多潜力待挖掘。
细胞能量/线粒体抗老,探究细胞发电站

线粒体,被誉为“细胞的发电站”,在细胞能量代谢、细胞周期和细胞生长调控中扮演着核心角色。近年来,随着科学研究的深入,线粒体与衰老之间的关系逐渐被揭示,成为抗衰老研究的热点领域。
线粒体代谢紊乱与细胞寿命、整体皮肤老化息息相关,从线粒体基因组DNA(mtDNA)损伤到线粒体生物合成减少(PGC-1α),以ATP耗竭为核心的细胞衰老(角质形成细胞衰老、黑色素细胞衰老、成纤维细胞衰老)拉开帷幕,以牵一发动全身的态势造成整体皮肤的衰老。
这一发现也逐渐被重视,越来越品牌开始挖掘细胞能量/线粒体抗老的功效。例如,2023年3月,欧莱雅在《iScience》杂志发布主题为线粒体智造分子PGC-1s通过调节角质形成细胞增殖和终末分化来塑造表皮生理学的探究性文章。
而在产品上,海蓝之谜的核心成分「神奇活性精萃」,能帮助清除线粒体中因细胞活动产生的自由基,根源修护肌肤,并提升线粒体能量,促进胶原和弹力蛋白新生,令肌肤年轻饱满。
绽媄娅最新发布的“PDRN能量”棒新品,通过超分子技术压缩的球PDRN,精准作用于线粒体等细胞器,通过抑制MAPK级联因子的表达,调控黑色素合成的途径,缓解炎症后色素沉着,同时还能启动cAMP信号通路,双向抗炎,激活线粒体,促进细胞能量代谢,并进一步激活线粒体内的希望因子,强化线粒体功能。
此外,对于NDA+的运用也成为了品牌们“卷”的新方向,因为NAD+的补充也是为了让线粒体加速合成能量之源ATP。例如LG生活健康自主开发的NAD焕能24(NAD POWER 24),能够攻克NAD+成分添加在护肤品中的不稳定性难题,助力肌肤强韧修护屏障。
目前也有许多前沿研究机构开始瞄准这一领域,例如不久前的国际化妆品创新匹亚大赛(COSMETOPIADS &INPD)中,彗柏研究院凭借修粒因 MitoRestaurin 系列原料荣获2024INPD创新原料奖,这也是线粒体能量护肤的重要成果。
袁超表示,细胞能量对于功效护肤品而言,会是一个可挖掘的方向,因为这样一个基础研究能够更好地为护肤品“授之以渔”,从底层逻辑上契合到产品的基因当中。
梅鹤祥也进一步表示,除开线粒体,目前业内对外泌体的了解并不多,但是这是一个可挖掘的未知领域,还有许多功能亟待解锁。例如日光性皮疹等皮肤问题,假如我们能够清楚了解疾病与这些外泌体之间的联系,那么解决问题时就能非常精准了。
细胞自噬,展现美白、修护、抗老三大效能

2016年,日本科学家大隅良典因发现并阐释了细胞自噬学说而获得诺贝尔生理学或医学奖。该学说通过酵母细胞模型发现,自噬是人体的一种修护防御机制,在细胞收到压力信号后会调控相关自噬基因的表达。
实际早在2014年,POLA推出的极光精华,核心就是通过提取精华协同增效,提升细胞自噬,产生NADH(POLA宣称的极光粒子,也就是还原型辅酶I,又叫烟酰胺腺嘌呤二核苷酸),然后NADH再去强化细胞的效能。
随着科学的发展,细胞自噬在护肤上展现的诸多益处也逐渐被挖掘,主要体现在美白、抗老和修护维稳这三个方面。

在美白方面,Katsuyama Y等人研究发现,当黑色素转运被破坏,本该堆积的黑色素,事实上却意外地减少了,进一步研究发现,这是因为自噬被激活,一部分含有黑色素的黑素小体会被降解,黑色素含量反而显著减少了。
这一理念也已经被运用在了OLAY此前推出的「流光瓶」,其核心主打净化型烟酰胺带来的细胞自噬。通过乳酸和烟酰胺的复配,将流光瓶的pH调整到了3.8,这样黑色素细胞的自噬能够最大化,从而实现快速提亮的效果。
而珀莱雅在2024年推出的「光学瓶」也是运用了相似理念,产品中的「335与传明酸」组合物,对内可通过泛素蛋白酶体系统源头降解酪氨酸酶,对外可通过细胞自噬途径降解角质细胞的黑素小体,进而抑制黑色素的生成。
在修护方面,细胞自噬水平的提升,可以抑制炎症因子的释放,缓解刺痛泛红等症状,起到修护维稳作用。
花王公司的生物科学研究部就曾发现,皮肤自噬活性下降不仅会对表皮稳态产生不利影响,还会干扰角质层的形成。但是,增加自噬活性就可以维持表皮角化的稳态。
在抗老方面,《Autophagic Control of Skin Aging》一文中提到,细胞自噬可以通过维持细胞内稳态、调节细胞死亡和衰老、DNA损伤的控制、应对环境压力等方式参与抗衰过程。
例如,细胞自噬可以减少皮肤中基质金属蛋白酶的生成和胶原蛋白的降解,减少皮肤中的氧化压力和细胞损伤,降低紫外线对皮肤造成的伤害。
就目前来看,细胞自噬在抗老产品的运用上并不多,随着抗老赛道的火热,细胞自噬在抗老领域的研究和运用还有较大的挖掘空间。
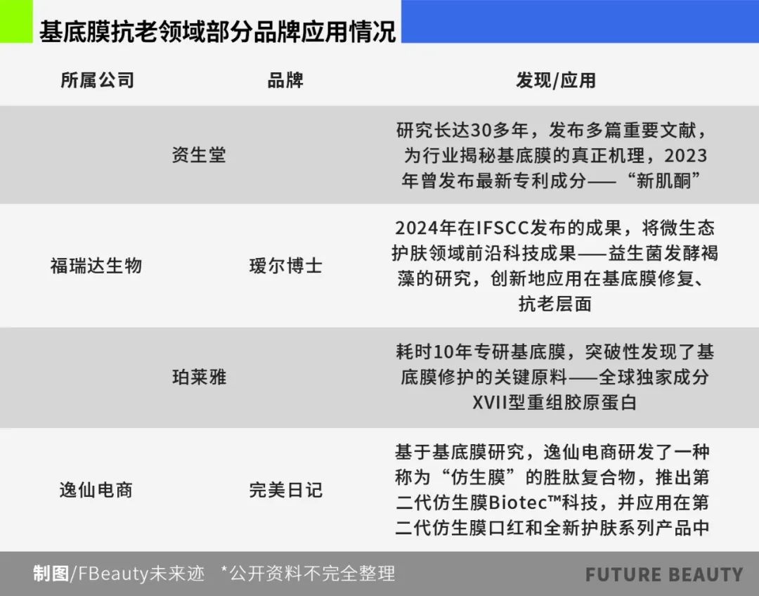
基底膜——人体皮肤屏障的“金丝软甲”

基底膜被称为人体皮肤屏障的“金丝软甲”,位于真表皮之间,促进表皮细胞生长和真皮中的胶原蛋白产生,达到修护、紧致肌肤的效果。

说起基底膜,必须提到的企业便是资生堂。资生堂对于基底膜的研究长达30多年,发布多篇重要文献,为行业揭秘基底膜的真正机理,也让行业及学术界真正认识到基底膜的重要性。2023年,资生堂中国举办专场科研发布会——资研日,发布了针对基底膜的重磅研究成果及突破性肌肤抗老专利成分——新肌酮。
放眼国内,珀莱雅对于基底膜的研究也长达10余年,并于去年公布其突破性发现了基底膜修护的关键原料——全球独家成分XVII型重组胶原蛋白,还将其运用在了源力精华3.0之中。
此外,瑷尔博士去年在IFSCC发布的成果,也是将微生态护肤领域前沿科技成果——益生菌发酵褐藻的研究,创新地应用在基底膜修复、抗老层面;完美日记则基于基底膜研究,研发了一种称为“仿生膜”的胜肽复合物,推出第二代仿生膜Biotec 科技,并应用在第二代仿生膜口红和全新护肤系列产品中。

可以发现,在资生堂等企业对于基底膜的基础研究攻克之后,越来越多企业开始参与到基底膜对于抗老、修护等领域的进阶功效开发之中。
miRNA,美妆跑在诺奖前头?

2024年诺贝尔生理学或医学奖公布,这项诺奖由美国马萨诸塞州大学医学院教授维克托·安布罗斯(Victor Ambros)和哈佛大学医学院教授加里·鲁夫昆(Gary Ruvkun)两人共同获得,他们发现了miRNA(micro RNA)以及其在转录后基因调控中的作用。
miRNA就是小的非编码RNA,虽然个子小,但在DNA发挥作用的过程中极其重要,在美妆行业的核心应用是调控通路的研究,以及相应成分的开发。
自然堂集团早在2014年开始布局miR在化妆品研发中的科研,并发现喜马拉雅须松萝精萃可以作用于东方女性肌肤相关的3大关键miR,证实了喜马拉雅特色植物成分对于东方人皮肤衰老等相关miR的调控作用。据悉,集团已在该领域获得授权发明专利超过6项,还发表了多篇学术论文。
2015年8月,SK-II推出了R.N.A.Power「超肌因」逆龄系列,以miR29a(与真皮的胶原蛋白水平密切相关)、miR34a(β-连环蛋白有关)和miR-203作为标记,从一系列产物中筛选出了R.N.A.×Pitera复合成分,这种复合产物不仅在分子水平上完成了对miR的调节,促进真皮层产生更多蛋白质,并且在临床试验中达到了预期的效果,能够有效地起到抗老化、增强皮肤弹性、减轻细纹等一系列效果。
雅诗兰黛集团在miR应用领域起步也比较早。在第七代「小棕瓶」上市期间,雅诗兰黛品牌就已经开始宣传miR的调节作用,比较了不同年龄提取的成纤维细胞里面这个miR-146a的含量以及它的功能,发现它对炎症因子以及MMPs都有重要的作用,并采用猴面包树籽提取物作为解决方案。
与此同时,雅诗兰黛集团在2023年发布的长寿基因——色提因 相关的科研成果,也与miR有着密切关联,miR对长寿基因的转录也起到关键的调控作用。
总的来看,miR的相关研究正在将许多美妆科研的故事讲得更细致、精准,甚至有将原有的成分、各种技术方向重新解构一次的可能性。
纵观行业,“医研共创”的热度有增无减,不仅带来美妆研发逻辑的转变,也为科学传播提供专业的素材。
关于未来,袁超表示:“医研共创为美妆行业带来的影响,已经逐渐渗透到底层逻辑的改变。而未来皮肤科学和美妆行业的联系也会越来越紧密,皮肤医学的一些前沿的研究,相较以前会更快地去渗入到美妆行业当中。”
“医研共创的本质就是为功效护肤的研发提供一个更精准的、体系化的解决方案。”梅鹤祥表示,在实践中,不仅医学等行业在影响美妆行业,美妆行业在基础研究方面,反向对于其它行业也有许多成果和贡献。
不过,多位资生业内人士表示,企业在选择医研共创之时,要更明确自身的需求,例如针对一个研究领域去选择其它行业的优秀人士进行合作,而非哪个医生名气大就去找他合作,这样的合作非常形式化,最后只会沦为挂名和简单背书。
“不论是皮肤科学还是生命科学、分子生物学等等,共创的根本就是互相结合各自在本专业里的研究成果和优势,然后让这些成果借助于产业的力量,实现快速高效转化。从这个层面而言是件造福消费者的事情。”梅鹤祥进一步指出,融合开放的心态,才能避免大家都走独木桥、往一个方向卷,多学科、多领域的融合才会带来更多有益的探索。
让科学回归本位,在开放式创新氛围中,美妆科研也将步入百花齐放的新生态阶段。



评论