文 | 仪美尚
春节前夕,全球AI领域诞生了一条震撼全球的新闻:杭州AI初创公司DeepSeek的模型研发成本仅为竞品的百分之一,其免费AI助手在美国AppStore一举超越ChatGPT,登上免费应用排行榜榜首。
此消息一出,引发全球金融海啸,美国科技股市值蒸发超万亿美元。美东时间1月27日,英伟达(NVIDIA)收盘暴跌16.97%,市值一个交易日蒸发约4.3万亿人民币。此外,Meta(META)和Alphabet(GOOGL),以及Marvell、Broadcom、Palantir、Oracle等科技巨头的股价也大幅下挫。
DeepSeek,全称杭州深度求索人工智能基础技术研究有限公司,成立于2023年7月17日,是一家创新型科技公司,专注于开发先进的大语言模型(LLM)和相关技术。根据DeepSeek官网介绍,在目前大模型主流榜单中,DeepSeek-V3 在开源模型中位列榜首,与世界上最先进的闭源模型不分伯仲。

截图源自DeepSeek官网
当初ChatGPT横空出世,给美妆产业带来的改变仍在继续。而DeepSeek,也给美妆产业带来了无尽的想象空间。以ChatGPT和DeepSeek为代表的AI浪潮,无疑正在革新美妆产业。

01 AI界的超越者:DeepSeek具备三大突出优势
近日,在评价DeepSeek时,英伟达发言人称,这是“一项出色的人工智能进步”。
据公开信息显示,DeepSeek采用了创新的架框,在AI算法方面取得了重大突破,其产品达到了GPT-4的级别。但与ChatGPT相比,DeepSeek显然有着更高的“性价比”。
2022年底问世的ChatGPT,标志着AIGC(AI生成内容)正式步入商用化,这一工具推动着营销、翻译、编程和写作等多个领域的飞速发展。但对于中文用户而言,ChatGPT的局限性也十分明显。
从成本层面而言,ChatGPT采用月度订阅模式,用户需支付每月20美元(约合145元人民币)的会员费用,而DeepSeek V3在个人用户层面提供完全免费的使用权限,大幅降低了个人开发者、企业和研究机构的开发和使用成本,为商用市场进一步降低了门槛。
公开资料显示,DeepSeek的R1的预训练费用只有557.6万美元(约合4054万元人民币),仅是OpenAI GPT-4o模型训练成本的不到十分之一。同时,DeepSeek公布了API的定价,每百万输入tokens 1元(缓存命中)/4元(缓存未命中),每百万输出tokens 16元。这个收费大约是OpenAI o1运行成本的三十分之一。
在中文语境下,DeepSeek的优势更加明显。
受限于网络访问限制和自身模型的局限性,ChatGPT在获取中国最新政策和新闻信息方面存在滞后性,对中文资料的储备和对中文语言的理解,存在较大缺陷。
而DeepSeek作为国产大语言模型,其800GB专属中文语料库建设,在理解汉语语境、法律条文和专业术语方面具备显著优势,其语义理解能力更适应中国本土政策法规,在处理实时性较强的国内新闻、政策解读等内容时表现更佳。
在合规性方面,DeepSeek V3严格遵循中国本土的法规要求,使其在国内市场的应用更符合监管标准。公开信息显示,针对中国互联网生态特征,DeepSeek建立动态更新的敏感词库(日均更新327条)与方言识别模块(覆盖7大方言区),在政务服务场景中的政策术语准确率高达98.6%,较GPT-4中文版提升21个百分点。
02 比业内人更专业?DeepSeek变革美妆产业发展
根据DeepSeek给出的答案,在肤质分析与产品匹配、智能客服与用户互动、成分分析与配方优化、个性化广告投放和社交媒体内容生成等多个维度,DeepSeek均能提供帮助。
比如,DeepSeek可以通过分析用户上传的自拍照片或视频,结合用户的肤质数据(如油性、干性、敏感性等),提供个性化的护肤建议和产品推荐。例如,用户上传一张自拍照片后,DeepSeek可以识别其皮肤问题(如痘痘、黑眼圈、皱纹等),并推荐相应的护肤产品或治疗方案。
DeepSeek还可以作为美妆品牌的智能客服,全天候为用户提供咨询服务。无论是产品使用问题、订单查询还是售后服务,DeepSeek都能够快速响应并提供解决方案,提升用户满意度。
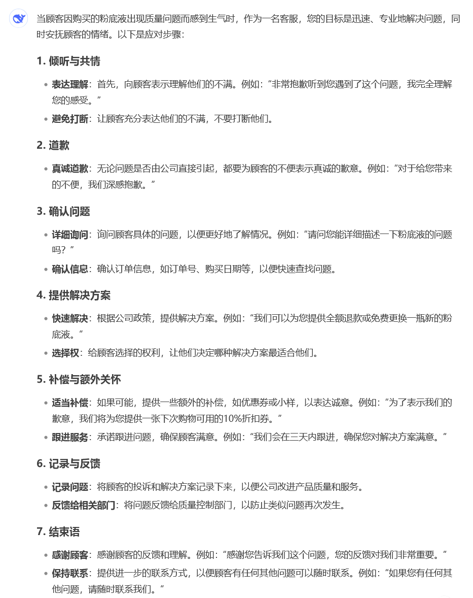
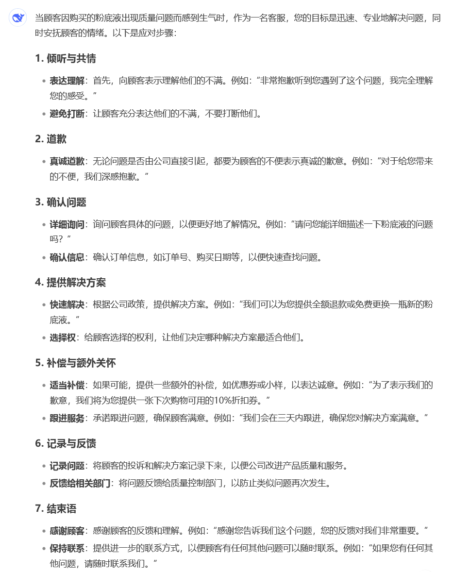
仪美尚以“顾客购买的一瓶粉底液出现了质量问题,请问要如何应对”作为问题,询问DeepSeek的解决方案,其给出了“倾听与共情-道歉-确认问题-提供解决方案-补偿与额外关怀-记录与反馈-结束语”等7个步骤的完整、详细售后服务,其专业程度几乎毫不逊色于一名专业售后服务人员。

截图源自DeepSeek回答
而且,DeepSeek可以通过分析大量的护肤成分数据,帮助美妆品牌优化产品配方。例如,DeepSeek可以识别出哪些成分对特定肤质更有效,或者哪些成分组合能够产生协同效应,从而提升产品的功效。
此外,DeepSeek还能够通过分析社交媒体、电商平台和行业报告中的数据,预测美妆市场消费者的痛点和产品热度,以此帮助品牌提前布局新产品开发。
仪美尚通过DeepSeek,输入指令:“请基于小红书10000条‘中国成分’相关笔记,完成用户痛点词频分析,并搭配产品组合热度榜”,很快得出了结果。

截图源自DeepSeek回答
根据这些痛点问题,DeepSeek还从相关产品热度指数、核心成分和用户评价亮点等维度,推荐了珀莱雅双抗精华、薇诺娜特护霜、百雀羚帧颜霜、自然堂小紫瓶、玉泽皮肤屏障修护精华乳和润百颜玻尿酸系列等20款热门产品。
当然,上述简单应用的相关案例只是DeepSeek赋能美妆产业发展的冰山之一角。而在成分机理研究、配方稳定性预测、原料替代方案、竞品策略解码、宣称合规审核、短视频脚本生成、KOL智能筛选等更深层次的应用上,DeepSeek都有很大的挖掘空间。
03 欧莱雅/雅诗兰黛等巨头躬身入局,美妆企业燃起“AI之战”
以DeepSeek为代表的AI新巨头,让美妆企业布局AI,有了新的动力。事实上,在AI领域,美妆企业们早已开始行动。
今年1月,IBM与欧莱雅宣布最新合作成果,即利用IBM的生成式人工智能 (Gen AI) 技术和行业专长,发掘化妆品配方数据中隐藏的关键洞察,帮助欧莱雅使用可持续的原材料,从而减少能源和材料浪费。
事实上,欧莱雅早已尝到了将AI为己所用的甜头。典型如欧莱雅升级推出的“Hapta Pro智能稳定口红”,新增压力感应和唇部轮廓AI建模功能,帮助手部颤抖或行动不便人群精准涂抹,首季度销量超50万支;修丽可“Epigenetic Reverse 表观遗传精华”,联合哈佛医学院开发的Epi-RNA 技术,通过激活细胞自我修复机制逆转光老化。
而早在2023年第四季度财报电话会上,欧莱雅集团CEO叶鸿慕(Nicolas Hieronimus)就透露,AI将是未来一年欧莱雅增长的关键驱动力,“人工智能已经在很多地方超越了人类所能做的成果。”他说,欧莱雅在AI上的应用将会建立在集团内部“以万兆计的美容数据”的基础上,以推动研究成果转化和创意的实现。
另一典型的代表是雅诗兰黛,其创新推出的“SkinCraft AI 定制精华仪”,通过光谱分析皮肤状态,实时调配含胜肽、透明质酸等成分的个性化精华液,首发价399美元(约合人民币2902元)一举售罄,亚洲市场用户复购率高达73%,被《Vogue》评为“年度护肤革命”。此外,坊间还传闻雅诗兰黛与ChatGPT母公司合作开发“Perfume AI”,用户输入情绪,便能生成专属香氛。
英国知名彩妆品牌Charlotte Tilbury推出的“Magic Mirror AI 礼盒”,则内置AR试妆镜,支持10种明星妆容一键上脸,并通过算法推荐产品组合。去年圣诞季,该产品预售24小时售罄,英国Selfridges柜台单日销量破万件。
在愈演愈烈的AI大战中,国内企业也没闲着。
今年初,有投资者在投资者互动平台问及公司在人工智能上的应用,华熙生物表示,公司积极引进AI和机器学习技术,结合高通量筛选技术,在合成生物学领域实现菌株设计、构建和性状筛选、数据分析和生物系统建模、下游工艺开发优化的高效运转,以此提高项目开发转化效率和产品质量。
另外,根据DeepSeek给出的结果,珀莱雅、百雀羚、完美日记、花西子、薇诺娜、自然堂、丸美、韩束等十多个国内知名美妆品牌,也均在布局AI,主要集中在个性化护肤与美妆推荐、虚拟试妆、智能客服、产品研发与优化等业务。
随着DeepSeek和ChatGPT等AI巨头的技术不断完善,相信在美妆行业刮起的这股AI之战,战况将更加激烈。



评论