界面新闻记者 | 田鹤琪
作为全球五大石油巨头之一的英国石油公司(bp),在战略上迎来一次重大重构。
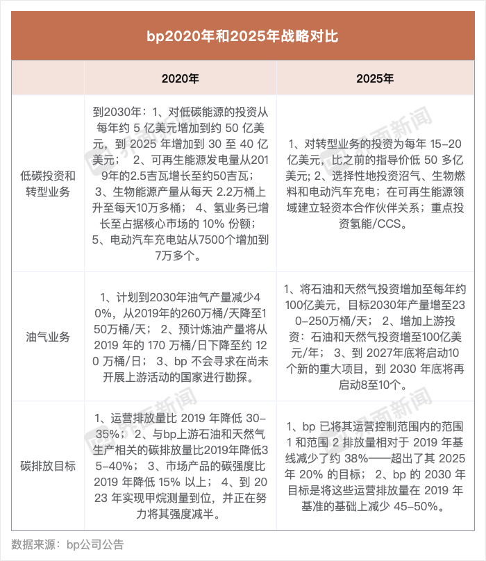
2月26日,bp发布了一项重磅战略计划——“重置(reset)bp”。
“我们将增加上游投资和生产,以便在未来几年内生产出高利润的能源。还将把下游业务重点放在我们拥有领先综合地位的市场上。并在转型过程中精挑细选投资,包括通过创新的轻资本平台。”bp首席执行官默里·奥金克洛斯(Murray Auchincloss)表示。
bp董事长赫尔格·伦德(Helge Lund)补充道:“这一新方向将自由现金流增长、回报和价值置于核心地位。”
为支撑价值增长,该公司推出了四个主要目标:自由现金流不断增长、减少净债务、提高成本削减目标、产生更高的回报。

bp表示,这些目标将成为2027年之前内部绩效管理和薪酬措施的基础。
bp之前战略相关的所有财务和战略目标和指标均已取消,包括2020年8月4日首次公布的所有目标、指标和其他披露。
从“重塑”到“重置”
2020年2月,bp曾推出一项“重塑(reinvent)bp”的战略计划,紧接着在同年8月,公布了一项为期十年的转型战略,旨在将其从国际石油公司(IOC)转变为综合能源公司(IEC)。
为实现2050年净零排放目标,公司制定了油气产量削减计划,即从2021年起油气产量每年下降3%-5%,到2025年降至200万桶/日;2030年进一步降至150万桶/日,较2019年减产40%。
同时,bp加速布局太阳能、风能、氢能等清洁能源领域。
对于积极转型的原因,bp集团首席经济学家戴思攀(Spencer Dale)在2020年9月接受中国媒体采访时曾表示,在未来10-15年里,石油和天然气仍然在能源体系当中发挥重要作用,但需求很快就将出现下降。
“能源产业的最高盈利领域将从上游生产转移到提供解决方案的下游市场。因此我们公司需要作出调整和转型,即从IOC转型为IEC。”
bp此时的“重塑”不仅是基于公司自身内部的发展需求,也受到外部环境变化的影响。
彼时,全球能源行业正经历深刻变革,各国政府和国际组织纷纷制定严格的碳排放目标,推动能源转型。例如,欧盟委员会在2019年12月公布了《欧洲绿色协议》,提出2050年实现净零碳排放的目标,各国政府还陆续出台禁售燃油车的相关规定等。
同时,一项关于“化石燃料”撤资的运动也在当时兴起。
根据非营利组织Fossil Free Global的数据,自2012年以来,从化石燃料中撤资的机构数量急剧上升,到2021年9月已超过1300家,总价值达1465万亿美元。这些机构从全球资产管理公司到大学捐赠基金,再到养老金和主权财富基金,公众要求采取更进步的气候行动的压力日益增大。
时任bp首席执行官的鲍勃·达德利(Bob Dudley)曾在2018年第39届年度石油与货币会议期间发表主题演讲时,表达了他对全球范围内围绕化石燃料行业兴起的撤资和披露运动的担忧,并表示这“可能会导致不良后果”。
他强调继续投资石油和天然气行业的必要性,认为这对于应对满足全球能源需求和减少碳排放的“双重挑战”至关重要。
2020年2月,伯纳德·鲁尼接替达德利,并在上任一周后,提出了bp到2050年前实现碳中和的目标。
五年后,bp从“重塑”调整到“重置”。
这也意味着bp从过去的激进减排,转向为更为审慎和选择性的策略。
“重置”计划的内容包括:未来几年将石油和天然气生产投资增至每年100亿美元;同时将可再生能源投资削减至每年15亿-20亿美元,比此前规划减少约50亿美元等。
此次战略一经发布,便引发了市场的广泛关注,各方对此看法不一。
英国的财富管理和投资咨询公司Quilter Chevio的能源分析师毛里齐奥·卡鲁利(Maurizio Carulli)认为,“bp的战略调整令人鼓舞,也是公司在经历了充满挑战的一年之后,朝着急需的重新调整方向迈出的重要第一步。”
“不过,该公司可以采取进一步措施,帮助缓解投资者的担忧。尽管指导方针有限,但应重新考虑是否应停止对氢和碳捕获的持续投资,因为在这些领域实现可观的回报存在挑战。”他指出。
“如果该计划能够执行,bp将朝着更加稳固的财务基础迈进。但这是否足以赢得不同议程的投资者的支持,还有待观察。”哈格里夫斯·兰斯当(Hargreaves Lansdown)零售公司的股票研究主管德伦·内森(Derren Nathan)对可持续金融领域平台Responsible Investor(下称RI)表示。
与上述两个观点不同,英国国家就业储蓄信托(Nest)负责责任投资与ESG整合的总监迪亚德拉・苏比亚(Diandra Soobiah)将此举描述为目光短浅。
“bp认为增加石油和天然气产量,将推动长期股东价值的想法是错误的——随着能源转型的加速和对石油和天然气需求的下降,这些高成本项目无法实现承诺的回报存在明显的风险。”她告诉RI。
英国气候行动组织350.org活动家玛蒂尔达·博格斯特罗姆 (Matilda Borgström) 则表示:“石油巨头bp的举动清楚地表明了,为什么超级富豪公司和个人只为自己和股东追求短期利润,不能被信任解决气候危机,或引领我们急需的可再生能源转型。”
她补充道称,向石油和天然气行业投入更多资金会增加所有人受到气候影响的风险,这与法律规定的气候目标背道而驰,而且随着可再生能源行业的迅猛增长,这对bp如此热衷于取悦的股东来说,是一个巨大的风险。
为何回调?
bp总部位于伦敦,在全球超过70个国家从事生产和经营活动,目前拥有约9万名员工。主要业务领域包括:油气探勘与生产;油品炼制与销售;石化产品生产与销售;和润滑油业务。
据美联社消息,奥金克洛斯在发布上述公告后告诉投资者,公司此前对绿色能源转型的信心“放错了地方”,近年来公司“走得太远、太快”。此外,他补充说,对石油和天然气的需求“在未来几十年都是必要的”。
不过,他表示可再生能源仍然带来“重大机遇”,并确认公司仍然希望到2050年实现净零碳排放。
bp在激进的绿色转型中踩下“急刹车”,从2023年便初现端倪。
2022年,随着俄乌冲突爆发,油气价格大涨,能源安全成为首要任务,石油公司油气业务净利大增,转型步伐开始放缓。
当时俄乌冲突导致国际基准布伦特原油价格跃升至近140美元/桶。五大石油巨头净利润合计约1949亿美元,每家石油公司的利润增幅均在100%以上。
2021年,bp实现净利润128亿美元,为2013年以来最高盈利水平;2022年,bp净利润达277亿美元,刷新历史纪录。
相对于油气业务带来的超高收入,可再生能源对石油公司的业绩贡献要小得多。
2023年初,bp宣布下调油气当量产量降幅目标。该公司预计,其油气当量产量到2025年将减少至230万桶油当量/日,到2030年降至200万桶油当量/日,该值较2019年的水平将减少25%,这一降幅较此前目标调低了15个百分点。
2024年初,奥金克洛斯取代伯纳德·鲁尼(Bernard Looney)成为新任首席执行官。他此前曾担任过bp的首席财务官、副首席财务官和业务发展主管,在bp工作长达25年。
上任后,奥金克洛斯将业务重心重新聚焦于油气领域,bp的业务布局也从之前的低碳业务全产业链覆盖,转向聚焦于那些更具发展潜力的环节,并以盈利性为标准对业务范围进行收缩。
为实现盈利目标,公司采取了双管齐下的策略:一是在2024年一季度的投资计划中,将2020年制定的低碳投资计划由50亿美元降至30亿美元。
同时,bp更加聚焦生物燃料、便利零售和电动汽车充电业务,退出或暂停了部分成本飙升的海上风电项目。自去年6月以来,公司已停止或暂停了30个项目。
近些年来,bp业绩一直落后于美国和欧洲的主要竞争对手。
据bp发布的2024年业绩,其去年基础重置成本利润为89.15亿美元,同比下降35.6%。四季度基础重置成本利润更是同比下降61%,至11.7亿美元,为四年来的最低利润。
过去五年,bp股价仅上涨1.2%,而壳牌和雪佛龙的股价分别上涨了37%和41%。2024年4月-2025年1月期间,bp股价一度下跌了28%以上。
因业绩不佳,bp宣布裁员。
今年年初,bp宣布将裁减4700个内部职位,约占其员工总数的5%,同时还将裁减超过3000个合同工。bp尚未透露这些裁员将如何分配到公司的各个业务部门以及不同国家和地区。
另据路透社报道,激进投资者埃利奥特管理公司(Elliott Management)近期已收购了bp的5%股份,价值38亿英镑(约合348.16亿元人民币),成为这家石油巨头的第三大股东。
这家管理公司也在积极推动bp削减可再生能源支出并进行大规模资产剥离。
另据彭博社2月27日援引知情人士消息,埃利奥特管理公司正在加大对bp的施压力度,他们认为bp的转型计划缺乏紧迫感和雄心。虽然最新计划标志着bp与以往战略的背离,但埃利奥特认为其改革力度仍然不足。
重归石油
2020年,与bp一起宣布将致力于2050年实现净零排放的石油公司,还包括荷兰石油巨头壳牌和法国石油巨头道达尔。
美国石油公司雪佛龙在2021年11月宣布到2050年实现上游范围1和范围2排放的净零目标;埃克森美孚则在2022年1月宣布到2050年实现其运营资产的范围1和范围2净零排放。
与激进的欧洲石油公司不同,两家美国大型石油公司埃克森美孚和雪佛龙公司采取了更为稳健的策略来推动转型进程。
为推动实现净零排放,这些石油巨头们都曾计划大幅增加可再生能源领域的投资。
2022年,壳牌斥资16亿美元收购印度太阳能和风能公司(Sprng Energy),新增可再生能源发电装机容量2.3吉瓦。
道达尔在2023年时宣布公司未来十年将投入600亿美元(约合3881亿元人民币)用于能源转型,并制定了2030年达到100 GW可再生能源发电装机量的目标。
2021年,埃克森美孚启动了3亿美元的低碳业务基金,重点关注工业脱碳、新兴流动性、能源分散化和不断增长的循环碳经济等方面的创新。
雪佛龙计划在2021年-2028年期间投入超过100亿美元用于低碳项目,其中包括20亿美元降低现有业务中的碳密度,这一计划投资规模是此前计划30亿美元的三倍多。
但短期内,这些低碳技术和可再生能源领域的投资回报并未能得到很好地体现。
整体来看,五家石油巨头近三年的利润均呈现下滑趋势。据近期披露的业绩来看,五家公司2024年调整后利润约1023亿美元,较上年下降了204亿美元,降幅约17%。
自去年以来,石油巨头们纷纷回撤,将重点重新放回石油业务。
其中,壳牌在可再生能源领域进行多次收缩,其已陆续退出多个海上风电项目,还缩减了其太阳能和氢能业务,出售了零售电力业务、炼油厂和一些石油和天然气生产业务。
去年3月,该公司降低了2030年的碳减排目标,即在2016年至2030年期间将其销售给客户的所有能源产品的总“净碳强度”(即每单位能源的排放量)降低20%,并取消了2035年的目标,理由是预计天然气需求强劲,且能源转型存在不确定性。
该公司暂未改变到2050年实现净零排放的目标。
2023年,雪佛龙通过收购石油和天然气生产商PDC能源公司等,进一步巩固了其在页岩油气领域的布局;埃克森美孚也同样在2023年,通过收购先锋自然资源公司和丹伯里资源公司,巩固了其在二叠纪盆地的资源布局。
道达尔能源宣布调整公司2025年战略,将低碳项目预算从5亿美元降至4.5亿美元,同比削减10%。
与此同时,为缩减成本,这五家石油巨头从去年至今都陆续发布了裁员计划。
去年3月,埃克森美孚计划对旗下丹博里公司(Denbury)裁员111人。丹博里公司是一家专注于碳捕集、利用和储存(CCS)解决方案和提高石油采收率的独立能源公司,每年捕获并注入的工业二氧化碳达400多万吨。
同时,埃克森美孚在去年11月宣布计划到2026年对先锋自然资源裁员397人,主要集中在后者位于达拉斯郊区欧文(Irving)和西德克萨斯州米德兰(Midland)的员工。2024年稍早,埃克森美孚以630亿美元,并购了这家位于美国二叠纪盆地的页岩油运营商。
去年9月,壳牌曾宣布,其全球石油和天然气开发与勘探部门员工将减少20%。壳牌发言人此前对界面新闻表示,壳牌的目标是通过专注于整个业务的绩效、纪律和简化,以更少的排放创造更多的价值。
该公司计划到2025年底,结构性运营成本将降低20亿-30亿美元。实现这些削减将需要投资组合的高分级、新的效率和更精简的整体组织。
2月12日,雪佛龙宣布将裁员15%-20%,旨在削减成本、简化业务流程,并完成重要的收购项目。该计划预计将于2025年启动,大部分裁员工作将在2026年底前完成。
截至2024年底,雪佛龙共有3.98万名员工,不包括加油站员工。裁员20%则意味着将有近8000人面临失业。
值得注意的是,随着特朗普2.0时代的到来,石油巨头们重归石油的信心或更加坚定。在全球气候危机日益严峻的背景下,绿色转型的进程将面临更大的挑战。



评论