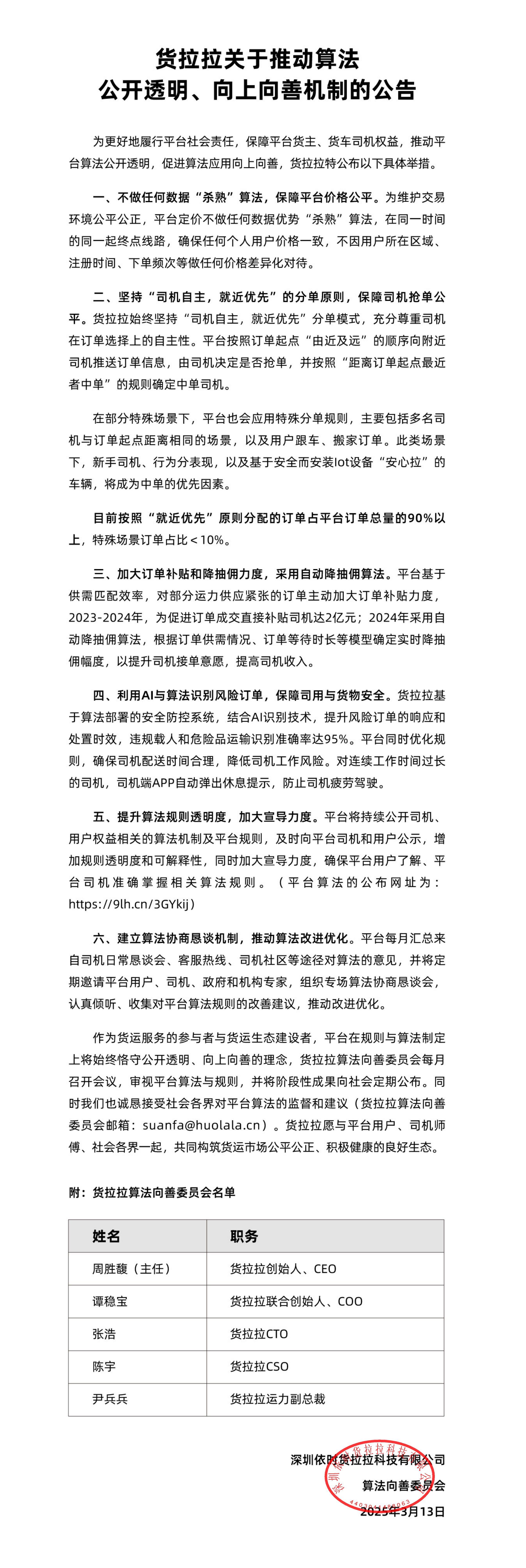
3月13日,货拉拉发布关于推动算法公开透明、向上向善机制的公告,称其分单原则为“司机自主,就近优先”,平台按照订单起点“由近及远”的顺序向附近司机推送订单信息,由司机决定是否抢单,并按照“距离订单起点最近者中单”的规则确定中单司机。目前按照“就近优先”原则分配的订单占平台订单总量的90%以上。

来源:界面新闻
3月13日,货拉拉发布关于推动算法公开透明、向上向善机制的公告,称其分单原则为“司机自主,就近优先”,平台按照订单起点“由近及远”的顺序向附近司机推送订单信息,由司机决定是否抢单,并按照“距离订单起点最近者中单”的规则确定中单司机。目前按照“就近优先”原则分配的订单占平台订单总量的90%以上。

评论