文|24潮
我们研究发现,大储正在成为全球储能产业的最强风向标。
目前全球电气化趋势加速,特别是在交通、工业和建筑等领域的电气化应用增加了电力需求。尤其中国、印度、东南亚等新兴市场经济快速发展,驱动全社会用电量增长;而以数据中心为代表的新一轮电力需求进一步推动了全球电力需求的增长。根据IEA预计,2024-2025年全球电力消费量增速均将达到4%,是自2007年以来的最高水平。
而在全球 “碳中和” 共识下,全球能源大变局已经势不可挡。
时间回溯到2015年,在巴黎举行的COP21(第21届联合国气候变化大会)上,全世界近200个缔约方共同签署了《巴黎协定》,该协定是一份具有法律约束力的国际条约,设定了本世纪下半叶全球实现温室气体净零排放的目标,是全球应对气候变化的重要里程碑。
在第28届联合国气候变化大会(下称 “COP28”)又对《巴黎协定》进行了首次全球盘点,最终通过了决议《阿联酋共识》,参会各方就全球盘点达成一致,呼吁 “能源系统通过转型脱离化石燃料”(transitioning away from fossil fuel in energy systems),这是气候大会史上首次明确提出摆脱化石燃料。
虽然对于能源转型的具体方式和节奏,与会各方依然存在巨大分歧,但加速能源转型的速度、提升可再生能源发电能力、提升能源效率、加快交通系统电气化已经成为全球性共识。
如今全球主要国家及经济体均制定了各自的碳中和目标及路线规划,据清华大学碳中和研究院撰写的《2023全球碳中和年度进展报告》显示,截至2023年9月,全球已有151个国家提出碳中和目标,覆盖92%的GDP(PPP)、89%的人口和88%的排放。
在这样的全球共识下,2015年后全球能源转型进入快车道,可再生能源装机规模迅速增长,全球风光合计新增装机规模从2015年115.2GW,大幅增长至2023年461.8GW,年均复合增速达到19.0%。
但在风光等新能源强势崛起的同时,却也有一些问题一直未得到解决,尤其是消纳问题正在成为产业化进程最严峻的挑战,这一趋势在主要电网基础设施跟不上可变可再生能源部署的地区尤为明显,典型代表为欧洲、澳大利亚、美国德州等。
如今产业新的共识:储能,尤其是大储很可能成为全球能源大变局的决胜关键。
据华泰证券、国金证券、浙江证券等第三方研究机构分析与预测,未来3-5年间,欧洲、美国、中国、印度、澳大利亚等国家大储市场均有巨大的想象空间与发展潜力。(详见下文分析)
未来无疑是美好的,但我们也需清醒的认识到,在这场席卷全球的能源大变局中,储能在技术突破与商业化模式的探索进程中仍有诸多难题待解,储能产业实现可持续规模化发展,任重而道远。
在去年5月4日举办的2024年度会议上,一名投资者问到 “为什么伯克希尔选择在内达华投资建设新的天然气电厂,而不是选择建设光伏?”
对于这个问题,巴菲特副手格雷格回答道:“毫无疑问光伏是个巨大的机遇,我们会积极参与投资,但能源转型不会在一夜之间发生。无论是光伏还是风电都面临间歇性问题,需要依赖储能。为了确保供电稳定可靠,当前我们还不能完全脱离化石能源。目前具备经济性的储能电站时长为4小时,考虑到夜晚没有光照,4小时显然不够,可靠性和经济性之间需要找到平衡点。”
巴菲特进一步补充道:“能源转型和电力保供必须两者兼顾,当前光伏还无法成为主要电力来源的原因是储能问题还没解决。我的朋友比尔盖茨投资了储能电池项目,正在研究如何延长储能电池寿命,但技术突破仍然需要时间,我们需要尊重事物的客观发展规律。”

近年来欧洲一直在寻找能源依赖的破局手段。
根据Eurostat统计,2022年欧洲27国能源对外依存度高达62.5%。大力发展可再生能源,降低能源对外依存度是行之有效的战略。


在2022年5月,欧盟发布了REPowerEU计划,将2030年可再生能源的占比目标从40%提高到45%;到2023年,欧洲议会又通过了可再生能源指令REDⅢ,提出在2030年将可再生能源的占比在欧盟终端能源消费中提高到42.5%(部分成员国目标为45%)。
而根据独立能源智库Ember1月23日发布的最新报告显示,2024年欧盟可再生能源发电量占比达到47.4%,接近总发电量的一半,主要源于太阳能、风能发电量增长迅速。
但随着可再生能源占比的提升,电力的间歇性和不稳定性增强,欧洲也频现负电价现象。2023年50个竞价区中,有27个面临自2017年以来最高的负价。储能作为灵活性资源有助于促进新能源电力消纳和能量时移,英国、西班牙等多国政府将储能纳入国家目标和10年期国家能源和气候计划。
在政策与市场强力驱动下,如今欧洲大储正在强势崛起。
比如意大利计划到2030年新部署约50GW太阳能和16GW风能,很大一部分将部署在南部和岛屿地区,这些地区未来将面临严重缺乏灵活性的问题。到2030年,电力储能和输电网的扩张对于实现可再生能源的增长至关重要。2023年12月,欧盟委员会批准了一项177亿欧元的意大利国家援助计划,用以帮助意大利建设超过9GW/71GWh的储能设施,促进可再生能源的消纳。该计划的资金将以年度拨款的形式提供,用于支付电力储能开发商的投资和运营成本,该计划将持续10年(至2033年底)。
根据Solar Power预测,2024年意大利大储装机将达到5.2GWh,占储能总装机的67%;到2028年有望超过8GWh。
此外,在德国,2024年前十个月德国风光发电量占比达44%,带动电网及电力现货市场价格大幅波动,能够提供辅助服务和具备套利机会的储能电站收益提升明显,2024年1-8月德国大储项目单位年化收益额约为100-150欧元/kW/年。当前欧洲储能电站单位造价约在600-700欧元/kW,对应项目回收周期仅5-7年。
据德国太阳能协会BSW Solar预测,受益于良好的项目收益率,德国大储需求有望加速释放,预计2025年大储新增装机6.7GWh,同比增长158%。

在2024年9月,西班牙在国家能源和气候计划(NECP)中提出,到2030年可再生能源在电力结构中占比提高到81%,目标累计安装76GW太阳能项目和62GW风电项目。
根据UNEF,截至2023年底,西班牙累计储能容量达到1.82GWh。西班牙最新的NECP中将储能目标从之前提出的2030年20GW目标提高至22.5GW(其中包含电池储能、抽水蓄能、太阳能热电厂)。在政策支持方面,在可再生能源、可再生氢能和储能复苏与经济转型战略项目(PERTE)的164亿欧元补助框架下,2022年12月,西班牙政府提出将提供1.5亿欧元的拨款,用于在可再生能源发电项目中增加新的储能系统,每个项目可获得的最高限额为1500万欧元,将覆盖储能项目投资成本的40%-65%。
不过,部分国家也出现了放缓迹象。据Modo Energy,2024年1-11月(截至20日)英国新增大储装机规模0.85GW/1.47GWh,其中前三季度实现装机0.7GW/1.3GWh,同比-33%/-13%,主要受部分项目并网延迟影响,根据ESS News报道,约有2.7GW的储能项目投运时间受并网延迟影响被推迟两年。
另据了解1-10月英国大储平均单位年化收益约47英镑/MW/年,同比下降31%,主要受频率响应收入下降影响。但受益于储能系统价格持续下降,2022-2024年项目资本开支下降约30%,新储能项目IRR仍能维持10%以上,实际收益率可观。此外,随着英国新能源发电占比提升,批发市场套利收入提升并成为英国储能项目的主要收入来源,有望支撑储能项目收入保持平稳。
而且英国输电运营商启动并网改革咨询,项目延期有望改善。2024年4月,英国输电运营商NESO宣布针对并网流程进行改革,转向 “先就绪先并网”(First Ready,First Connected);2024年10月,NESO宣布初步改革成果:
1.落地并网队列关键节点管理,未达成规定进度的项目将被剔除序列;
2.通过优先考虑已准备好并网的项目提高并网成功率,此外,NESO声明将继续简化流程,随着NESO改革持续推进,英国储能项目并网延期问题有望逐步改善。
事实上,英国储备项目充沛,2025年需求有望加速释放。根据Renewable UK数据显示,截至2024年5月英国储能项目pipeline(在运、在建、已获准、已提交申请、早期开发项目)规模达95.6GW,同比增长67%,其中在建项目及已获准项目规模约35GW,项目储备充裕,随着并网条件逐步改善,潜在项目加速释放有望保障英国储能装机持续增长。
除德国、意大利、英国外,欧洲地区其余各国风光发电量占比提升也较为明显,2024年下半年比利时、塞浦路斯、西班牙、保加利亚等多个欧洲国家均有大储项目取得积极进展。随着欧洲其余各国储能盈利机制逐步明确,需求景气度有望进一步向上。

根据SPE的预测,2024年欧洲大储装机量将达11GWh,同比增长205%,24年大储装机占比达49%,超越户储39%的装机占比。

SPE预测到2028年大储装机将达35.9GWh。欧洲储能市场将逐步从以户储为主导转向以大储为主导,华泰证券认为需要持续跟踪后续储能装机结构的转变。根据EASE预测,24年大储装机将以英国与意大利为主,而到了2030年,欧洲其他各国装机开始放量,欧洲累计装机规模预计可达71GW/172GWh。


根据Wood Mackenzie数据,美国2023年储能装机为8.74GW/25.98GWh,其中表前储能(大储)装机7.91GW/24GWh,占总装机比例超过90%。大储无可争议的成为了美国储能发展的风向标。
另外根据EIA(24年6月)数据库,24年大储已开工建设项目提升至14.2GW,占比94%,增长势头非常强劲。或受此影响,EIA上修24年美国储能全年装机预期至15.27GW,约同比增长68%。太平洋证券等机构的预测则更为乐观,其预测2024美国储能新增装机37.95GWh,约同比增长67.51%,是2021年的3.7倍。
市场与政策驱动,是美国储能强势崛起的两大基石。
首先看市场层面,根据华安证券统计,截至21年9月,美国燃煤电站运行212GW ,大多建于1970-1990年,美国燃煤电站平均运行年限为45年,目前有超过70%的电网系统工作超25年以上,逐步迎来退役潮。据EIA,计划在2035年前退役的燃煤发电装机占28%(59GW)。
另一方面,美国光伏发电量从2015年25TWh提升至2023年164TWh,增长势头非常强劲。另据EIA预计2021-2050美国可再生能源发电占比将从21%提升至44%,风光新增需求稳定且持续增长。
而美国电网前期通过燃煤电站具有较强的调峰能力,燃煤电站占比大幅下调使电网面临调峰能力失衡。
尤其是大量新增光伏电站并网,间歇性发电特性则进一步影响了电网稳定性。IEA研究表明,当可再生能源占比达到15%时,消纳瓶颈将会体现。
事实上,美国目前电网消纳问题已开始显现。我们以美国西部加利福尼亚州所在的加州独立系统运营商(CAISO)为研究对象,加州光照资源丰富,是美国能源转型步伐较快的地区,加州制定了2045年实现全州电力100%来自可再生能源这一较为激进的目标。截至2024年4月底,加州已投运19.1GW光伏和8.1GW风电,相较2017年底分别增加了71.1%和29.5%。
随着风光装机增长,美国加州地区也出现了弃风弃光率大幅上升的情况,从月度数据看,2022年之前CAISO弃光率基本能维持在10%以内,但2022年4月、2023年3月、2024年3月弃光率分别达到了16.4%/22.3%/19.4%。
为了解决新能源消纳问题,截至23年9月,美国已规划投入高压电网线路共36条,可消纳187GW新能源项目,相当于可令当前新能源消纳能力几乎翻倍,整体输电容量提高15%。据华安证券统计,这36条已规划高压电网线路建设项目成本预算共640亿美元;截至23年9月已有10条开始建设,10条已开建项目成本预算共225亿美元。已开建项目中,提议至开工花费时间从2年至17年不等,平均9.7年,可额外消纳 19.5GW发电项目。
而据美国能源部估算,1.6GWh的储能项目可为20MW的输电线路升级节省40%成本(建设3500万美元的储能项目,将输电线路升级投资的4.46亿美元降低至2.69亿美元,可推迟必要电网建设的投入)。
政策方面,在2022年8月,拜登签署了7500亿美元的《通胀削减法案》(Inflation Reduction Act),其中提供3690亿美元用于企业生产能源的投资。其中,《通胀削减法案》将ITC(投资税收抵免)延长10年,通过经济补助政策直接对相关企业给予补贴。以特斯拉为例,根据2023年度营收及出货量数据测算当前储能系统成本为332美元/kWh,完全自制电芯和储能设备可以帮助公司储能业务毛利率提升13.6个百分点,若考虑逆变器补贴这一比例将会更高。对于下游客户,特斯拉在美国超级工厂制造的储能设备可以获得最高10%的ITC额外补贴,提升了储能项目的经济性。
该政策进一步刺激了美国储能产业的快速发展。政策发布当月,美国未并网储能备案量提升至 22.68GW,环比增长35.0%,较往月增速明显提升。
此外,美国的50个州中有37个州制定了可再生能源组合标准和目标,17个州出台了储能相关的补助政策。其中,力度较大的政策有内华达的NV储能激励计划以及加州的自发电激励计划(SGIP),这些政策成功推动了当地的储能行业发展。
中长期来看,考虑到美国新能源占比提升与老旧电网的矛盾激化,储能拥有多元化的盈利模式,同时政策再度为市场注入强心剂,中长期美国大储市场需求强劲,尤其大储产业正当时也。据了解,美国大储需求旺盛,目前规划(planned)项目已超过600GW。根据EIA在2024年10月的统计数据,截至10月末,美国大储备案量达到45.3GW。其中:已建成待投运规模1.99GW,处于建设期的项目11.98GW(其中建设进度>50%的项目6.66GW ),已批准但未开始建设规模3.54GW,待审批且未开始建设规模8.37GW,审批未启动项目规模19.44GW。此前实际装机不及规划预期的主要原因为变压器短缺、并网堵塞、熟练工人短缺、贷款利率较高。
而根据EIA测算,假设美国电网二氧化碳排放量2025年减少95%,2050年减少100%,则风/光/储2035年累计装机容量将达570/990/370GW。对应2020-2035年均储能装机量约为25GW,储能增长空间巨大。
据华安证券预测,25年美国大储并网需求将达到16-18GW。中信证券分析认为,美国储能2026年新增市场空间达到700亿元以上,2024-2026年三年累计市场空间接近1800亿元,市场空间广阔。
另外根据WoodMac预测,2024-2028年美国将累计新增储能装机74.3GW/257.6GWh。其中大储仍将占据绝对主要市场。美国能源部政策办公室首席副主任Carla Frisch此前在2024美国储能峰会上表示,预计到2040年美国部署储能系统装机容量将超过200GW。

需要注意的是,根据美国对华301关税法案,美国自2024年9月27日起执行对中国开展的301关税政策,上调中国储能电池及系统关税,从原来的7.5%提升至25%,2026年开始执行。我们认为特朗普上台后,不排除将加征关税提前落地的可能,或将会带来美国2025年储能电池和系统的抢装潮。
即便加征25%的关税,中国储能系统仍具有成本优势。我们对使用美国、中国、东南亚制造的电池包的储能系统成本进行了对比,在考虑了美国本土生产的额外10%ITC补贴(在30%的ITC税收抵免之上,提供额外10%的国内含量奖励)以及45X制造业生产抵免(对美国生产的电芯和模块提供高达45美元/kWh的税收抵免)的情况下,美国电池的储能系 统成本仍高于中国制造的储能系统成本。


三组数据可以帮助我们判断中国当前消纳问题的严重程度。
首先,中国风光的发展速度远超规划。根据国家能源局数据,截至2024年底,全国可再生能源装机达到18.89亿千瓦,同比增长25%,约占我国总装机的56%,其中,风电装机5.21亿千瓦,太阳能发电装机8.87亿千瓦,风电+光伏总装机容量占可再生能源装机的74.54%。中国提前6年完成了承诺2030年风光总装机容量1200GW的目标。
但新能源的特性导致其与电力有效需求在瞬时、短时、长时三个维度的错配,给电网的稳定性、电力平衡和备用支撑带来挑战。尤其当新能源的比例达到一定水平时,电网易出现电压和频率的波动,甚至导致部分设备或区域与电网断开连接,造成大规模电力事故。
第二个数据是,24年2月中国风光利用率首次跌破95%的 “消纳红线”。在经历了2023年底的风光历史性并网高峰后,2024年2月,全国风光利用率分别骤降至93.7%和93.4%,首次跌破 “95%消纳红线”。
所谓的 “95%消纳红线” 最早出现在2018年10月发改委、能源局印发的《清洁能源消纳行动计划(2018-2020年)》当中,文件提出了实现全国风光利用率95%以上的目标。在十三五初期,中国弃风弃光现象较为严重,风光利用率仅有90%左右,此后通过完善辅助服务市场、省间电力市场,中国风光利用率在2018年后有了大幅改善,基本一直维持在95%以上。早期的风光项目均为电网负责保量保价收购,消纳责任在电网,所以在2018年之后,风光利用率95%便被业内当作一条默认的 “红线”,可以被看作是新能源保障性收购机制下对电网的一种要求。
在2024年初,未公布2月利用率数据前,市场便传出95%消纳红线将会放开的消息,引发激烈讨论,部分观点认为放开红线限制,有望进一步带动风光装机量增长,但五矿证券分析认为放开消纳红线这一举措背后反映的问题其实是电网已经难堪重负。
事实上,目前官方披露的风光利用率数据仅包含非市场化部分的新能源电量(即保障性收购的部分),市场化交易部分不计入考核,所以实际的弃风弃光情况可能比披露的数据更严重。对于风光消纳问题,过去一直喊 “狼来了狼来了”,却一直 “没来”,这次是 “狼真的来了”,五矿证券认为当下不宜对后续风光装机增长过于乐观。
24年5月份,放开 “消纳红线” 靴子落地。在2024年5月出台的《2024-2025年节能降碳行动方案》中提到,“科学合理确定新能源发展规模,在保证经济性前提下,资源条件较好地区的新能源利用率可降低至90%”。
根据全国新能源消纳监测预警中心公布的2024年11月各省级区域新能源并网消纳情况,其中河北(风电利用率89.8%)、山西(风电利用率89.9%)、青海(风电利用率89.9%)、西藏(风电利用率77.1%);此外,陕西(风电利用率88%)、西藏(风电利用率65.2%)光伏发电利用率也低于90%新消纳红线。消纳形势不容乐观。
第三组数据,比利用率更重要的指标是风光现货电价,2024年2月以来同样大幅下跌。
电力现货市场最重要的作用是 “发现价格”,通过不同时间点的真实供需情况,形成真正的分时电价,形成峰谷价差,并为中长期交易提供价格风向标。目前中国已实现电力现货市场长周期不间断运行的省份有五个,分别是山东、山西、甘肃、蒙西、广东。
在电力现货市场中,通常新能源高发时段,电力供给宽松,该时段对应的现货电价也较低。其中五矿证券认为判断消纳形势,比利用率更重要的指标是风光现货电价,2024年2月以来,部分省份风光现货市场结算电价大幅下降,部分市场化新能源机组面临全面亏损的风险。
以新能源发展较快的山东为例,2024年3月山东电力现货实时市场31天中出现了25天中午时段负电价,现货市场出现负电价意味着该时点出现了弃风弃光的情况,即电力供给大于需求,即使电价为负也没有更多的用电需求了。2024年3月山东光伏平均结算电价仅为61.19元/MWh,即在现货市场中平均每度光伏仅卖6分钱,同比下降65.1%。虽然山东的市场化新能源机组仅有10%电量参与现货市场结算,但如此低的现货电价最终一定会传导至中长期市场,导致新能源中长期交易电价大幅下降。
其他现货省份如甘肃,在2024年3月以来同样面临了现货市场光伏极端低价的情况。6分/kWh的电价明显低于光伏2毛左右的度电成本,如此低的新能源电价必然是不可持续的。
另外据兰木达电力现货公众号(2025年新能源现货电价统计口径为新能源捕获电价):2025年1月山西/山东/甘肃/蒙西风电均价190.7/230.9/286.0/269.9元/MWh,同比-30.4%/-1.0%/-2.8%/-48.3%;同期光伏均价87.0/127.2/126.7/172.8元/MWh,同比-47.1%/-30.6%/-22.2%/-51.3%。
中国的新能源消纳问题已摆上台面不得不面对,电力体制改革需要提速,五矿证券认为改革方向有二:一是收紧可再生能源消纳权重、碳配额,以体现绿电环境溢价,避免风光建设急刹车风险;二是加快储能等灵活性资源发展,关键在于加快电力现货市场建设。
而据纬景储能统计,截至24年7月已有25个省/市/自治区发布了2025年储能装机目标,合计规模超88.8GW。此外,黑龙江、上海、海南、重庆、西藏、新疆等6省市暂未在政策中提出2025年新型储能装机目标数字,但这些地区政府对新型储能同样给予了很强的支持力度。我们认为政府储能装机目标将有效引领储能需求增长。

受益于政策调控及部分地区电力市场改革持续推进,2024年国内储能装机规模结构逐步实现优化,而利用率更高的独立储能在新增装机中占比持续提升。据中电联统计,24年第三季度全国储能电站新增装机中,独立储能占比达68%,较2023年提升17个百分点。与电源侧的新能源配储项目相比,独立储能的利用率相对更高,业主方在选择供应商时对产品质量考量标准也会相应提升。随着国内电力市场改革持续进行,独立储能商业化机制逐步完善占比有望持续提升。

可再生能源渗透率持续提升背景下国内大储需求有望保持高速增长,国金证券预测预计25年国内新增装机可能达111GWh,同比增长30%。
华泰证券也分析认为,24年初至今,光储产业链价格已经大幅下降,光伏配储项目的经济性与需求随之显著提升。配储要求更高的市场化项目不断涌现,多地风光竞配亦将储能配置情况纳入重要考核标准,配储规模有望随风光配储系数进一步提升。
根据华泰证券测算:
1.乐观场景预测,假设25年集中式光伏装机规模为165.6GW,风电装机规模95GW,配储系数达16.75%,配储时长达2.9h,预计25年国内储能装机规模可达51.2GW/141.6GWh;
2.悲观场景预测:假设25年集中式光伏装机规模为132.3GW,风电装机规模85GW,配储系数达13.19%,配储时长达2.7h,预计25年国内储能装机规模可达34.7GW/89.4GWh。

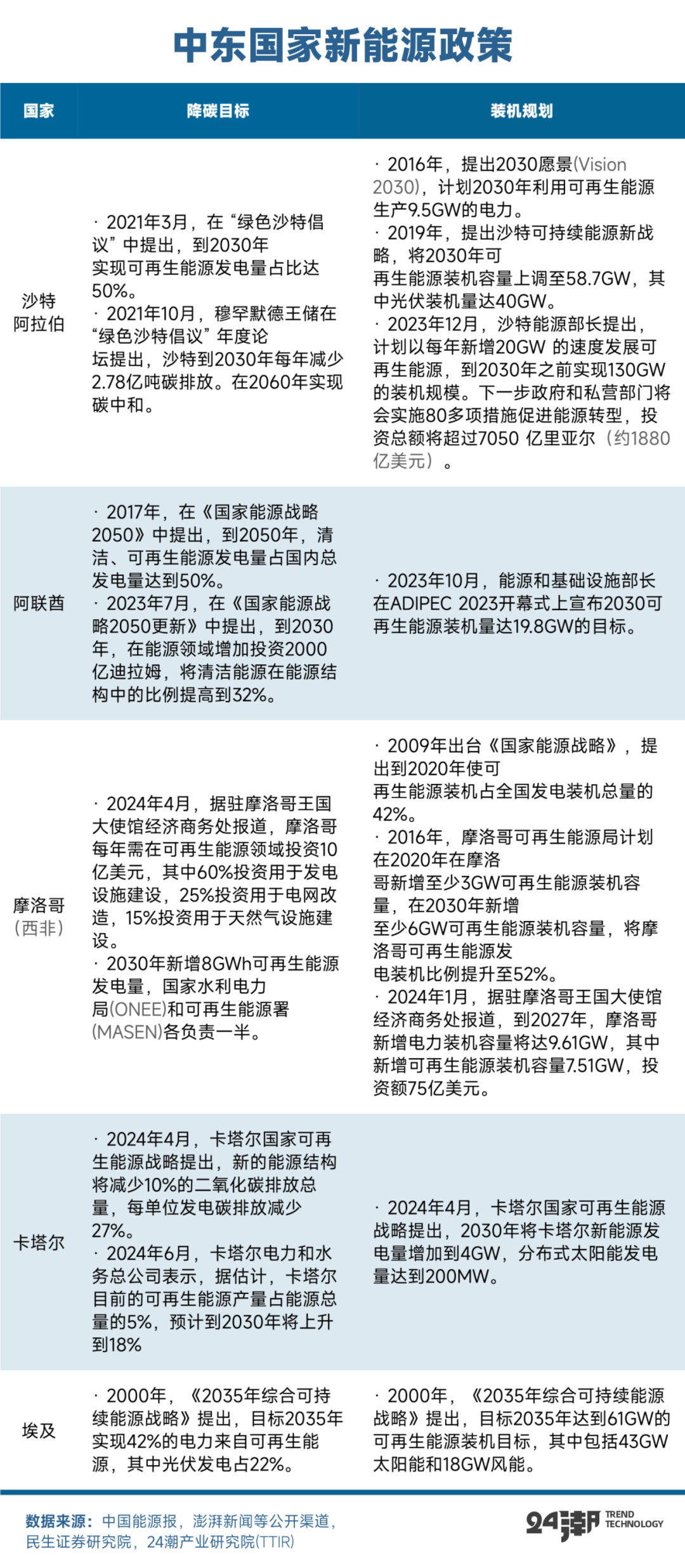
伴随着中东地区经济发展速度加快,根据IEA,2024-2026年中东电力需求平均增长率将更强劲,达到3%。但中东地区的发电严重依赖化石燃料,到2023年底化石燃料占总发电量的93%,可再生能源仅占3%,核能和水力发电各占2%。中东的新能源装机和储能装机渗透率远低于世界平均水平。
随着世界石油消费达峰的临近,中东国家正在积极摆脱对石油产业的依赖,调整国家能源结构,其中沙特、科威特和巴林计划在2060年实现净零目标,阿联酋和阿曼则计划在2050年完成。
由于中东地区光照资源极为丰富,年平均太阳能辐射量超过每平方米2000kWh,光伏发电成本是全球平均水平的五分之一。普遍具备大规模部署光伏发电及大规模储能系统的条件,其中,沙特阿拉伯和阿联酋条件最优。沙特阿拉伯的光伏发电LCOE创下了世界纪录,即10.4美元/MWh。
根据沙特和阿联酋战略规划,2030年沙特和阿联酋可再生能源发电量合计将达144.2GW。
在中东能源大迁徙的背景下,储能作为平衡电网负荷、提高新能源消纳的关键技术,需求正在快速增长。尤其在中东电网互联程度较低、输配电投资不足的情况下,储能需求显得尤为迫切。
以沙特为例,2021年沙特在 “绿色沙特倡议” 中就提出,到2030年实现可再生能源发电量占比达50%,并计划到2060年实现碳中和。2023年,沙特能源部宣布,计划以每年新增20GW的速度发展可再生能源,到2030年之前实现130GW的装机规模。
2023年1月,沙特能源部长表示将投资一万亿里亚尔(约2664亿美元)来产生清洁能源。据了解,沙特可再生能源投资计划(NREP)共分为两部分,其中70%的项目由沙特公共投资基金(PIF)投资,目前PIF可再生能源项目已完成招标13.7GW,其中绝大部分项目的开发商为ACWA;30%的项目由REPDO主导,由沙特电力采购公司(SPPC)招标,目前已开启7轮招标。
而电网扩容短时间无法落地背景下网侧大储需求爆发,沙特能源部制定了2024-2025年24GWh储能系统招标计划。2024年11月,沙特电力采购公司启动储能项目招标资格认证程序,预计招标4个储能项目,项目规模2GW/8GWh,年内大储项目招采规模已达18.6GWh,2025年装机有望实现高速增长。

阿联酋是第一个承诺到2050年实现净零排放的海湾国家,《国家能源战略2050》于2017年启动,提出计划到2050年投资6000亿迪拉姆,将清洁能源在整个能源组合中的比例从25%提高到50%。根据阿联酋后续提出的《国家能源战略2050更新》计划,其中明确到2030年可再生能源装机容量增加两倍以上,达14.2GW。
2024年7月,阿联酋水电公司(EWEC)已向合格的开发商和开发商财团发出了征求建议书(RFP),计划在阿布扎比开发一个400MW/800MWh独立储能项目。2024年9月,阿联酋宣布建设阿布扎比2.4GW/20GWh储能项目,项目要求具备8小时的长时储能能力,计划于2025年底实现50%的容量并网,2026年4月份之前实现100%并网。

我们结合沙特和阿联酋的2030年的风光发电目标,并扣除用于制氢的风光装机,参考中美两个市场的配储比例及时长,中性假设2030年配储30%/3h,中性预测两国储能需求可达 57.4GWh。随着SEC三期、阿联酋20GWh等大项目相继招标,华泰证券分析认为中东地区25年开始招标或建设的储能项目有望超过30GWh。

Rystad Energy分析了全球39个电力市场的公开价格数据,澳大利亚的国家电力市场(NEM)波动最大,昆士兰州和南澳大利亚州的日内价差在所有市场中最大。波动的主要原因是:
1.燃煤电厂停电;
2.自然灾害引起输电线路问题;
3.光伏发电渗透率高。其分析结论是,储能作为灵活性资源在维持电网稳定方面重要性凸显。
而澳大利亚电网电价的波动剧烈,日内价差较大,这也为储能提供了良好的套利空间。根据AEMO,在2024Q2澳大利亚电池储能收入来源中,与频率控制辅助服务(FCAS)获得的收入相比,能量套利收入所占的比例越来越大,超过一半的收入来自能量套利,主要是得益于市场波动性增加和负电价时的充电收入。
澳大利亚联邦政府的容量投资计划(CIS)将对可再生能源和清洁可调度容量项目进行一系列竞争性招标,最初的目标是推动对6GW “可调度” 清洁电力项目的投资。2023年11月,这一目标提高到9GW储能容量和23GW可变可再生能源发电量,使全国总容量2030年达到32GW,以支持到2030年实现82%可再生电力的目标。
根据澳大利亚清洁能源委员会(CEC),澳大利亚在建的大储项目数量从2022年的19个增加到2023年的27个,总容量从约1.4GW/2GWh增长至约5GW/11GWh。2024年前三季度,澳大利亚共有2.57GW/7.55GWh储能电池储能系统达到财务承诺。
此外根据澳大利亚能源市场运营商(AEMO)相关数据,目前预期及计划中的储能项目规模超 100GW,其中计划于2025、2026年开始商业运行的大储项目规模分别约为10GWh、13GWh。其在2024年综合系统计划(ISP)预测,2034-2035年澳大利亚将需要36GW/522GWh的储能容量,到2049/2050年将上升至56GW/660GWh的储能容量。

事实上,印度的新能源产业也在加速生长。
在2023年,印度中央电力局(CEA)发布了最新的国家电力计划(National Electricity Plan 2022-2032),明确提出可再生能源累计装机量预计将达到336.6GW(2026-2027年)、596.3GW(2031-2032年)。其中,2026-2027年,预计风光装机规模分别达72.9GW、185.6GW;并且到2031-2032年期间,分别达到121.9GW和364.6GW。
根据JMK Research,2024年一季度,印度新增公用事业级光伏装机井喷至7.5GW,这已经相当于2023年全年的印度全部新增光伏装机量(略高于2022日历年度新增装机的一半)。
而根据IECC的模拟结果,假设峰值负荷增长率为7.5%,2027年如果共计90GW光伏、10GW风电,并配备16GW/64GWh储能合用,可以弥补印度在2027年的潜在电力缺口。
目前,印度政府正在通过补贴、信贷支持、采购义务等多种政策措施,推动储能市场的发展。
1.补贴支持:2023年9月,印度政府批准可行性缺口资金计划(VGF),拟安装4GWh的储能项目,并给予376亿卢比(约4.52亿美元)预算的支持。该计划通过竞争性招标的形式,为中标者提供储能项目部署成本的40%补贴,以降低部署成本。
2.购买义务:2022年7月,电力局发布政策文件将储能纳入购买义务范围。储能义务规定,2023~2024财年期间,通过储能利用的太阳能和/或风能电量占总用电量的1%,并且逐年上升,到2029~2030财年提升至4%。当每年采购和存储的能源中至少有85%来自可再生能源时,即可认为完成了储能义务指标。
3.信贷支持:2022年2月,印度财政部发布的2022-2023财年联邦预算报告中将储能技术及数据中心列为基础设施资产,储能项目将有资格获得基础设施贷款,促进其信贷融资。
从经济角度考量,储能成本的大幅降低,也在推动储能储能产业的持续发展。根据IECC,在过去的2-3年内,印度的独立储能成本由400美元/kWh以上降低到了约200美元/kWh;到2030年可能会进一步下降15%-20%。
根据Mercom India统计,2024年第一季度印度储能新增装机容量为40MW/120MWh,仅2024Q1单季度装机容量超过2023年年度装机容量总和两倍。其中,光伏配储能项目占据储能总装机容量的90.6%。据不完全统计,还有1GW/1.6GWh的独立储能项目、9.7GW的可再生能源配储项目正在开发之中。
基于用电需求,CEA预测未来印度市场储能需求在2026-2027年达到16.13GW/82.37GWh(其中电化学储能8.68GW/34.72GWh),2029-2030年达到60.63GW/336.4GWh(其中电化学储能41.65GW/208.25GWh)2031-2032年达到73.93GW/411.4GWh(其中电化学储能47.24GW/236.22GWh)。

在南美洲,大储也大有可为。
截至2024年9月,巴西水电占比46.0%(110GW),光伏发电占比20.2%(48GW),风电占比13.5%(32GW)。但由于水电年均发电变化幅度大,以水电为主的能源结构存在缺电隐患。从地理结构分析,巴西的能源中心和负荷中心呈逆向分布,东北地区可再生能源富足,而大部分负荷在南部、东南部等经济较为发达的地区,资源负荷的逆向分布决定了巴西需要大容量、远距离、跨区域的输电以及储能,在更大范围内实现资源优化配置。
目前巴西拟将电池储能纳入容量拍卖。2024年9月,巴西矿业和能源部宣布,计划在2025年大规模采购电池储能系统,并为举办的容量储备拍卖活动公开征求意见。巴西矿业和能源部部长强调了使用电池储能系统来支持可再生能源发电设施的重要性,并表示拍卖旨在保证巴西未来六到七年的能源安全。
根据拉丁美洲清洁能源咨询公司(CELA)的一项研究估计,到2040年,巴西储能市场将以每年至少12.8%的速度增长,累计达到7.2GW,不包括表后的用户侧安装。
而根据BNEF,巴西23年储能装机仅10MW/10MWh,而24年9月,巴西矿业和能源部长Alexandre Silveira称电池储能对于协调风能和太阳能等间歇性能源很重要,预备在未来将发布电池储能招标,巴西储能需求有望快速增长。据BNEF预测,26年巴西储能新增装机将快速增长至456MW/1365MWh。
同处南美洲的智利能源结构呈现 “多水、多风、多光,少化石燃料” 的特点。当前,智利也正大力推进能源转型,并提出2030年关闭所有燃煤电厂,2050年实现碳中和目标。据国际可再生能源机构(IRENA)数据,2023年智利可再生能源装机占比达64%。
但智利同样面临新能源消纳问题,据浙江证券统计,截至2024年8月,智利年度累计弃电量达到2871GWh,同比增长148.9%。
2024年5月,智利能源部开启公开土地招标拍卖,将公共土地分配给将于2026年开始运营的储能项目。预计将为总容量为13GWh的项目分配公共土地,这些项目主要分布在该国最北部的四个地区:阿里卡和帕里纳科塔地区、塔拉帕卡地区、安托法加斯塔地区以及阿塔卡玛地区。
次月(2024年6月)智利正式出台DS 70法令,明确储能的容量补偿机制及系数,并引入一套为配储的可再生能源电站收入确认的方法。DS 70 法令的有效期为10年,法案中长期的确定性有望保障储能项目收益的稳定,推动独立储能项目加速建设。
据ACERA数据显示,截至2024年9月,智利共有约2GWh的储能项目处于调试过程,7GWh项目处于在建状态,另有约20GWh(假设4小时配储市场)的项目已获得批准,储备项目充沛。从项目类型来看,超过80%的在建项目及已获准项目为光伏配储,主要由于目前智利配储需求主要来自于可再生能源发电量与用电需求错配严重,晚间用电无法满足而白天电价相对较低,项目收益率较差。(2024年6月,智利宣布了三个与太阳能发电站同场部署的公用事业规模电池储能项目,Enel正建设67MW/134MWh电池,CJR Renewable和Uriel Renovables则分别计划建设200MW/800MWh和90MW/200MWh的项目。)
根据BNEF,23年智利储能新增装机达206MW/1185MWh,并将在25年进一步增长至 521MW/2523MWh。


大型储能系统是一个复杂的系统性工程,涉及直流侧的电池设备和交流侧的变流设备。大储系统主要涵盖电池管理系统(BMS)、功率转换系统(PCS)、能量管理系统(EMS)等关键设备,其中电池成本占比最高达67%,其次为储能PCS 10%,电池管理系统BMS和能量管理系统EMS分别占比9%和2%。
在企业竞争层面,如今大容量电芯比拼激烈上演,尤为考验电池厂商安全设计、生产、制造能力。
2024年以来,314Ah电芯逐步接替280Ah电芯成为储能市场主流。同时,宁德时代、亿纬锂能、远景、欣旺达等电池企业纷纷推出500Ah+电芯积极备战长时储能,推出的下一代大容量储能电芯的创新围绕着循环寿命、高安全性和超低成本等方面。目前大容量电芯的比拼正激烈上演,或进一步带来一二线或二三线储能电芯企业分化。


事实上,314Ah电芯也正在推动储能系统大型化浪潮,据不完全统计,目前50余家厂商推出了5MWh+电池直流舱(或交直流一体机),这其中,44款产品采用314Ah电芯。
目前国内储能系统集成商主要分为五类企业:
1.PCS厂商纵向延伸产业链:例如阳光电源等;
2.电芯企业纵向延伸产业链:例如宁德时代、远景等;
3.电力电子设备企业:例如中车洲所等;
4.光伏组件厂:例如天合光能、阿特斯等;
5.专业储能系统集成商:例如海博思创、新源智储等。

如今更大的储能系统也在持续投入市场。如宁德时代6.25MWh天恒储能系统、比亚迪储能MC Cube-T 6.432MWh储能系统、天合储能7MWh+储能系统、瑞浦兰钧7.03MWh储能系统等。

近期,国轩高科、Fluence、Elinor Batteries等多家企业也相继宣布了7MWh+储能新品的动态,7MWh+储能系统再添强力新军。
时间再往前回拨几个月,在24年9月2日第三届EESA储能展上,远景储能正式发布全球最大储能系统,标准20尺单箱8MWh+,推动储能行业进入8MWh级时代。这是行业内储能系统容量的又一次跃升。
据了解,远景8MWh+储能系统采用了自研的700Ah+储能专用电芯。该储能电芯来自远景动力,是全新一代电芯产品,RTE达到96%,能量密度440+Wh/L,循环次数超15000次。高能量密度储能电芯结合集约化的系统设计,让远景储能8MWh+储能系统单位面积能量密度达到541kWh/㎡,创下了行业内的新纪录。
如今更多的中国企业开始角逐全球市场。比如在中东地区,以阳光电源、华为、晶科能源等为代表的中国企业在开拓方面进展迅速。
比如在2021年10月,华为数字能源与山东电力建设第三工程有限公司成功签约沙特红海新城储能项目,共同建设1300MWh大型储能电站。该项目已于2024年完成1.3GWh储能容量的建设工作,为全球规模最大的离网电池储能系统。
自2022年以来,阳光电源相继与ACWA Power、Larsen&Toubro等巨头达成储能项目供应合作。2024年7月,阳光电源又与沙特ALGIHAZ签约全球最大的储能项目(容量高达7.8GWh),将于2024年就开始交付,并且在2025年将实现全容量并网运行。
晶科能源也在持续向中东地区交付储能产品,2024年3月,晶科能源将向中东地区的Abaad工程公司交付两套20英尺集装箱装、容量为6.88MWh的大型液冷储能系统蓝鲸。
最新消息(2月16日),比亚迪储能与沙特电力公司成功签署全球最大的电网侧储能项目合同,容量达12.5GWh。加上此前已交付的2.6GWh项目,目前双方合作总量已高达15.1GWh。截至目前,比亚迪储能产品已遍布全球超110个国家和地区,交付超350个储能项目,拥有超75GWh的商业运营经验。基于深厚底蕴和丰富经验,比亚迪储能具备一次性供应超15.1GWh超大规模项目的综合实力,在质量控制、交付及售后支持等方面展现卓越水准。

此外中国企业也在加速进军澳洲储能市场,阳光电源、楚能新能源、海博思创、欣旺达、国轩高科、南都电源等中国企业在澳大利亚斩获超大规模储能订单。

而以比亚迪、科陆电子、科华数能为代表的中国企业均有在南美获得储能项目的经验。根据电池中国,24年9月,Grenergy将对阿塔卡马绿洲太阳能+储能项目进行扩容,光储容量从 1GW/4.1GWh扩容到2GW/11GWh,该项目为南美最大的储能项目,项目一期工程将于2024年年底之前并网,其余各期工程预计将在2025年至2026年期间并网。

根据国金证券不完全统计,2024年至今,国内储能企业签约或中标海外储能项目规模约38GWh。

结合全球储能最近发展趋势与变化,我们分析认为,在未来深层次竞争中,价格战并不是决定性因素,未来全球储能市场,尤其是大储市场份额大概率持续向具备技术、经验及资金优势的头部企业集中,核心原因有三:
其一,海外电力市场化程度普遍较高,不同国家和地区有不同的技术标准和法规要求,对系统集成商的经验和技术要求更高,因此具有海外成熟项目业绩积累的集成商更易获取客户信任。同时,由于海外大型新能源开发商储备项目规模较大,进入客户供应体系并成功交付项目后有望持续获取新签订单,以国内阳光电源、阿特斯、比亚迪近几年新签订单为例,其中不乏与同一个开发商签约多个项目的案例。

其二,储能属于资本密集型行业,如今动辄几百MWh至GWh级别的项目前期垫资需几亿至几十亿元,而且储能电站运行寿命普遍在10年以上,重资产及长期运营属性决定头部企业强者恒强。
在市场化条件下,储能电站作为资本开支较大的长期运营类资产,其经济效益由项目稳定运行的时间决定。因此海外项目对设备故障后的及时维护能力及一旦发生事故的赔付能力提出较高要求。因此,对于开发商而言,在选择系统供应商时会更倾向于选择,具备本地化服务支持能力以及市值较高,资金及项目可融资能力较强的头部企业。
而且储能系统集成并非简单的组装,其在电站的建设和运营中扮演着至关重要的角色。储能系统集成商负责将电池单元、电池管理系统(BMS)、储能变流器(PCS)、能量管理系统(EMS)以及其他配件等组合成一个复杂的系统。他们不仅需要确保所有部件的兼容性和协同工作能力,还要保证整个系统的安全性和可靠性。由于电池储能系统往往包含来自多个供应商的产品,为了保障系统工作时的一致性,需要集成商在设计、安装、调试等多个环节进行把关。
与普遍认知不同,从故障分析结果来看,集成、组装及施工阶段的难度大于制造。根据美国电力研究所(EPRI)发布的《来自EPRI电池储能系统故障事件数据库的见解:故障根本原因分析》报告,与以往普遍认为电池是造成系统故障的观点不同,报告根据对过往26个储能项目的故障分析,认为BOS和控制系统是故障最常见的原因,电池单元本身的故障相对较少;同时故障更多出现在集成、组装和施工环节,其次是运营环节,而制造问题导致的故障数量最少,体现出集成商交流侧集成能力和现场调试经验等 “软实力” 的重要性。

其三,构网型储能对PCS及并网技术要求进一步提高门槛,头部企业优势稳固构网型储能对维持电网稳定具有重要意义。
随着光伏、风电等可再生能源渗透率的持续提升,逆变器等电力电子设备逐步取代传统同步发电机在电力系统中的主导地位。传统的并网型逆变器一般采用最大功率跟踪输出原理,主要目的是将新能源注入电网,但面对系统电压、频率变化时响应不够迅速,且无法在没有电网的情况下提供必要的惯性支持,导致电力系统惯性减少、稳定性面临挑战。在此背景下,业界提出构网型逆变器的概念,本质上是通过特有的控制策略实现电力电子设备独立产生并维持电网电压和频率,可以在电网故障或孤岛模式下帮助电网维持稳定,具有构网型逆变器功能的电池储能系统被称为构网型储能系统。
目前中国、澳大利亚、欧洲、美国构网型储能占比达到1.5%、23%、8.6%和2.6%。根据GGII预计,构网型储能未来5年在全球有望达到20%的渗透率。

从定义可以看出,构网型储能技术的核心在于更为复杂的电力电子控制技术,需要相关企业在控制策略、拓扑设计及硬件电路设计方面有丰富的经验和技术积累。全球范围来看,构网型技术仍属于前沿技术领域,目前只有在美国、澳大利亚、英国、欧盟等国家和地区得到较为广泛的研究和应用,并且了建立相对全面的技术标准和规范,其他地区仍处于发展初期。因此,目前构网型储能市场的主要参与者主要为在欧美及中国头部电力电子企业,目前国内仅有华为、阳光、远景、科华、盛弘、南瑞继保等少数厂商具备构网型储能的技术能力。从单价来看,以蒙能集团储能系统集采为例,构网型储能单价较跟网型储能高15%以上。
海外具备构网技术的企业主要有德国SMA、 特斯拉等。未来随着越来越多国家和地区对构网型储能技术要求的提高,国金证券认为对电网及并网技术的深刻理解将成为电力电子企业出身的系统集成商形成差异化竞争力的关键。

从结果来看,2022-2023年市场化程度最高的欧美市场竞争格局已经呈现出提升的趋势。欧洲地区前三大储能系统集成商日本电产、特斯拉和比亚迪的市场份额从2022年的54%增加到2023年的68%;北美地区前三大系统集成商特斯拉、阳光电源和Fluence的份额从2022年的60%增加到72%。尤其是特斯拉,随着其新产能的持续释放,在欧美市场的市占率显著提升。
展望未来,预计行业将进一步向具备 “全球布局与品牌影响力、 垂直一体化制造能力和雄厚资本实力” 龙头企业集中。

· 华泰证券—储能年度策略:大储全球需求向好,户储需求平稳增长
· 国金证券—储能2025年度策略:百舸争流千帆竞,唯有龙头破浪前
· 浙商证券—聚焦大储新 “热土”,高成长高壁垒


评论