还记得前两年启动“招招招”模式的券商新秀——九州证券吗?
如今画风突变:一改往日巨资砸向投行人才的做法,开始降薪啦!
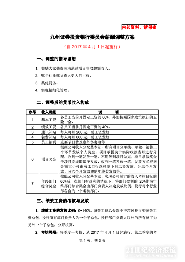
近日,21世纪经济报道记者独家获得的《九州证券投资银行委员会薪酬调整方案》显示,调整后的货币收入构成有七部分,其中调整后的基本工资为“各员工当前月固定工资的60%”、绩效工资为“各员工当前月固定工资的40%”,从部门负责人到员工的绩效工资发放比例扩展至0-140%。
另外,九州证券保代们也被取消了保代津贴,提高签字费。值得注意的是,虽然九州证券对投行人才启动“招招招”模式,但是不得不面对的尴尬是:目前在证监会排队的529单IPO项目中,九州证券只有一单。

![(@}@X5Z@95(26B8L$RZ]G`4.png](https://img.jiemian.com/101/original/20170417/149241977484288600.png)

取消保代津贴
在本轮薪酬调整中,作为投行核心的保代难以避免。九州证券决定从2017年4月1日起,全面取消保代津贴,提高保代签字费。

值得注意的是,这几年,一些大型券商陆续取消或调低了保代津贴,从而造成一批保代跳槽的局面。
众所周知,绩效工资对投行人员最为重要。九州证券此番也做了大动作调整,绩效工资的发放比例为0-140%。
部门负责人的绩效工资调整为:根据《九州证券投资银行委员会各行业部2017年考核办法》每季度对各行业部进行排名,排名后5名的以及年内尚未实现实际收款金额的,行业部负责人绩效工资发放比例为0-80%;排名前5名的行业部负责人绩效工资发放比例为100-140%。
部门负责人以外的员工调整为:行业部负责人根据工作业绩、综合能力评价、合规风控等维度将部门员工划分为优、良、中、差等,绩效工资发放比例分别控制在100-140%、60-100%、20-60%、0-20%比例之内。
“按照现在的方案,一般员工只有被评为优才能发到是100-140%,其他都是100%以内的,这也属于变相降薪了。”接近九州证券的一名机构人士对21世纪经济报道表示。
“招招招”烧钱难以为继
九州证券大规模变相降薪不仅让人想起此前两年的“招招招”模式,就在2016年,其还喊出要组建600人的投行团队。
2016年5月,九州证券内部发的《关于鼓励公司全体员工推荐投行业务团队的通知》显示,为进一步充实投行人才队伍,现发动和鼓励全体员工推荐投行业务团队:
截至到2016年底,投行团队目标数量为30-35个,人员目标规模为600人。目前投行有17个团队,已入职近200人。为达到上述目标,公司拟招聘15-20个团队(行业部),每个团队至少5人(含团队负责人)。
关键还有推荐奖励:被推荐的团队全体成员经录用并转正,奖励推荐人税前20万元。
当时九州证券这一“霸气”的招聘在u业内炸开了锅,要知道不少券商已在为寒冬裁员、降薪了,而且从数量讲,如果拥有600人的投行团队,那堪比一线券商了!
不过,大规模招聘后的尴尬则是:目前在证监会排队的529单IPO项目中,九州证券只有一单。
“融融融”急急上路
从2016年5月发起的“招招招”模式到眼下的变相降薪,九州证券不到1年的时间为何画风突变?况且九州证券已经完成了多轮融资,看起来根本“不差钱儿”。
说起融资,九州证券这两年也是赚足了眼球:
早在2016年上半年,九州证券便抛出一份募资总额在300亿-500亿元的定增计划,震惊市场,而今这一“众筹式”的定增计划正在分步实施。
2017年1月,中石化斥资4.07亿元入股九州证券,占比10.98%,成为其第二大股东。此后,九州证券注册资本33.7亿元。
2017年3月,九州证券再度完成一轮增资扩股,股东结构再次发生变化,从仅有三名股东变更为33名股东,新晋股东包括云南省工业投资控股集团、鹰潭市投资公司、宁波方太投资有限公司等。目前其注册资本高达61.949亿元。
而目前九州证券仍在进行着新一轮的融资计划,一部分上市公司参与其中。比如3月14日,美克家居(600337.SH)公告称,拟出资3亿元参与九州证券增资扩股计划,认购价格3.6元/股;2月18日,苏州高新(600736.SH)公告称拟出资2亿元参与九州证券增资扩股计划,认购价格3.6元/股,占增资扩股后总股本的0.48%。
根据美克家居公告,九州证券增资扩股募集资金主要用于补充资本金、补充流动资金,以扩大其业务范围和规模,优化业务结构,提高自身综合竞争力。
为何画风突变?
在巨额融资计划之下,“不差钱儿”的九州证券为何“画风突变”?
要知道,短短一个多月里,九州证券的估值已经上涨了10倍有余。1月中旬,中石化以4.07亿元增资九州证券3.7亿股,每股价格为1.1元,当时总估值约为37亿元;而美克家居和苏州高新的增资价格则达到3.6元/股,按照苏州高新2亿元获得增资扩股后的0.48%计算,九州证券估值将达到约417亿元。
与1月份中石化投资九州证券相比,苏州高新、美克家居等这轮投资让九州证券的估值在短短一个多月时间里上涨超10倍。粗略估算,这轮融资完成后,九州证券总计将获得大约300亿元的融资。
“目前九州证券的增资基本接近尾声,降薪也就开始了。降薪本是市场行为、无可厚非,但是在这个时点上降薪,显得别有用心。”九州证券一名投行员工对21世纪经济报道记者表示。
来源:21世纪经济报道



评论