文 | 娱乐独角兽 木落潇潇
编辑 | 赤木瓶子
“Cut!”在波兰某间外观普通的民房内,导演黄铭宵紧急喊停,艰难地将两位情难自禁的主演,从吻戏中分开,并再次跟他们强调“快亲了就忍一忍”,要的是“将亲未亲的那种状态”,花絮机悄然记录下这一刻。
黄铭宵知道,观众愿意为下一秒付费——不是为了剧情,而是为了那种拉扯感,是嘴唇“快碰上了又收回”的神经刺激。这是一种被“人肉训练”出来的节奏感,一种情绪的饥饿营销。
黄铭宵所在的之桃影视,这两年来在波兰、罗马尼亚等地频繁出没,因与Flex TV合作的《President‘s Sexy Wife》,以及与Shortmax合作的《The Trap of Devil Billionaire》成为爆款,而受到关注。它的班底,代表着这两年活跃于海外拍摄短剧的主流类型——由留学生组成的团队。而以上场景描述,来自团队中的一员,之桃影视的内容总监朱古力。
跟很多人对“文化输出”的想象不同,朱古力有着更现实的认知。他认为,欧洲并非海外短剧的“消费市场”,而是“生产市场”。真正的消费大本营,仍然是美国。选择欧洲,是因为作为主创的导演黄铭宵,曾在欧洲留学,有一定的资源,“那里的演员选择空间大,他们能非常接近地模仿美国人讲话,创造那种谈情说爱的元素。”在他看来,之桃在东欧拍戏,是为了最大程度压缩成本,并制造一种“更美式”的视觉幻觉。
一场表演游戏:每一集都要被“解锁”的生意
海外短剧制作的背后,是一场场编排精密的表演游戏。通过对每一集剧情的设计和情感拉扯的精准控制,不断挑战观众的感官。根据之桃拍摄海外短剧的经验,“将亲未亲”的状态,作为一项短剧的拍摄技巧,带来的观感刺激,比直接接吻更有张力,也更能吸引观众,这种吸引,最终转化为观众付费“解锁”的行为。“虽然演员在拍摄时,更喜欢实际接吻,因为好演。”之桃影视的内容总监朱古力,接受娱乐独角兽专访时表示。
这个生意的本质,比起讲好一个故事,更像是讲一个能够被不断解锁的场景。每一集的情感张力和剧情安排,不仅要迎合观众的观看需求,更要通过精准的情感引导激发他们的付费欲望。Shortmax有三种付费模式,单集解锁、广告解锁和会员订购,但用户的消费习惯与以会员制为基础的视频平台大相径庭。Shortmax市场总监祝赛对娱乐独角兽表示,北美市场用户选择最多的是“单集解锁”。
在Reelshort上,解锁一集需要61个币,Reelshort设置了4.99美元500个币起步的充值机制,首充双倍。对新用户还提供2600个币12.99美元的首充福利。实际折算一下,用户每看一集需要支付0.3到0.6美元,换算成人民币大约2-4元一集,看完一部80集的短剧要支付至少148元(前6集免费),比打折后爱优腾一年的会员年费还要高。DramaBox同样设置了4.99美元500币起步的充值机制,而可以无限解锁的顶配年卡标价达到149.99美元。

Reelshort付费界面

DramaBox充值界面
这是注意力的定价机制,每一次单集解锁行为,平台都在用算法丈量用户的注意力极限。为了这个极限,短剧制作者不断打磨结构,剪辑节奏,甚至连演员的呼吸都必须配合配乐的节拍。在这套精密结构背后,是一种“工业化的情绪生产”。朱古力与团队坚持在海外拍摄现场布置多台花絮机,“哪怕是手机,也必须拍”。目的很简单,一是保留素材,二是让演员保持在“有人在看”的状态里。
“老外其实是有一点表演性人格的,就是有个机器的时候他们就更听话一些,或者他们会高兴一点。”他强调,现场要像真人秀一样,演员在镜头面前就会表现得更卖力,甚至更情绪化。朱古力定位付费点的方法论也很直白:在海外拍摄时,演员们通常会带他的朋友来探班,现场多数时间都是嘈杂的,哪一刻全场安静了下来,那就是付费点。
看似热情奔放的画面,都是成本计算的结果。朱古力坦言,海外演员看重福利和人权,为了建立起足够的信任感,团队在拍摄前期会花大量时间“交朋友”。这种提供“情绪价值”的方式,是现实的成本控制技巧。“如果他们愿意,他能提供的这个表演层次就会更细腻。”
目前一部海外短剧的制作费用,控制在15万美元左右。演员、设备、场景都按“性价比之王”的标准打磨。Shortmax市场总监祝赛表示,虽然根据战略会做优化与调整,每个季度制作成本占比有所浮动,但总体而言,花在制作上的成本占比在10-20%。
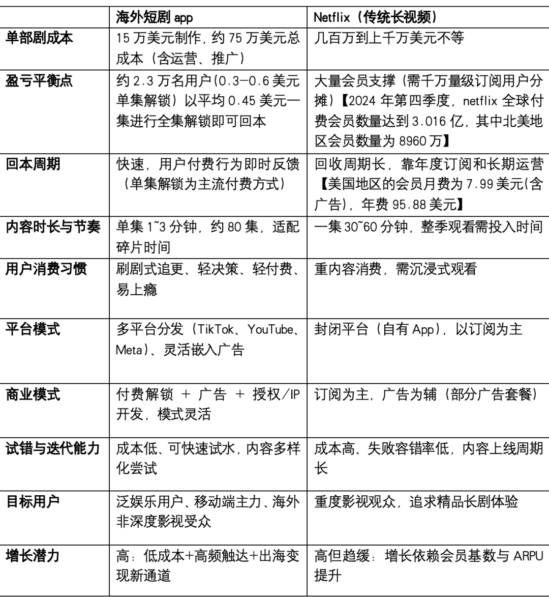
这是可以被明着计算的生意,也是目前海外短剧赛道火爆的理由之一。拍摄成本为15万美元,占总成本的20%,以一部剧80集,从第7集开始进入付费,以平均0.45美元解锁一集,全集解锁作为计算基础,付费人次达到2.3万,即能实现盈亏平衡。
作为对比,Netflix在2024年内容支出预计170亿美元,一部剧的成本从几百万美元到上千万美元不等。其美国地区的会员月费2024年涨价后为7.99美元(含广告),年费95.88美元。2024年第四季度,Netflix全球付费会员数量达到3.016亿,其中北美地区会员数量为8960万。

海外短剧app与Netflix对比
海外短剧“轻制作、快变现、低门槛”的优势,在全球内容碎片化、注意力成本高涨的现实中,正在被放大。虽然目前在整体营收体量上难以与Netflix抗衡,但作为一种轻量化、快速迭代的内容商业模型,灵活构建内容矩阵试水新市场,吸引泛娱乐用户,其增长潜力不容小觑。
如果要让北美投资人明白海外短剧app的价值,或许可以这么表述:这个赛道中,出的不是“下一个Netflix”,而是“下一个Tubi(福克斯的免费流媒体平台) + TikTok + Kindle Vella(亚马逊的网文平台)”,它切入的是一个被长视频忽视的市场空白。
内容大跃进:从“译制”到“本土化”,寻找爆款公式
如果说2024年的短剧出海还停留在“广撒网”的初级阶段,那么2025年,已正式进入“内容突围”的深水区。从DataEye数据显示,2024年9月至2025年2月,海外投放的短剧APP数量飙升至231款,几乎是去年同期的四倍。这场井喷式增长背后,实质是“译制剧”与“本土剧”的双线提质增量。
译制剧依旧是短剧出海的首选切口。数据显示,截至2025年2月,翻译内容仍占据海外短剧总量的80%以上。这种“低门槛、快产出”的模式,成为中国短剧迅速占领市场的“抢滩利器”。大量国内已验证过的网文IP改编剧,通过翻译字幕或AI配音打包输出,完成“快速换壳”。ShortMax与NetShort等平台向娱乐独角兽透露,其自研的AI翻译系统大幅提升短剧翻译制作效率,显著降低成本。
但市场竞争并未止步于“快、准、省”。因北美、欧洲、日本、韩国用户内容付费意识强、审美门槛高,这些区域成为短剧平台攻坚的主战场。以ShortMax为例,其核心用户群集中于北美,占比超过50%。平台提供的用户画像显示,其主力消费群体为25-45岁中青年女性,占比超过60%。其中约八成用户同时具备网文与剧集消费习惯。女频题材由此成为稳定的流量洼地。根据AppGrowing X Airbridge联合发布的《2024全球移动市场营销策略分析白皮书》,2024年投放榜前十的海外短剧中,有八部均为女频作品。

在此背景下,头部平台加速提炼“爆款公式”。ReelShort推出的《The Double Life of My Billionaire Husband》在YouTube播放量达到2293万次,充值收入突破1800万美元;ShortMax的《The Divorced Billionaire Heiress》也收获了超2016万次播放。这些成绩表明,爆款并非偶然,而是可以工程化复制的结果。ShortMax内容负责人祝赛透露,该平台2024年上线的6000余部短剧中,爆款占比超过20%,在欧美和日韩优势市场甚至超过30%。这些作品的共性特征是:本地化选角、精准的情绪节奏、以及带有快感设计的剧情推进。

本地化,已成为平台内容“再进化”的关键。从早期“东欧演员模仿美式对白”,到如今直接聘用本地演员、实景拍摄,努力贴近用户文化直觉。“我们看欧美国家,觉得他们长相没有什么差异,但他们能看出来。”祝赛指出,选角与审美的本地贴合,正在成为剧集氛围感的保障。但“本土剧”并不意味着“原创剧”。目前市场上大量所谓“本地原创剧”,实际上是以本地演员、语言、场景对中国网文IP的轻度翻拍+再包装——核心剧情未变,仅是“换壳不换核”。
这一策略虽确保了内容密度和节奏,但也带来创意同质化风险。对此,平台开始更加重视“爆款率”与“用户留存”的正向循环。祝赛强调:“一个爆款可以带来蝴蝶效应,推动用户裂变,形成品牌认知。”因此,ShortMax也在强化会员运营与用户体验设计,让爆款剧集形成长尾效应。
2025年的短剧出海,早已不是内容的粗放式出口,而是一场围绕“爆款方程式”的全球攻坚战。从“中式糖水”到“本土口味”,平台正试图在碎片化的全球注意力战场中,打造出属于自己的“十秒上头”的甜宠王国。
出逃与博弈:平台化短剧的全球扩张困局
2025年,短剧集体出海,看似是一次内容工业的全球化跃进,实则是算法、流量和焦虑共同驱动的逃离。TikTok、YouTube、Facebook上轮番刷屏的“霸总复仇”,更像是一群内容平台在全球市场摸索“下一站盈利模式”。
这是一场或许不能回头的赌博。短剧平台们用尽全力:从AI译制、分发算法,到内容模板的工业化生成,构建一个效率至上的短剧工厂。ReelShort靠狼人设定打通北美,DramaBox用甜宠复仇击穿翻译墙,ShortMax则押宝在多账号矩阵和隐形投放。

繁荣背后,危机浮出水面。
盈利模型的高风险错配。越南的广告收益只有国内的三分之一,日本用户的付费意愿低至12%,欧美市场的订阅续费率低于18%。平台抽成在15%-55%,中文在线和昆仑万维2024年的年报里赤裸地写着:亏损,中文在线甚至明言因为“海外剧投入过大”。
平台在拉高赛道门槛,创作者在对赌市场回报。每一条数据后面都藏着一张赔钱的剧单和一批“来不及红”的剧组。更魔幻的是,即便这样,仍有一堆内容公司前仆后继、加码下注。
但短剧真的被需要吗?至少,从平台的角度,它是一种可以量化和控制的流量筹码。TikTok东南亚短剧日更量突破5万条,Netflix推出“10分钟剧场”补贴计划,韩国MBC批量复制“甜宠穿越”套路。所有平台都在抢“0.3秒的点击窗口”,没有人真正关心剧情结局,只关心剧情开始时,能否留下你。
制作端同样经历考验。之桃影视能把海外拍摄成本压到12万美元,但这是一套靠“熟人+经验+文化敏感”的灰度操作,在如今的水涨船高中,恐怕难以为继。
合规更是无解的谜题。有的国家不让拍“复仇重生”,有的国家要求每集插5%“正能量”,有的平台遭遇25%以上的翻拍侵权投诉率。如果没有本地法务和文化顾问团队,基本走不下去。
可即便如此,还是有无数人涌进这个战场——短剧不是出海,而是在逃。他们逃离的是国内平台红利的尾声,是电商GMV见顶的焦虑,是用户时长被短视频耗尽的深渊。于是,一种新的说法诞生了:短剧不是剧,是“情绪弹药”。它不生产文化,它收割注意力。
每一场将亲未亲的画面,每一帧掀开床单的镜头,都被算法精算成“转化率”。情绪值最高的10秒,被拆分、包装、投放,再重新喂给下一批“潜在解锁者”。而这场游戏的终局,是平台与平台的零和战争。你拍,我仿;你推,我砸。东南亚CPM半年内涨了300%,一张海报出现在二百个国家,只为打中那个瞬间欲望。
短剧的出海,更像是ROI出逃。平台不关心讲了什么,只关心播了多久、转化多少。用户也不在意谁拍的、哪国产的、是否合规。他们只在意,在孤独的凌晨两点,还有没有下一集可解锁。
只要剧情还在更新,一切都还未完结。即使平台变换、制作人易主,点击与跳出之间的博弈还在继续——这是内容时代的“赌博机器”。玩家不断加码,庄家始终沉默。


评论