文 | 雷报 田野
编辑 | 努尔哈哈赤
在前些天的火山引擎FORCE大会上,跃然创新(Haivivi)联合创始人高峰透露,自去年7月正式发售以来,旗下首款AI对话交互式挂件玩具BubblePal的累计销量已突破25万台。若以该产品399元的C端价格计算,则总销售额或已突破1亿大关。另一家AI玩具公司FoloToy也在近期的采访中表示,今年一季度的销量已接近去年全年2万+台的销量,且今年的销售目标为去年销量的15倍,达到30万台。以258-699元的产品售价计算,则总GMV同样有望突破1亿大关。

同期,手滑科技、珞博智能、贝陪科技、陆吾智能等AI玩具公司还相继完成千万级融资。其中,珞博智能完成由金沙江创投等机构领投的数千万人民币天使轮融资——金沙江创投背后是被誉为“独角兽捕手”的朱啸虎;贝陪科技则获得顺为资本独家投资的千万美元,而这家机构的创始人则是小米集团的雷军。
除了近期的多起融资外,据雷报不完全统计,从2024年至今,国内AI玩具赛道已至少有27起投融资事件,且其中有6起亿级、9起千万级投资,具体情况如下:

不管是行业大佬的看好、资本端频现的亿级/千万级投资,还是像BubblePal这类已在消费市场创下销量奇迹产品的出现,都在印证一个事实:曾被质疑为“伪需求”的AI玩具赛道,早已撕掉“概念炒作”的标签,以惊人的发展速度加速重构玩具行业的未来。
AI玩具是“真风口”还是“伪需求”?国内哪些企业在布局?
AI玩具,简而言之就是在AI大模型加持下的新型玩具产品。与传统玩具相比,AI玩具通过搭载大型模型,可以通过多模态交互、情感分析、仿生记忆、深度学习等技术,实现“拟人化”的交互和反馈,为使用者提供更具个性化的学习、陪伴或娱乐体验。
目前,AI玩具的主要产品类型包括但不限于:智能挂件,即将AI交互功能集成到挂件中,再附加到其他普通玩具上实现智能化升级;智能玩偶,一般采用传统毛绒玩具+内置云端AI的产品形式,目前越来越多的企业也开始运用多模态传感技术,使其具备语音交互之外更多的交互能力;机器人玩具,该类产品具备高度的互动性和自主性,可通过语音、动作、表情等多种形式与用户互动,且外观形更加多元,除了毛绒玩具形态外,更多以机器人、机器宠物等形式出现。
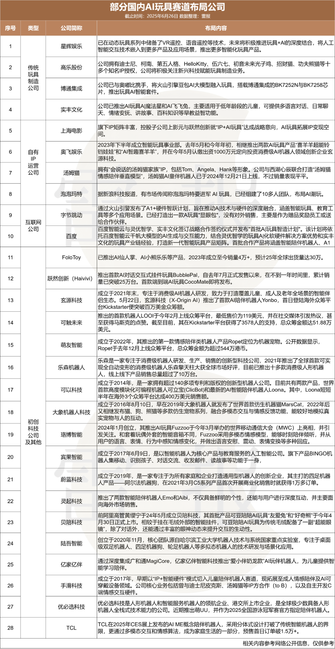
目前,我国AI玩具赛道主要布局公司包括四大类,分别是:传统玩具制造公司,包括实丰文化、星辉娱乐等;自有IP运营公司,包括奥飞娱乐、汤姆猫等; 互联网公司,包括字节跳动、百度等;初创科技公司及其他,包括上文提及的跃然创新、FoloToy、珞博智能等,该类公司整体上入局更早且推出的产品类型多元,并已在海内外市场有不错表现。
此外,有传闻泡泡玛特已组建10多人的团队布局AI潮玩,且将打造全新的IP品类来尝试与AI进行融合,而非直接让目前已火的IP直接增加AI能力。其他公司布局情况如下:

从价格来看,AI玩具的整体价格水平要远高于普通玩具。以国民IP“喜羊羊与灰太狼”的玩具为例吗,一款高30cm的喜羊羊毛绒公仔售价为79.9元,而高20cm的喜羊羊超能铃铛娃娃的售价则高达399元,是前者的5倍。而这,也是奥飞娱乐在内的众多传统玩具厂商布局AI玩具的核心原因之一。

同时,技术门槛的不同还使得不同AI玩具的价格差距悬殊,从几百元到数千元甚至上万元的产品均有。其中,目前常见的智能挂件和智能玩偶类AI玩具价格多在500元以内,其面向儿童群体,主要功能是AI对话,例如跃然创新(Haivivi)的BubblePal,奥飞娱乐的AI智趣喜羊羊,FoloToy的的小熊乐乐等。机器人玩具类由于涉及的技术更为复杂,价格整体更高,多在2000元上下,部分产品的价格更是突破万元甚至数万元,例如日本机器人公司Groove X开发的LOVOT,其国行版本达到了7万元的天价。
除了搞“儿童智能音箱”,AI玩具还有什么细分赛道大有可为?
基于不同消费者的个性化需求,AI玩具的应用场景也十分多元,主要包括:益智启蒙,主要面向儿童群体,主打寓教于乐的陪伴与认知开发功能;情感陪伴,以提供情感慰藉为核心卖点,满足不同类型的情感支持需求,目标用户覆盖从儿童、职场打工人到银发群体的广泛客群,尤其适用于独居人群、留守儿童、孤寡老人等场景;家庭助手,可作为连接智能家居生态的枢纽,兼具娱乐功能与生活服务属性。
其中,儿童市场是现阶段AI玩具的主力发展方向,也是最先实现市场突破的类型。像是上文提及的两家有望突破1亿销售额的AI玩具公司,其主打产品都是面向儿童用户的。

同时,面向女性群体的情感陪伴类AI玩具同样具有巨大的市场爆发潜力。该领域与高端潮玩、毛绒市场高度重合,且技术开发难度并不算高,凭借较低的技术门槛与成熟的消费基础,有望率先实现市场突破。例如,刚刚过去的618中,朱啸虎投的珞博智能的首款产品Fuzozo芙崽开启预售,并登上京东婴幼童玩具618累计竞速榜等榜单。仅仅一周多的时间,Fuzozo累计销售额已超过93万元。

从AI玩具的发展趋势来看,技术的突破仍将是行业发展的关键推动因素,当前市场流行的AI产品多数还是传统玩具+AI模型的简单组合,其背后的原因也正是高技术门槛及其带来的高研发与硬件成本压力。未来随着技术成本的降低,更多具有多模态交互能力、能够真正实现与用户的深层次情感交流的产品或将集中涌现。
不过,对于AI玩具是否都需要配备最新、最全的技术这个问题,答案未必一概而论,其根本上还是需要从消费者的具体需求出发。尤其是对于情感陪伴类AI玩具而言,大多数时候,“无用之用”要比具体的实用功能重要得多。很明显,如果某些AI玩具要对标的是LABUBU,那么产品的核心卖点就应该是如何深化与消费者之间的情感连接,而不是能够对话或解决问题。
借势IP还是创造IP,AI玩具领域有可能诞生下一个LABUBU吗?
此外,从IP价值来看,儿童市场和女性市场对IP的依赖度天然更高,引入契合各自目标客群属性的优质IP,能够为产品快速打开市场提供一定的推力。
例如,Folotoy于今年1月与逗逗AI游戏伙伴妮可合作推出联名版限量玩偶。其创始人Larry在采访中表示目前公司投入力度较大的是国潮类IP,同时也与不少国产动漫IP开展合作中,包括“开心超人”“阿狸”“Moco飞狗”“猪小屁”等。今年3月,其还在社交媒体上晒出了迪士尼公司的访客码,FoloToy与迪士尼旗下“玩具总动员”等IP的联动或许也不会太远。
跃然创新(Haivivi)目前已与“奶龙”“Heart Bear”“赞萌露比”等合作,去年11月末还官宣与上海电影集团子公司上影元达成战略合作,未来或将围绕“大闹天宫”“哪吒闹海”“葫芦兄弟”“中国奇谭”等经典动画IP开发AI玩具产品。
A股上市公司实丰文化近年也积极布局AI玩具领域,其最新产品AI魔法星、AI飞飞兔于近日实现线上线下全渠道进驻。而IP层面,实丰文化长期与一众重磅IP进行合作,目前拿下授权的IP包括“宝可梦”“蛋仔派对”“贪吃蛇”“超级飞侠”“奶龙”“小刘鸭”“乖巧宝宝”等,未来与相关IP合作打造AI玩具产品也是顺理成章的事情。奥飞娱乐、汤姆猫等公司则具备天然优势,可直接依托其成熟IP资源开发AI玩具。

此外,AI玩具本身在产品形象设计上拥有广阔空间,同样具备原生孵化新IP的潜力。只不过当下大多数非IP类AI玩具由于多出自技术团队,其形象设计乏善可陈,缺乏“潮玩化”的产品开发意识,自然是难以孵化出所谓的AI玩具IP。再加上,当前阶段AI玩具在消费市场仍属早期产品,用户认知亟待培育。相较于IP吸引力,如何让消费者更直观、快速地理解产品功能与使用场景,或许更为关键。
当然,也有一些企业对产品形象设计倾注了心力,并取得不错的市场反馈。比如上文提及的FoloToy,其主打产品AI仙人掌和AI向日葵智能玩具的形象颇为“魔性”,加上互动时妖娆鬼畜的动作,极大地推动了产品在社交媒体的传播。
再如,银屿趣玩旗下厂牌奇妙拉比MarveLab近期推出的RAGUS,可以称得上是“标准的”AI潮玩。这个长着电视脑袋、喜欢穿造型各异衣服的“男孩”有着7种不同的造型,且可以绑定不同的数字人格,同时公司还围绕产品设计了“人类和AI共存共生的奇迹之地CRT77”这样完整的世界观。
珞博智能首款产品Fuzozo芙崽的设计中还借鉴了中国五行哲学的概念,推出了金、木、水、火、土五款不同颜色、不同基础性格设定的“毛茸茸”的AI玩具。同时,Fuzozo芙崽还具有“性格演化”和“长期记忆”能力,能够实现深度情绪感知、个性化记忆养成,甚至还增加了“碰一碰”的社交玩法。

从上述这些产品可以看出,不同行业快速发展与交叉影响,反而让AI玩具产品的面貌有了更多的可能性。虽然目前这样具有潮玩风格或具有IP孵化意识的产品仍是少数,但随着更多产品的推出和迭代升级,未来从AI玩具中诞生如哪吒、LABUBU这样的国民级IP,也未尝没有可能。雷报期待这一天。


评论