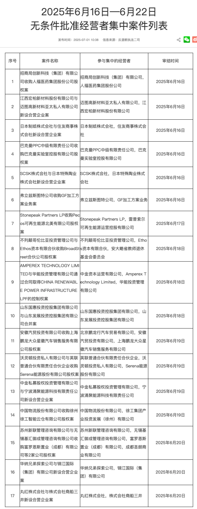
7月1日,市场监管总局发布6月16日—6月22日无条件批准经营者集中案件列表,包括招商局创新科技(集团)有限公司收购人福医药集团股份公司股权案、安徽汽贸投资有限公司收购上海鹏龙大众星徽汽车销售服务有限公司股权案、中金私募股权投资管理有限公司与宁波涌聚能源科技有限责任公司新设合营企业案、华纳兄弟探索公司与锦江国际(集团)有限公司新设合营企业案等。

来源:界面新闻
7月1日,市场监管总局发布6月16日—6月22日无条件批准经营者集中案件列表,包括招商局创新科技(集团)有限公司收购人福医药集团股份公司股权案、安徽汽贸投资有限公司收购上海鹏龙大众星徽汽车销售服务有限公司股权案、中金私募股权投资管理有限公司与宁波涌聚能源科技有限责任公司新设合营企业案、华纳兄弟探索公司与锦江国际(集团)有限公司新设合营企业案等。

评论