
作者:申悦
全文共 2091 字,阅读需要 4 分钟
—— BEGIN ——
注:本篇内容为行业解构,不是赚钱指南。
本篇内容仅为作者个人理解,如有误区,欢迎随时指正
选择这个话题,一方面因为36氪近期产出了一系列相关文章,看后收益不小;另一方面今天出门到楼下家乐福,偶然发现一家娃娃机中心在装修,而同一层和地下一层也零散摆放了很多娃娃机,顿时产生了兴趣,萌生了“解构”该行业的想法。

接下来我会以分析产品的方法,分别从:面向用户、解决需求、行业数据、行业产业链、产品使用流程、商业模式、运营模式、当下问题、发展建议这9个点进行拆解。
面向用户
很明显,娃娃机面向用户群一般为女性和儿童,但实际“抓”的人则一般为成年男性。其体验场景无非就是:
父母给孩子抓
男友给女友抓
老公给老婆抓
闺蜜之间互抓
给自己抓
解决需求
抓娃娃本质上是一种“赌博”游戏,只是比起老虎机,抓取者会更有“参与感”,他们会在抓取中产生“控制好就能抓住”的错觉,从而激励自己不断地“赌”下去。
从心理上看,它抓住人类“贪婪”、“嫉妒”的心理。包括:
期望以小博大,追求刺激的赌博心理
对特定娃娃的执着心理
对“可爱”事物的追求
向别人炫耀,以及羡慕别人抓到的好胜心
行业数据
根据游艺设备行业媒体《游艺风》的数据,全国娃娃机存量有150-200万台,增量每年30-40万台,按照一台一年收入4万元算,一年总营收约600亿元,市场还是很大的。
商业模式
1. 成本考虑
娃娃机行业的成本组成包括:
娃娃机+娃娃+场地租金+人工
一般一台娃娃机成本为1500-6000元,一个娃娃成本约5-10元,一台机器配25-50只娃娃。
场地费根据人流大小和场地受欢迎程度,可谈到600-2000元/月。
此外还有些隐性成本,如娃娃机的折旧费、维护成本,各种促销、活动的运营成本不等。
2. 收入考虑
娃娃机的收入组成较简单,主要是玩家购买抓取次数的收入,当然如果接入了智能终端,还可按效果、按时间产生广告收入。
此外,在智能终端获取的用户数据也可进行“交易”。如果是会员制还可在会员卡充值金额上运作出额外的金融收益。
行业产业链
行业产业链如下图所示:

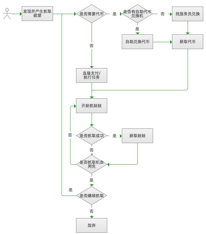
用户使用流程
用户使用流程如下图所示:

运营模式
按互联网产品思路,可分如下角度进行运营:
1. 用户运营
如:
会员机制。售卖会员卡、积攒会员积分、兑换会员福利、享受会员特权。
积分激励。通过抓取行为、售卖行为、传播行为获取积分,再用积分兑换奖品。
定期会员活动。成为会员后可参与会员专属活动。
2. 活动运营
如:
抽奖活动。大转盘、摇奖机,线上线下均可。
满足条件赠送活动,比如指定娃娃抓取到一定次数免费赠送,指定品类娃娃集齐一套赠送娃娃等。
线上分享奖励。
充值返利。
3. 内容运营
如:
娃娃上新宣传
娃娃机铺设新位置宣传
会员福利、线下活动线上宣传
IP宣传
当下问题
娃娃机的运作,也存在诸多风险因素,以及可以用互联网方式改造的点,如:
娃娃质量参差不齐
从用户体验上看,如果一眼看到的娃娃山寨版爆棚,拿起来各种掉毛、吸灰、手感差,任谁也不想二次消费了,所以娃娃的选择上务必精且吸引人。
场地租赁费用高
线下流量的主要决定因素在于地段,好场地必然竞争激烈,但也决定能否快速回本,因此如何评价场地质量,让高费用也带来高收入,是个不断验证推演的过程。
好在娃娃机的迁移成本低,也适合互联网“快速试错”原则的运用。
流量转化不足
好地段只代表流量大,但不代表流量都能转化成购买,这就要求创业者有出色的线上、线下用户运营能力。包括如何吸引用户首次购买,如何留住用户,如何产生一次复购到多次复购。
某些抓娃娃高手会导致一定程度的“亏本”
对于这种“高手”一般采用“拉拢”而不是驱逐。
换个角度想,这类人本身也能成为扩大口碑的宣传口,合理利用能带来更多用户关注,何乐而不为?
发展建议
综上,结合目前的调研情况,提出如下不成熟建议:
提高数据运营能力。通过智能终端,收集用户数据,再通过精细化运营,区分用户等级。针对活跃用户、忠实用户,提供长期激励,促进其转化成会员,完成持续消费。针对一次性用户,采用更多激励手段,召回用户复购。还可利用用户地理位置,挖掘新的铺设地点。利用用户兴趣,为其推送对应广告、内容、娃娃IP情报、其他周边等等。
进行衍生品营销。如指定娃娃被抓取后,有机会特价购入同类IP的其他玩具和衍生品。
开拓渠道。包括:购物中心、商业地产、各大院线、餐饮店铺等人流大、需要消磨时间的地点,都是目标位置。
提高用户服务意识。包括线下:娃娃摆放、抓娃娃指导、随时问题答复、随时损害维修;线上:用户关系维系、活动推广宣传、会员增值服务等。
提高娃娃质量。在成本允许的情况下,尽量引入高质量娃娃,甚至知名IP的娃娃,提高用户认可度,还能造成更多传播口碑。
引入更多有趣玩法。为了让第一次玩的用户不产生“挫败感”,可以反其道而行之,采用“冲关卡”的形式抓娃娃,前几关可以相对容易地抓取到小娃娃,但越往后娃娃越好,但难度越高。再比如融入“积分经验”和“道具”的概念,到一定积分可以获取“道具”,在抓取娃娃过程中使用特定道具可提升抓取次数,或者降低抓取难度。抓娃娃本身就是一种游戏,用游戏化运营的方式提高可玩性,用户也更容易接受。
总结
娃娃机这种存在已久的游艺设备,随着支付手段的丰富和移动互联网的兴起,被赋予了新的玩法和商机,也属于“+互联网”的落地案例。
再深入思考一下,同类的游艺设施是否也具有被改造的可能呢?比如扭蛋机、飞镖机、篮球机?期待你的留言与我讨论,谢谢~
—— END ——
作者:申悦, 6年产品汪,36氪产品负责人,前网易新闻产品经理
本文由 @申悦 原创发布于人人都是产品经理。未经许可,禁止转载


评论