10月22日,@文旅阿坝 发布关于网传“九寨沟旅游被打”的情况通报。
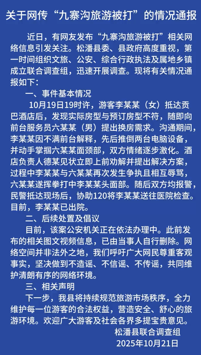
近日,有网友发布“九寨沟旅游被打”相关网络信息引发关注。松潘县委、县政府高度重视,第一时间组织文旅、公安、综合行政执法及属地乡镇成立联合调查组,迅速开展调查。现将有关情况通报如下:
10月19日19时许,游客李某某(女)抵达贡巴酒店后,发现实际房型与预订房型不符,随即向前台服务员六某某(男)提出换房需求。沟通期间,李某某因不满前台解释,先后推倒两台电脑设备,并动手掌掴六某某面颈部,双方情绪逐步激化。酒店负责人德某见状立即上前劝解并提出解决方案,过程中李某某与六某某再次发生争执且相互辱骂,六某某遂挥拳打中李某某头面部。随后双方均报警民警抵达现场后,协助120将李某某送往医院检查。目前,李某某已出院。
目前,该案公安机关正在依法办理中。此前发布的相关图文视频信息,已由当事人自行删除。网络空间并非法外之地,我们呼吁广大网民尊重客观事实,坚决做到不造谣、不信谣、不传谣,共同维护清朗有序的网络环境。

评论