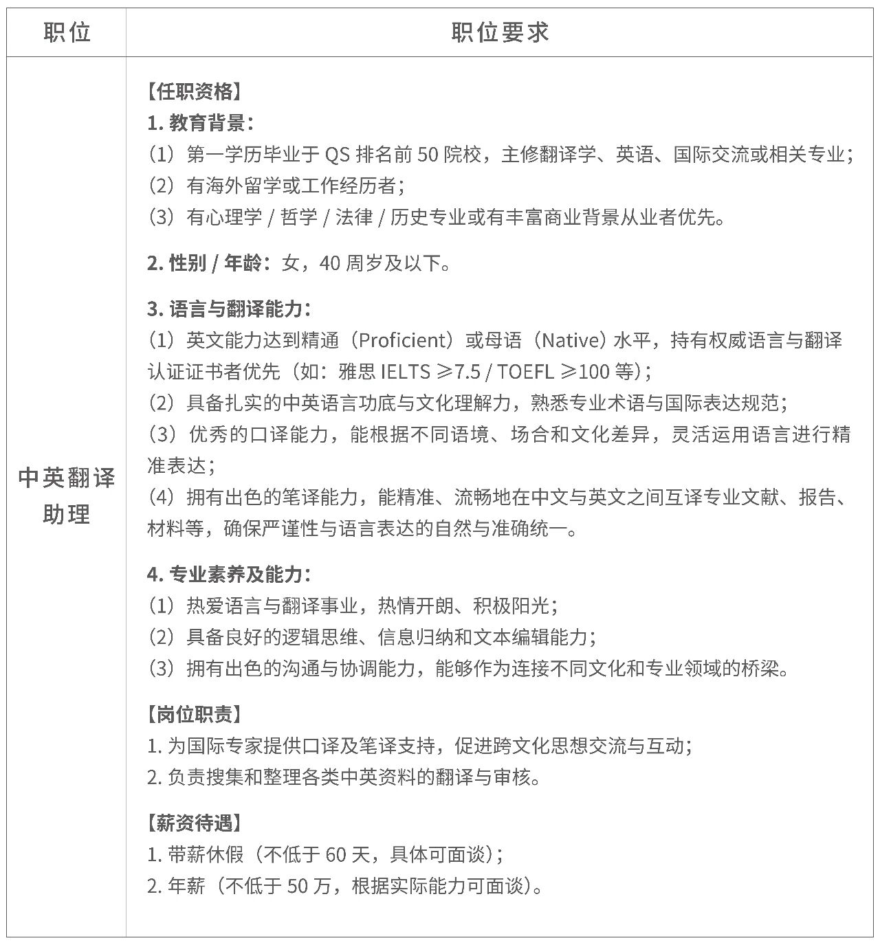
11月11日,胖东来商贸集团发布许昌胖东来招聘公告,公开招聘2名中英翻译助理。该岗位的主要职责是为国际专家提供口译及笔译支持,促进跨文化思想交流与互动;负责搜集和整理各类中英资料的翻译与审核。

在任职资格方面,该岗位要求应聘者第一学历毕业于QS排名前50院校,主修翻译学、英语、国际交流或相关专业;有海外留学或工作经历;有心理学/哲学/法律/历史专业或有丰富商业背景从业者优先。性别和年龄要求则为40周岁及以下女性。
该岗位对求职者的语言与翻译能力,也提出了较高的要求。如英文能力达到精通(Proficient)或母语(Native)水平,持有权威语言与翻译认证证书者优先(如:雅思IELTS≥7.5/TOEFL≥100等);拥有出色的笔译能力,能精准、流畅地在中文与英文之间互译专业文献、报告材料等。
在薪资待遇方面,该岗位可享有带薪休假不低于60天,具体面谈;且年薪不低于50万,根据实际能力可面谈。根据官方的安排,该岗位的简历投递时间为2025年11月16日10:00—11月18日24:00
11月12日,界面新闻尝试拨打官方公布的咨询电话联系相关招聘事宜,但对方电话一直处于通话状态,无法接通。
胖东来还曾因招聘过于火爆,引发系统崩溃。新乡胖东来三胖此前公开招聘900人,8月23日上午10点正式开启岗位招聘后,大量网友涌入投递简历网页,导致页面一度崩溃无法打开。45分钟后,胖东来招聘页面显示,所有岗位接收的有效简历数量均已达到岗位要求,投递通道现已关闭。

根据胖东来方面公布的数据显示,本次招聘系统注册信息13.2万人,在报名信息的接收过程中,基础信息投递8.3万人。
胖东来创始人于东来在社交平台发文回应胖招聘火爆致系统崩溃时称:“关于招聘没有投上的朋友,大家想开点,胖东来为了公平已经尽最大努力了,技术上肯定有不足,要相信胖东来的真诚!想开点,开心最重要。”
据胖东来官网数据,截至2025年11月8日,许昌市胖东来商贸集团有限公司2025年合计销售额突破200亿元,达200.35亿元,比2024年全年销售额高出超30亿元。



评论