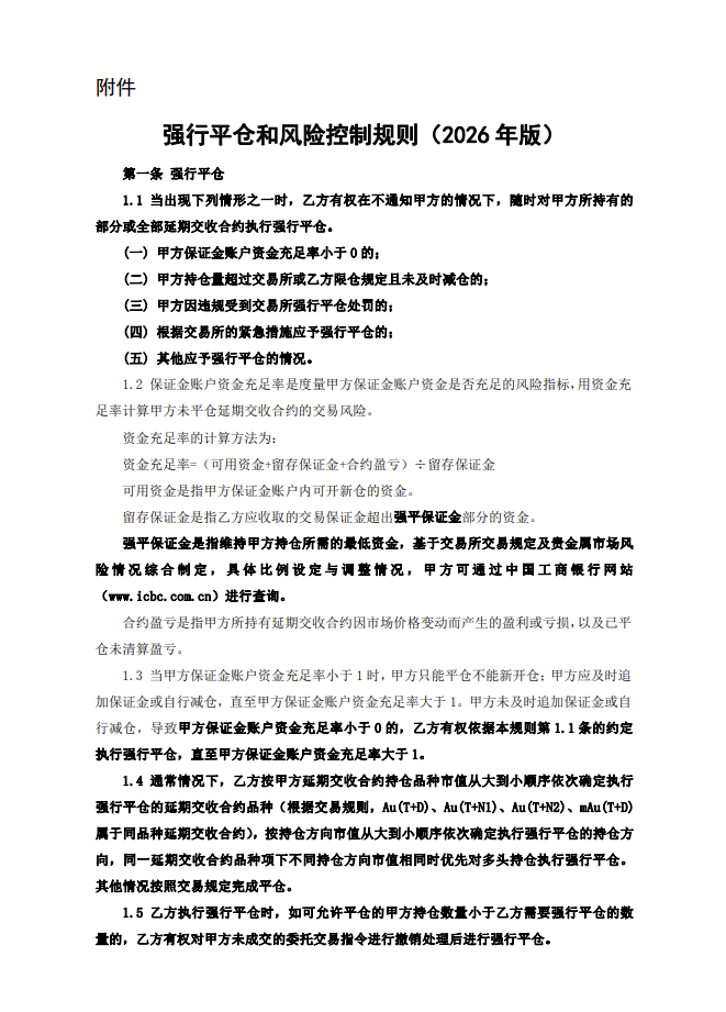
3月20日,工商银行发布关于修订代理个人客户贵金属竞价交易业务协议并明确强平保证金比例的公告。根据贵金属风险管理和业务需要,行对《代理个人客户贵金属竞价交易业务协议书》附件2《强行平仓和风险控制规则》进行了修订,形成了《强行平仓和风险控制规则(2026年版)》。
一、修订要点
修改保证金账户资金充足率的计算方式,新增强平保证金风险控制要求(即客户维持持仓所需的最低资金)。具体修改方式与其他修改内容详见本公告附件《强行平仓和风险控制规则(2026年版)》。
二、强平保证金比例的设定与调整
强平保证金比例暂按上海黄金交易所规定的最低交易保证金比例执行。后续,我行将根据市场情况与贵金属风险管理和业务需要,酌情对强平保证金比例进行调整。本公告自发布之日至2026年3月31日为公示期。公示期内,存量客户有异议的,可拨打95588咨询,或依据《代理个人客户贵金属竞价交易业务协议书》的约定解除代理关系。公示期满,存量客户未解除代理关系的,视为同意接受《强行平仓和风险控制规则(2026年版)》,客户与我行签订的《代理个人客户贵金属竞价交易业务协议书》项下的附件2《强行平仓和风险控制规则》同步废止。


评论