文 | 艾瑞咨询
摘要:
1.发展现状:后疫情时代中国演出市场迎来井喷式复苏,票房、场次与观演人次增长,行业市场活力持续释放。演出品类结构升级,能更好地满足不同消费群体的观演需求,下沉市场消费潜力得到释放。
2.行业布局:行业在政策驱动下完成深刻变革,大型演出全面推行强实名制,有效遏制黄牛倒票,公开售票比例提升重塑市场秩序。产业端积极回应消费需求转型,通过内容深耕与技术赋能提升观演品质,并深化“演出+”跨界融合模式。
3.行业变化:一级市场售后服务与退票机制成为消费者新痛点,二级市场则在合规化进程中提升了消费者的认知和满意度。退票难问题有望通过新的票务流转方式或更灵活的演出分级制度实现一定程度解决。未来演出票务市场的健康与可持续发展必然离不开一级和二级票务平台共同运作努力。

演出行业整体市场发展热度
中国演出市场整体各项数据都保持显著增长,行业市场活力持续释放
2022年新冠疫情结束后,演出行业迎来井喷式增长,承接2023年的增长,近两年中国演出市场依然呈现强劲复苏后的持续升温态势。无论是票房收入、演出场次还是观演人数各类指标均增长显著。2025年全年演出票房收入突破了600亿规模,演出场次超过60万场,观演人次达到1.94亿,创下近两年的新高。产业链上下游的共同努力与持续创新,都对市场的持续性增长注入了巨大活力。

演出市场观众特点
年轻女性依然是演出核心受众,但国民级歌手的演出也吸引了中老年观众纷纷入场
从各类演出的观众基本画像来看,年轻女性一直是演出市场的核心消费群体,无论是大型演唱会、音乐节还是各种剧场演出女性观众的占比均超过65%,年龄上35岁以下的年轻群体更愿意为情绪价值买单,占比达到了75%左右。最近两年,有越来越多的曾经国民级别的明星开始巡演,吸引了许多中老年观众纷纷入场,成为了演唱会市场的新增量。

观众消费需求转型
由观众需求发起的一场转型革命,主办方和制作方积极回应,得以诞生出一批优秀作品
从2023年的狂热复苏,到2025年的平稳过度,中国演出市场在短短两年内完成了一次深刻的自我调整与进化。这场进化的核心驱动力,是亿万观众消费心智的成熟——他们不再满足于“到场”,而是渴望“入心”。这场由需求侧发起的价值革命,正在重塑市场的规则,将品质与内容推向了前所未有的核心地位。主办方、制作方等产业中坚力量,已经在这场变革中做出了积极而有效的回应。他们回归创作本源,拥抱技术创新,拓展价值边界,共同作用产业升级,从而产生了一批优秀的作品。

演出品类结构升级
大型演出与细分业态双线增长,满足不同消费群体的个性化观需求
从演出品类结构来看,无论是大型演出活动还是各种剧场类演出,均有连续性票房增长,呈现出了双线增长的良好态势。不同演出类型的持续增长代表各类演出均满足了各自领域消费者的诉求,符合不同群体的观演个性化需求。同时也说明各细分业态的上下游企业对市场发展促进不遗余力的努力取得了一定成果,从演出内容、场地打造、技术创新等各方面进行加持,为业态增长提供稳定内核助力。

演出市场区域布局拓展
下沉市场的消费潜力得到释放,各类演出业态加速渗透
一线城市作为传统的演出重镇,其市场已趋于高度饱和。随着中国经济的均衡发展,二三四线城市居民消费能力持续提升,这部分被长期忽视的庞大消费群体,同样拥有强烈的精神文化需求。过去,由于地理位置和信息壁垒,他们接触高质量现场演出的机会有限,如今,他们表现出极高的消费热情和强大购买力。大型演出不断在下沉市场布局,近年来在二三四线城市的演出场次和票房占比都不断上升。各类剧场演出也深入各地,均取得了不错的票房成绩。

地方文化特色演出打造
成为演出市场持续繁荣的核心引擎之一
与地方文化特色的深度融合,已经从一种创作趋势,演变为驱动我国演出市场持续繁荣的核心引擎和底层逻辑。它不仅重塑了演出内容本身,也深刻改变了产业生态、消费模式和城市的文化景观。这一趋势的背后,是文化自信的有力彰显,也是新一代消费者文化自觉的集中体现。未来,这一融合趋势将朝着更纵深、更精细、更智能化的方向发展。

商旅文体融合的政策支持与落地成效
政策文件出台为商旅文体融合变革提供了清晰路线和有力制度保障,实际落地也颇有成效
商旅文体融合,要通过机制创新、资源要素整合、产品服务共创、消费场景重构,实现商业、旅游、文化、体育各领域在空间、时间、功能、价值链上的有机联动和价值倍增。2024年至2025年,正是这一融合战略从顶层设计加速转向全面落地实施的关键窗口期,国家及地方层面密集出台了一系列政策文件,且各地在落地实行上也取得了不俗的效果。根据调研发现,票根经济和文旅消费券的使用率均超过了半数,由此证明相关政策确实让普通消费者获得了实惠,这对于进一步持续加强演出市场发展具有非常重要的意义。


大型演出强实名制下的票务流程
强实名制已成为大型演出票务行业基础准则,主流票务平台经历了一场从业务流程到技术架构的全面革命
2023年由国家部委层面统一推行、并以“人证脸合一”为技术特征的监管模式,其严格程度和覆盖广度前所未有,构成了当前票务市场的基本准测。监管政策构建了一个覆盖“购票-持有-入场”全生命周期的闭环管理体系,面对强实名制的强执行要求,票务平台作为技术承载方和流程实现方,进行了一场自上而下、由内到外的系统性变革。其改造策略的核心,是从过去以“票”为中心的交易模式,彻底转向以“身份”为中心的服务与核验模式。

文旅融合场景中的票务生态嵌入
票务生态系统作为连接文化内容与广大消费者的关键环节,其合作模式的创新是整个产业链变革的核心驱动力
从“票务+X”的业态捆绑,到“票根经济”的价值延伸,再到开放平台的技术赋能,演出票务的跨界融合日益开放、协同和智能。在这场变革中,无论是手握流量的OTA平台,深耕内容的演艺公司,还是提供基础设施的技术服务上,都必须以更开放的心态,拥抱合作,共创价值。未来的赢家,是那些能够有效连接更多资源、赋能更多伙伴、为用户创造最无缝和最丰富体验的生态构建者。


一级票务市场公开售票比例提升与票源分配机制
票务供给侧经历了一场深刻、多维度并进的结构性重塑,由政策、渠道和产业自觉共同推进
在规制层面,政策强力介入为市场划定了透明和公平的底线。在渠道层面,抖音、小红书、OTA平台、支付宝等新玩家的入局,催生了“内容即销售”的新模式。在主体层面,主办方和场馆作为票源第一方,通过自建系统争夺用户数据和渠道控制权,正在重构产业的价值链。

消费者对一级票务市场的评价变化
整体满意度和各项优势认知有所提升,公售比规定后买票难问题有所缓解,但对售后服务诟病较多
通过调研发现,消费者对一级市场各方面的优势认知均比2023年有所上升,并且具体的认可内容排序上也与2023年基本一致。但在劣势认知方面,消费者对退票劣势的认知上升幅度略大,与2023年相比提升了7.8%。可见,阶梯式退票虽然正式实行,但消费者对执行效果并不满意。从票务平台端来看,消费者对一级票务平台的满意度略有上升,达到了90%,且由于大型演出公售比规定实行,热门演出买不到票的现象有所缓解,但退票这类售后问题、遮挡票等票品信息不透明问题依然存在。

二级票务市场溢价率调控与合规化转
健康的演出票务市场,应是一个由权威透明的一级市场与规范智能的二级市场双轮驱动、协同发展的生态系统
正规二级票务平台具有坚实的经济与社会必要性。它是弥补一级市场价格机制失灵、提升市场效率、连接产业生态的关键环节,是成熟演出市场不可或缺的组成部分,关键在于规范与引导。正规二级平台在商家资质审核、资金安全、核验票源、管控溢价、平衡供需等方面已经构建起一套包括政策响应、技术监控、市场调节在内的复合型措施体系,已展现出相当的专业性和有效性。二级票务市场唯有坚守合规底线、持续技术创新、承担起更大的行业责任,才能真正化解当下票务市场的矛盾和质疑。

消费者对二级票务市场的评价变化
对二级市场的价格动态调整优势有更多认知提升,平台满意度显著提高,二级票务市场合规化调整卓有成效
通过调研数据对比发现,消费者对二级市场各方面优势的认知均有提升,尤其是对于票价的市场动态调控优势有了更多认可,对特别喜欢的热门演出能通过支付溢价购买到本来很难获得的票,最大程度上满足了消费市场的供需平衡,同时一些腰尾部演出也能买到更优惠的折扣票,这给演出市场带来了极大的增量。此外,消费者对于二级票务平台的满意度也有明显提升,与2023年相比,提升了5.7%。经过二级市场两年来对监管政策的积极响应和自律调控,消费者对原本恶意哄抬票务价格、票源不透明、资金安全、交易不规范、卖家审核监管不严格等各种问题的评价均有所下降,证明了二级市场在保障方面所做的努力具有成效。

消费者主诉求从抢票难到退票难
退票问题受到普遍关注,演出票务投诉中退换票投诉占到半壁江山
超过85%的消费者都会主动关注演出票务的退票规则,最关心退票的手续费率,比例接近70%,其次是退票的时间窗口期,关注度为65.4%。根据黑猫投诉2024年娱乐票务领域投诉数据报告显示,在超7.7万件娱乐票务投诉中,46.6%的投诉是关于演出票务的,而其中有一半都是关于退换票的投诉。但根据调研结果显示,明确自己曾对演出票务有过退票投诉的消费者仅两成。可见,虽然消费者对退票规则有诸多不满,但付诸于投诉实际行动的依然是少数,绝大多数消费者选择了沉默和妥协。退票规则如今成为了左右部分消费者是否要抢票的一个考虑因素,抢票难的问题固然还存在,但退票难如今已经上升到会消耗票务平台口碑的重要地步。

阶梯式退票的“政策补丁”争议
阶梯式退票政策的产生是强实名制的全面铺开及其带来的深远影响,并缺乏具体操作细则落地后成新的诟病
在分析阶梯式退票政策之前,必须首先理解其诞生的前提,即强实名制政策。强实名制并非孤立的技术手段,而是一项重塑了整个演出票务市场交易结构和风险分配模式的根本性变革。强实名制在实现其政策初衷——打击黄牛的同时,也因其设计的决定性和刚性,意外地制造了巨大的副作用:它以牺牲票务的全部流通性作为代价,将所有不可预见的风险全部单方面地转移到了消费者身上。这种失衡的风险分配机制,直接点燃了消费者与票务体系之间的矛盾,为后续阶梯式退票政策的出台埋下了必然的伏笔。但阶梯式退票政策作为强实名制的“政策补丁”,在缺乏指导细则的情况下,并未达成应有的效果,反而自身成为新的诟病焦点。

阶梯式退票政策的实现与不足
消费者对退票政策的不满源于对票务的认知偏差、规则认定不明确以及商业逻辑的冲突
阶梯式退票政策发出后,由消费者端引发的部分问题是最无解的。一方面消费者对演出票务的认知不清,并不知道主办方有前期不可逆的成本支出,也有部分消费者因为自身非不可抗力原因存在不合理的退票要求。另一方面,目前政策端的设计略显粗放,与强实名制规定也有一定内在矛盾,强实名制政策在推行两年多后,其积极意义是显而易见的,即从政策端极大程度遏制了黄牛,保障了消费者能获得更多的票量。但同时消费者在强实名要求下无法对票进行自由支配,官方退票成为唯一渠道,需要独自承担退票手续费,这种高风险状态,导致了消费者与直接购票的票务平台之间关系更剑拔弩张。

解决方案1:官方一键转票可行性分析
具有较高可行性,但成功有赖于强大的风控生态建设
从需求端看,官方一键转票解决了消费者在刚性实名制下的核心痛点,是保障消费者权益、提升服务体验的必然要求。从供给端看,主流平台具备实现该功能的技术基础,并且该服务能为平台带来差异化竞争优势和新的商业增长点。从行业生态看,它有助于提升上座率、净化市场环境,实现多方共赢。从合规性看,严格限定“原价”的模式,与打击牟利性倒卖的法律精神契合。然而,该模式的成败关键,几乎完全取决于平台能否构建并持续运营一个强大、智能、公平的立体化风控体系。防范和打击新型黄牛对规则的滥用,将是贯穿该服务整个生命周期的核心挑战。

解决方案1:消费者对官方一键转票方案的看法
方案受到消费者大力期待,官方渠道正规性、安全性受肯定
通过调研发现,从消费者的角度对于一键转票服务是非常期待的,期待度高达90.8%,且超过80%的消费者认为该服务能解决退票难的问题,持积极乐观的态度。消费者认为该服务的主要核心优势在于官方渠道出票更正规,能保证票务的真实可靠,减少溢价纠纷,整个转票流程也会更安全、交易更有保障。

解决方案2:演出分级制度标准界定家长
演出热门程度量化是分级制度的基石,通过科学、透明的分级制度,实现仅对热门演出进行强实名制规定
一个有效的演出分级制度,其核心在于建立一套科学、客观、透明的分级标准和与之匹配的差异化管理措施。“热门程度”是一个相对概念,将其量化是分级制度的基石,在构建分级指数模型时需要纳入各类参考指标,并且需要由行业协会、主办方、票务平台、政府监管部门和第三方研究机构共同开发和维护,评估模型开发后要允许动态调整。在基于模型的基础上,需要有一套配套的差异化管理措施,可将演出划分为多个等级,匹配不同的票务管理措施。

解决方案2:演出分级制度可行性分析
是一项具备高度可行性且远优于当前“一刀切”模式的精细化治理方案,核心优势在于精准性和平衡性
从可行性上看,演出分级制度顺应了市场的内在需求,在技术实现上没有根本性障碍,其经济与社交效益远超实施成本,且与现有监管政策导向相契合。从优劣势分析,演出分级制度的核心优势在于其精准性和平衡性,能够在打击黄牛、保障公平的同时,最大限度地保留市场的活力和消费的便利。其主要风险则集中在执行细节,如评级标准的公正性、消费者沟通的有效性。演出分级制度若能实施,则将是市场治理从被动、粗放的“封堵模式”,向主动、精细、数据驱动的“疏导模式”转变。

演出类别泛化趋势
一种战略性扩张策略,更深度的场景智能串联,平台将成为文化体验旅程的管理者
“演出类别泛化”在此指票务平台将其业务范围从传统的演唱会、话剧、音乐会等现场演出票务,横向扩展至电影票、景区门票、体育赛事票、酒店预订乃至更广泛的本地生活服务。这并非简单的品类叠加,而是平台基于流量、数据、生态逻辑进行的战略性扩张,最终目的是为消费者提供一站式的文娱消费体验,构建整个泛娱乐生态圈,提升自身竞争壁垒。

平台国际化发展趋势
具有充分的发展推动力,部分平台已在提供“走出去”和“引进来”服务
国际化发展具有两层含义,一层是将产品卖给国外消费者,将海外用户引进来,提升中国文化对海外市场的吸引力。另一层含义是让中国消费者能够更容易买到海外优秀演出内容的票务,并能与在海外旅游等行程无缝衔接,提升海外行程的丰富度与乐趣。无论哪一层含义,都需要平台围绕市场、政策和技术共同推动。中国演出票务平台的国际化已经不再是简单的“卖票出海”,而是要“卖文化、卖生活”的跨境扩张。平台必须实现技术合规、内容本地化和生态合作。

票务服务标准的体系化建设趋势
行业治理规范化与标准化,是构建健康市场秩序的基石
行业乱象是制约中国演出市场高质量发展的主要瓶颈。治理的规范化与标准化,是政府与行业自律组织回应社会关切、引导市场走向成熟的关键举措。2021年至2025年间,一系列重要政策和标准相继出台,标志着行业治理进入“有标可依、有规可循”的新阶段。

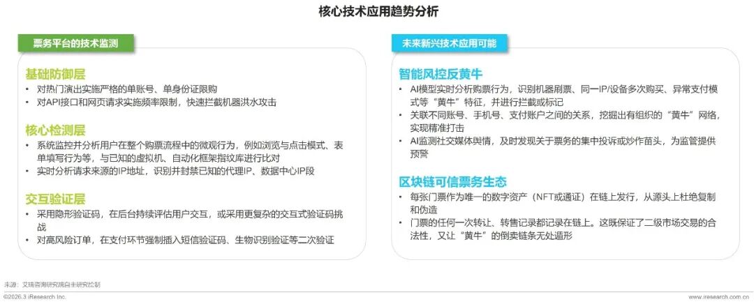
黄牛管控技术监测能力提升趋势
技术监测和应用越来越重要,未来黄牛治理的技术创新和融合将成重要探索课题
演出票务市场针对黄牛,尤其是技术黄牛的治理,技术监测的应用越来越重要,票务平台构筑了动态的、多层次的大数据监测与反制城墙,编织了一张立体化的治理网络。未来,黄牛的有效治理将持续依赖于技术的创新与融合,AI智能、区块链等前沿技术有望实现应用。



评论