
7月13日,据CNN财经频道消息,美国童装连锁零售商金宝贝(Gymboree)当地时间周二晚宣布,公司计划在全美关闭350家门店。今年6月,金宝贝(Gymboree)申请破产保护。受影响的门店将从下周开始停业清仓甩卖。
在中国境内,很多人看到这个消息后都吃了一惊,以为金宝贝早教班要停办了,其实这是一种误解:金宝贝早教跟金宝贝童装有千丝万缕的联系,但是目前金宝贝早教已被总部设在新加坡的亿翔控股所收购,该公司是一家专注于教育和文化娱乐产业的私人控股公司,创办人为从事化工行业的江苏飞翔集团董事会主席施建刚。
今天我们就来带您看来金宝贝的发展历程、课程体系以及三大优势。本文主要内容摘自《2017年全球幼教行业重点企业深度研究报告》。
金宝贝发展历程
1976年琼·伯恩丝在美国三藩市创建了第一家Gymboree金宝贝早教中心,为0-5岁家庭服务,倡导亲子共同参与课程。
1986年第一条Gymboree金宝贝儿童裤子设计并制作出来。Gymboree进入童装行业,它几乎成为孩子们的“上课专用服装”。
1996年Gymboree金宝贝不断丰富设计线。很快,适合运动、上课、派对、郊游等等不同场合的Gymboree童装穿在了美国孩子身上。
2000年Gymboree金宝贝出现在孩子成长的多个场合,并开始逐步走向国际舞台,在全球不同国家和地区开设早教中心和童装门店。
Gymboree不仅仅是一个早期教育和童装的品牌,也代表了一种幸福童年成长生活方式。
2003年Gymboree金宝贝早教走进中国,在上海成立第一家金宝贝早教中心,从此打开中国早期教育新篇章。2012年Gymboree金宝贝童装隆重进驻中国,同年9月,Gymboree童装天猫商城官方旗舰店上线。
2014年6月Gymboree金宝贝正式推出升级版的专属家庭育儿成长品牌——金宝贝私·享·汇(ParKGymboree),全球首家落户于北京蓝色港湾。
2014年8月Gymboree金宝贝童装网上商城GymboShop盛大开幕。至今,金宝贝在全球已经开设了700多家早教中心,逾1000家童装门店,遍及全球41个国家和地区;在中国,金宝贝开设了逾200家早教中心,近20家童装门店,覆盖130多个城市。每天,全球有数万户家庭享受着Gymboree金宝贝的快乐育儿教学和贴心的童装呵护。
2016年6月28日,由中国企业家施建刚创立,专注于教育和文化娱乐行业的业务开发和投资的亿翔控股宣布,将以1.275亿美元收购美国儿童产业集团金宝贝公司旗下的全球早期儿童成长教育业务。
金宝贝的课程体系
Gymboree幼儿教育中心以育乐&音乐&艺术(PLAY &MUSIC &ART)为核心为0-5岁的幼儿提供幼儿教育课程与旅游教育等服务,经过40年的发展,Gymboree已经在全球40余个国家开设700多家教育中心。

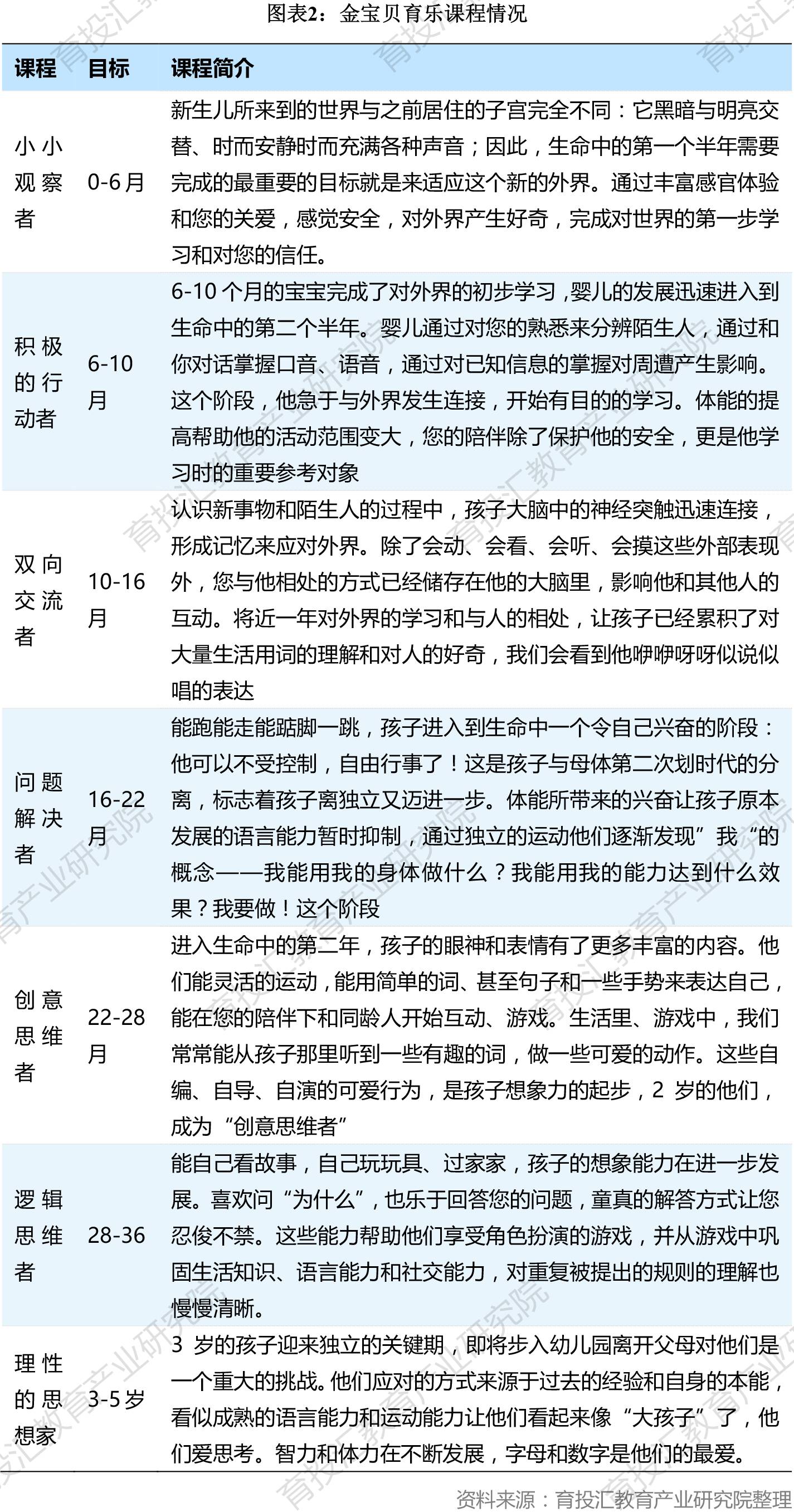
[1]育乐课程
根据宝宝的月龄特点分为七个阶段。课程提供适龄有趣的游戏,帮助家长发现孩子的兴趣,让宝宝在过程中不断探索自己的能力,如空间感、对自己身体的控制等,从中体验到尝试、失败、成功的快乐。

[2]音乐课程
20种音乐风格、乐器的使用,结合听、唱、舞蹈动作和即兴表演,鼓励并激发孩子与生俱来的音乐潜能,让家长掌握与孩子共同探索音乐的方式,见证孩子从吸收到表达的音乐之路。

[3]艺术课程
别出心裁的艺术工具、意想不到的艺术材料和妙趣横生创作过程丰富孩子对自我和环境的表达和探索,进而提高孩子的表达力、专注力、动手及审美能力,打破家长对传统艺术的理解。

除三大类课程以外,金宝贝还有三个特色课程。

金宝贝的三大优势
Gymboree创始人在教学过程中发现服装妨碍了孩子的自由活动,1986年,Gymboree正式进入儿童服装与用品市场,且目标儿童从幼教中心0-5岁幼儿延伸至0-12岁儿童。Gymboree定位高端,旗下共有三大子品牌:Gymboree Outlet、Janieand Jack及Crazy8,各子品牌皆拥有线下实体商店与线上商城。至2016年1月,Gymboree共有1306家零售实体店,儿童服装与用品销售业务更是占据了Gymboree整体销售收入的95%左右。
近年,面对来自市场其他儿童服装企业的竞争,Gymboree整体销售收入略有下滑。但Gymboree的市场竞争力仍十分突出。
[1]产业链优势。Gymboree的幼儿教育中心为主力业务儿童服装与用品提供了天然的用户基础,而儿童服装的高销售量也成了Gymboree幼儿教育中心的免费宣传渠道,业务间协同优势明显,市场上Carter's、OldNavy、Zara、GAP等主要竞争者很难模仿。同时,Gymboree为进入幼儿教育中心就读的家庭提供旗下三大幼儿服装品牌的打折券,更增加了用户粘性与重复购买率。

[2]产品细分优势。虽然同处于Gymboree旗下,Gymboree三大服装却各有特色,占领不同市场区间,吸引不同顾客群体。GymboreeOutlet主打价格,以家长可以折扣低价购买到高质量的Gymboree幼儿服装及配件。JanieandJack主打质感与设计,适合喜欢为孩子购买高贵且独特服装的父母。Crazy8是Gymboree最新推出的子品牌,主打以较低的价格提供外形时尚的幼儿服装,是美国中等收入家庭喜爱的幼儿服装选择。
[3]中国因素。得益于中国幼儿产业的发展,Gymboree于近两年关闭了北美数十家零售门店,主攻中国市场。Gymboree于2003年进入中国,以幼儿教育中心为切入点,至今共有260家幼儿教育中心,并位居2015年位居幼儿教育机构品牌排行榜等一。借力中国庞大的幼儿基数与家庭消费结构加速升级,Gymboree中国区儿童服装业务发展迅速,业务占比将很快超过北美市场,成为Gymboree业务推进的新引擎。



评论