近日,几家上市快递公司发布了募集资金使用专项报告,公示了其募集资金的使用情况。在公司的总投资计划中,已募集资金只是一部分,不能代表长期的战略,但反映了企业紧接着下一步的方向,以及在目前阶段最急迫的需要。
上市后,各家快递公司的距离并没有迅速拉大,各家快递公司为了市场份额,纷纷开始“肉搏”。观察募集资金的使用情况(在美股上市的中通没有披露),可看出行业的发展趋势,以及各企业的战略不同与实施进度。
截止目前,五家快递公司已募集资金金额如下:

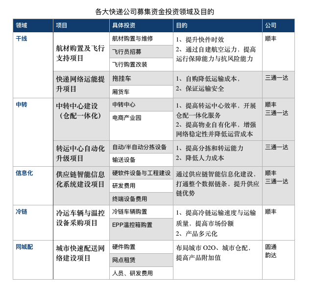
各家募集资金用途主要集中于:干线、中转中心、信息化、自动化升级、冷链和同城配送几个领域:

根据各家公告,四家快递公司的募集资金在各个项目投入金额及比例如下:

通过上述图表可看出,各家公司在不同项目投入侧重不同:在中转中心建设方面,申通和圆通投资比例最大、韵达最小;在信息化方面,顺丰投资比例最大,韵达最小;在自动化升级方面,韵达投资比例最大,圆通最小。总体来看,三通一达都处于重资产投入。

三家快递公司在各项目投资进度如下(韵达进度未知):

通过上述图表可看出:圆通的中转中心投资进度最快,但在干线和信息化缓慢;顺丰推进最快的是信息化建设,干线最次;申通各项目稳步推进,其中干线最快。
顺丰:减缓冷链投资 信息建设优先
顺丰在借壳上市同时募集资金80亿元,扣除发行费用后主要用于四大项目:

顺丰在上个月刚刚发布公告调整募集资金用途,根据最新调整公告,新增“飞行购置改装”项目,拟投入8.4亿元;四大项目中,唯一对信息化建设增加投入,冷运项目与中转场建设均减缓投资。
截止2017年7月18日,顺丰在“航材购置及飞行支持项目”已投入7.3亿元,因“航材购置与维修”、“飞行员招募”子项目投入进度未及预期,拟减少投入,并新增新增“飞机购置改装”子项目,包括采购波音757和波音767,原因是现有飞机运力已不能满足业务发展的需要。

截止2017年7月18日,冷运车辆与温控设备采购项目已投资2.9亿元,计划减少该项目募集资金投入4.3亿元,并将之投入至信息化建设项目。此外中转场建设项目也减少募集资金投入19亿元,转投入信息化项目,意在通过信息化建设提升综合供应链的能力。
上述信息化项目主要通过私有云服务、分布式计算平台建设、异地灾备建设、超级地面平台、速运网络运营规划平台、智慧云仓、大营运体系平台、无人机、车联网、智慧物流、智慧地图等项目的建设,具体投资如下:

顺丰已使用资金占比及项目投资进度如下:

通过上述图表可以看出,相比其他项目,顺丰在信息化建设的投入力度最大,成为顺丰最紧迫的一项。信息化程度影响到快递公司的运营效率和前瞻性,是提供综合供应链服务的基础,目前快递公司的产品单一、利润增长来源单一,亟待转型,信息化是关键一步。
此外,根据《顺丰控股股份有限公司关于调整闲置募集资金进行现金管理的公告》,截至2017年8月24日,顺丰募集资金余额为5101933480.93(51亿)元人民币,公司拟使用不超过52亿元人民币的闲置募集资金进行现金管理。
圆通:募集资金已用完 项目进度缓慢
圆通上市时募集资金23亿元,金额在五家公司中最小,扣除发行费用后主要用途如下:

其中,中转中心建设及设备升级项目投资总额为32亿元,主要拟在上海、杭州、合肥、天津、武汉、金华新建六处转运中心,其中仅在上海和杭州配置自动化智能分拣设备。
根据圆通发布公告显示,截至2017年6月30日,公司已使用募集资金23.04亿元,其中用于募集资金投资项目建设资金7.44亿元,募集资金余额(包括银行存款利息)为737万元,募集资金已所剩无几,具体使用情况及各项目进度如下:


通过上述图表可以看出,目前圆通在转运中心建设投资力度最大、进度最快(62%),但其他两项进度缓慢,其中智慧物流平台信息一体化项目的完成时间为2019年6月30日。
值得注意的是,圆通的募集资金已用完,面临较大的资金压力。圆通于去年10月借壳上市成功,曾在去年12月计划增发85亿元,由于监管机构调整政策宣告夭折,其85亿元主要用于:

圆通称,非公开发行终止后,“仍将坚定不移地推进上述项目建设,通过使用自有资金或其他融资方式”实现:根据圆通公告,其大股东蛟龙集团在今年上半年分别进行了两次非公开发行债券,共募集资金15亿元。此外,根据其半年报,截止2017年6月30日,第一大股东蛟龙集团质押股份1.4亿股,第三大股东云锋基金质押股份1.7亿股,两者共质押股份占总股本7.4%。

此外,根据公告,圆通使用闲置募集资金购买理财产品的期末余额为4.1亿元,并决定延长使用最高不超过5.4亿元的闲置募集资金进行现金管理。
申通:各项目稳步推进 加码仓配一体化
申通上市时发行募集资金总额为48亿元,扣除发行费用后主要用于四大项目,投资金额与占比如下:

根据申通公告显示,2016年度及2017年度上半年,公司实际累计使用募集资金30亿元,其中承诺投资项目投资为6.3亿元,截至2017年6月30日,募集资金余额为16.88亿元(包括银行存款利息),募集资金使用情况及项目进度如下:


从上述图表看出,各项目稳步进行,其中“中转仓配一体化项目”募集资金占比最大、已使用资金最多,结合今年4月申通宣布对外投资设立其全资孙公司上海申雪供应链管理有限公司,经营仓储、供应链管理和冷链服务,可以看出申通的下一步重心是仓储和综合物流服务,但信息化建设速度偏慢。
理财方面,申通拟使用最高不超过人民币20亿元闲置募集资金进行现金管理(购买的理财产品或进行结构性存款)。
韵达:通过自动化降本增效 目前进度未知
由于遇上借壳新规,韵达无法像上述四家公司在借壳上市的同时募集资金,刚刚在今年4月,韵达非公开发行股票募集资金45亿元,募集资金扣除发行费用后拟用于五大项目:

通过图表可以看出,韵达与上述几家不同,中转中心使用募集资金不多,只占据3%,最主要的是自动化升级,占据45%。
自动化升级带来的是效率的提升和成本的节约,说明韵达下一步主要着眼于通过降本增效实现利润增长。韵达2017年上半年财报显示,韵达实现归属于上市公司股东的净利润为7.48亿元,同比增长41.00%,韵达将其归因于“通过精细化管控和规模化效应带来的边际收益”。



评论