作者:猎豹全球智库 管慕飞
前言
从语音识别到智能音箱,从无人驾驶到人机对战,近年来,人工智能给人类社会带来了一次又一次惊喜。或许正如有句话所说,智慧不是一个名词,而是一个形容词。在那些被统称为“人工智能”技术的赋能下,各行各业都在焕发新的生机。
智慧城市、智慧金融、智能家居……人工智能正在大踏步走进我们生活的各个领域,一大批明星企业涌现,科大讯飞、商汤科技、今日头条、优必选……这些耳熟能详的名字已然成为各行各业的排头兵。
人工智能在各垂直领域商业化大繁荣的背后,是基础层的软硬件支撑,以及技术层的语音识别/自然语言处理、计算机视觉等应用的渐入佳境,虽然离成熟应用还相距甚远,但从1到100的创新已经准备腾飞。

猎豹全球智库基于猎豹大数据(Cheetah Data)对人工智能产品在移动端表现的监控,为你呈现最全面的人工智能商业化图谱。
注:本文中所涉及人工智能产品均系分析师人工分类

一、从1到100的创新即将开始加速
过去几年,对于人工智能来说,尽管从0 到1的探索依然充满了许多未知,但是从1到100的创新已经在悄然兴起。国内人工智能应用层面创新加速的条件已经成熟。
1、行业驱动:人工智能基础技术的成熟为商业化奠定了基础

数据、算法和算力是人工智能的三驾马车,2012年以后,得益于数据量的上涨、机器学习新算法(深度学习)的出现和运算力的提升,人工智能开始大爆发。数据的爆发式增长为人工智能提供了充分的“养料”,市场调研机构IDC预计,到2020年,全球数据总量将达到40ZB,我国数据量将达到8.6ZB,占全球的21%左右。算法方面,深度学习的出现突破了过去机器学习领域浅层学习算法的局限,颠覆了语音识别、语义理解、计算机视觉等基础应用领域的算法设计思路。算力方面,GPU、NPU、FPGA等专用芯片的出现,使得数据处理速度不再成为人工智能发展的瓶颈。
2、政策支持:更加关注人工智能技术落地与应用
人工智能商业化也得到了政策的支持。从15年至今的一系列政策可以看出,国家对人工智能发展的关注重心开始向技术的落地和应用上转移。以国务院2017年7月8日印发的《新一代人工智能发展规划》为例,作为我国人工智能发展的顶层战略,《规划》分别从产品、企业和产业层面分层次落实发展任务,对基础的应用场景、具体的产品应用做了全面的梳理,反映出国家布署人工智能发展规划的重点和核心在于人工智能科技的落地与应用。

3、资本青睐:国内资本关注应用层的垂直细分领域
“人工智能+垂直细分领域”的商业化发展途径正在得到投资者的青睐。如果把人工智能产业链分为基础层(大数据、云计算等基础技术和设施)、技术层(AI核心技术)、应用层(人工智能+垂直细分领域)三类,那么相比周期长、成本高、风险大的技术层来说,应用层的智能投顾、智能医疗、智能教育等似乎更能吸引投资者。

二、“AI+垂直细分领域”排头兵已现
1、 机器人
机器人与人工智能原本几乎是完全分开的两个领域,但随着机器人与感知(Robotics and Perception)成为人工智能研究的一个分支,人工智能机器人(Artificially Intelligent Robots)正在成为人工智能的一个热点应用领域。机器人在国内的定义比较宽泛,一些互联网公司推出的语音助理、智能家电,甚至是特定用途的计算机程序等,也都被笼统地称为机器人。本节重点讨论物理机器人,不包括AI算法支持的软件机器人。

随着人工智能机器人被应用到越来越多的场景中,这一领域的产品矩阵也日益丰富。其中,儿童教育/陪护机器人和餐厅、酒店、银行等场地机器人正在成为小风口。以猎豹近期发布的一系列机器人产品为例,儿童陪伴机器人“豹豹龙”具备可视跟随、成长记录及危险提醒等功能,同时搭载丰富的优质儿童教育内容,可以成为家长的育儿好帮手;咖啡机器人“豹咖啡”是一款轻量级手臂型机器人,可7*24小时服务于无人高品质咖啡售卖亭;接待机器人“豹小秘”则具备人脸验证、引领、导览介绍、视频会议、巡逻、拍照等功能;零售机器人“豹小贩”,可以主动推销,自动回充、自动补货。

这一领域的三类关键玩家——机器人创业公司、传统机器人厂商以及IT互联网公司,各有其侧重点。机器人创业公司主要着力于个人机器人(如智能音箱、扫地机器人、儿童教育/陪护机器人),面向C端用户;传统机器人制造商则更看重人工智能对自身现有产品/技术的改造,应用场景也多为商业服务及工业生产;而IT互联网公司(主要是电商公司)则希望通过人工智能机器人提升自身业务的效率。

在4S店担任导购员的优必选Cruzr系列机器人
两家公司值得关注:优必选和新松。优必选成立于2012年,曾获腾讯投资,总融资金额约8亿人民币。优必选是国内为数不多的已经将消费级人形机器人推向市场的公司,旗下Alpha系列、Jimu系列机器人曾两度亮相央视春晚,优必选也因此名声大噪。另一家机器人公司新松隶属于中科院,是一家以机器人技术为核心,致力于数字化智能制造装备的高科技上市企业。新松是传统机器人厂商中较早发力人工智能的,产品线也比较全,从场地机器人,到工业机器人,到物流分拣机器人不一而足。
2、 智能家居
(1) 智能音箱
以语音识别、自然语言处理技术作为支撑的AI助理,应该说是近两年人工智能最火热的应用。其中,智能音箱更是得到了科技巨头的争相押注,继Amazon Echo、Google Home后,国内一众互联网公司也纷纷推出了自己的智能音箱产品。

小米AI音箱“小爱同学”
智能音箱可以看作是语音助理的进阶尝试。如果把像Siri这样以智能手机为载体的语音助理看作1.0版本,那么近来科技巨头争相押注的智能音箱就是2.0版本。语音助理1.0曾遭到广泛质疑,这不仅是因为在手机上语音交互并没有比手指的操作更高效,而且使用场景也存在问题,例如手机多数是在公共场合使用,语音助理难免使人尴尬。智能音箱的出现可以看作是个人助理由公共场景向私密场景转移的尝试。

总体来说目前智能音箱的普及率并不高,不过小米AI音箱和天猫精灵两款产品已经领先一步(问问音箱Tichome通过出门问问App管理,但该App也包含其他功能)。根据猎豹大数据,从周活渗透率的走势可以看出,天猫精灵利用双十一的热度先发制人,此后两款产品一直不相上下,现在小米AI以微弱优势领先,但天猫精灵的追赶也相当凶猛。

根据猎豹大数据,从城市分布来看,小米AI对一线城市的偏向更为明显,渗透率明显伴随地域上的下沉而降低;而天猫精灵除三线以下城市外,对一、二、三线城市的关注均在平均(TGI=100)及以上水平。这样看起来,天猫精灵的市场布局更为广阔,而这或许也与天猫、淘宝平台本身在各线级城市的高渗透率有关。

此外,猎豹也于近期发布了“小豹AI音箱”,小豹AI音箱主打高品质的内容体验,音质表现极为出色,超过行业同类产品,在唤醒率、识别率、tts等AI能力上也达到了行业领先水平。同时,小豹AI音箱还结合了区块链技术,用户将作为去中心化的“节点”,深度参与产品质量的改善和AI能力的进化,并获得AI积分的回报。总体来看,小豹AI音箱集出色的音质、领先的语音能力和丰富的内容于一体,是目前非常有竞争力的智能音箱。
(2) 智能摄像头
计算机视觉技术的发展,也为家庭安防产品带来了新的发展契机。与传统摄像头相比,智能摄像头对画面的识别更加精细,并因此能够做出更多有针对性的响应。例如识别陌生的人脸,当陌生人闯入住宅时即可自动报警;识别车牌,令车库门自动打开;识别宠物异常行为,当宠物在家中搞破坏时及时播放警报声将其吓跑。有些智能摄像头甚至兼具了语音助理的部分功能。这些功能在家庭、商场、学校等场景中都能发挥强大的作用。

也正因此,智能摄像头成为了互联网企业和传统安防企业眼中共同的一块肥缺。在猎豹大数据统计的智能摄像头App榜单上,排名第一、第四、第五的萤石云视频、乐橙和爱耳目家庭摄像机,分别来自传统安防企业海康威视、大华股份及爱耳目科技(东方网力投资),而360智能摄像机、小蚁摄像机及米家小白智能摄像机则出自互联网公司的手笔。
猎豹全球智库曾在有关智能摄像头的报告中认为,这也体现出了在智能摄像机领域,互联网公司与传统企业两者平分秋色,互联网公司并不能以流量优势完全压制传统企业的硬件实力。
(3) 智能家居平台
除了以上提及的两类智能家居产品外,还有像智能机顶盒、智能路由器、智能空气净化器等也开始走进人们的生活,为此,互联网企业、传统家电企业也推出了自己的智能家居平台。

从猎豹大数据统计的智能家居平台App排名来看,互联网企业暂时领先,其中米家(周活渗透率0.9619%)相对其他App的优势最为明显。在传统家电企业阵营,表现相对突出的是美的和海尔,美的旗下美居App目前排名第五,而海尔旗下两款海尔好空气和海尔优家分列第6和第9。
不过对于互联网企业和传统家电企业来说,智能家居之战的核心更多在于抢占入口,除部分自研核心技术外,一些专业从事人工智能技术(尤其是语音技术)研究的企业,如科大讯飞、思必驰等,也为各类智能家居产品提供了强有力的技术支持。
3、 移动互联网
除了机器人、家居产品,移动互联网也在积极拥抱人工智能。智能推荐系统、智能投顾、智能教育已经融入人们日常使用的各类App,为我们提供更好的互联网服务。
(1) 智能推荐
人工智能对于推荐系统的影响是巨大的。在“非智能”时代,推荐主要依靠专业编辑或是一些从直觉引导出的简单模型或算法,而深度学习模型的应用,使得一些已知问题上的推荐效率得到提高。如今,几乎一切资讯类、娱乐类、电商类等互联网应用,都不离开人工智能的支持,甚至可以说人工智能加持的推荐系统已经是互联网服务的一个核心环节。

其中,资讯类App或许是近年来从人工智能获益最多的移动互联网应用。依靠推荐算法,今日头条、天天快报、趣头条等个性化阅读产品迅速超越依靠编辑审核的门户新闻App,倒逼门户重新审视自身产品,进行个性化改革。从猎豹大数据的新闻资讯类App榜单中也可以看出,前5名已经基本被个性化阅读App占据。

同样是得益于推荐算法,短视频近年来也得到了长足的发展。快手与今日头条旗下西瓜视频、抖音等短视频App打得难舍难分,未来两家同样精熟于推荐算法的巨头或将上演更加精彩的战局。
(2) 智能投顾
近年,“智能投顾风”从国外刮到了国内,银行、券商、基金公司、互联网金融公司纷纷投身其中。从发展背景来看,中国资产管理行业目前还处于萌芽期,智能投顾仍然大有可为。招商证券统计显示,美国居民的金融资产配置占比约60%-70%,而中国居民的金融资产配置占比5%左右。随着互联网技术的高速发展,普惠金融概念的广泛普及,中国财富管理市场的需求也将进一步扩大,届时智能投顾也将发挥重要作用。

招商银行“摩羯智投”
按其服务形式,国内智能投顾产品可大致分为两个阶段:第一阶段是依据风险评测结果智能推荐理财产品(组合),最终做出投资决策的依然是投资者自身,典型代表如蚂蚁金服旗下的蚂蚁财富;第二阶段是一站式理财,投资者无需选择具体理财产品,而只需依据评测结果选择是否接受智能投顾推荐的理财方案,典型代表如招商银行的摩羯智投、金融界的灵犀智投等。

从猎豹大数据统计的智能投顾排行榜来看,传统金融机构和互联网公司还是占尽了流量的优势,但由于这些App本身并不以智能投顾为核心功能,因此这其中究竟有多少流量属于智能投顾尚不可知。从其他几款上榜的App来看,情况似乎也并不乐观。而一些以智能投顾为核心卖点的理财平台,如盈利宝(灵犀智投)等,更是排在排行榜之外。由此可见智能投顾虽然有不俗的投资成绩,但还没有被投资者广泛接受。

(3) 智能教育
AI+教育是人工智能所有垂直应用领域中颇具亮点的一个。从猎豹大数据统计的榜单中可以看出,结合了人工智能相关技术的教育类App都具有较强粘性,如作业帮和英语流利说周人均打开次数均达到40次以上;横向对比其他垂直领域,AI+教育类App活跃渗透率水平也比较高,打个不恰当的比方,如排名第一的作业帮,其渗透率已经不亚于热门手游QQ飞车。

AI+教育成功的原因之一,就是人工智能与教育类App用户痛点的完美结合。以拍照搜题、智能评测为代表的AI支持功能,有效解决了学生写作业和自主学习过程中无人辅导、反馈缺失的痛点。此外,语音识别/自然语言处理在语言学习领域的应用也值得期待。以英语流利说为代表的语言学习类App,通过语音交互与智能评测的模式,打破了“哑巴英语”的困境。
(4) 智慧医疗
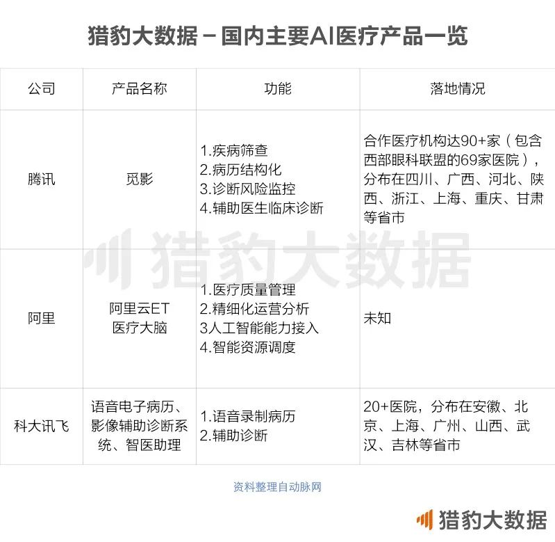
与其他领域相比,AI+医疗的商业化显得更为谨慎。以BAT、科大讯飞为代表的科技公司仍是AI医疗的主力,如腾讯和讯飞主要通过和医院共建“智慧医院”的形式落地自家产品,阿里云主要向创业公司提供技术平台,而其他的创业公司大多是以单个产品切入医院的具体科室,定位虽各有不同,但共同点是人工智能更多是以辅助形式在发挥作用(百度于2017年裁撤医疗事业部,但“百度医疗大脑”仍旧保留了下来,尚不清楚后续是否会有百度系AI医疗产品发布)。

在特定任务中,例如根据医学影像筛查疾病,人工智能将会超越人类无疑。但就目前的技术水平而言,人工智能想要完全替代人类还为时过早。这一点从AI助理的发展就可以看出,目前通用个人助理产品已经非常丰富,而医疗类个人助理却并不多见,原因在于医疗类个人助理专业属性强、监管风险高。人工智能虽然理论上可以穷尽所有疾病,但真正咨询时患者对病情的描述是非专业的,有时甚至差以千里,人工智能可能没办法从中挖掘到有用的信息进行判断。目前,监管部门要求虚拟助理在轻疾方面仅仅能够提供一些咨询和建议,不能提供诊断,在重症方面只能提议立刻前往医院或代拨医院急救电话。从这点也可以看出,以目前的技术程度而言,人工智能在医疗领域的应用仍需十分谨慎。
(5) 智能导航
说到人工智能在交通领域的应用,最容易想到的就是无人驾驶,但无论是在国内还是国外,无人驾驶项目大多处于试点阶段,离真正投入商用还有一定距离。
比起无人驾驶,智能导航的落地已经先行一步。目前,国内移动导航市场几乎被百度和高德两大巨头覆盖,而智能导航或许将成为两者的下一个角力点。

具体的应用点,归结起来主要有以下几个方面:一是与语音技术相结合,利用语音交互解放驾驶员双手,使其专注驾驶;二是通过深度学习模型,对城市路况进行预测,从而规划最优路线;此外,计算机视觉技术的应用也将大大简化地图数据的采集工作,例如从卫星遥感影像、无人机航拍影像中识别车道、路标、沿街商铺名称等道路信息。
三、还有什么将会助力AI应用的腾飞?
“AI+”花样百出的背后,是算法与“基础设施”的日益精进。语音技术与计算机识别技术的落地已经初见成效,而以AI芯片、人工智能开源平台为代表的“基础设施”也越来越得到重视。
1、语音技术/计算机视觉落地最给力
(1)语音识别/自然语言处理
语音识别/自然语言处理应该是目前人工智能落地最成功的领域之一,随着技术的成熟,语音交互几乎已经成为各类智能助理、导航软件,甚至是智能摄像头等智能产品的标配,这其中也涌现出了一大批语音技术商业化相当成功的互联网巨头和创业公司。

对于从事语音识别的企业来说,商业化的成功主要取决于技术成熟度和用户基础两大因素。就语音技术的成熟度而言,根据猎豹全球智库的评测,科大讯飞与思必驰稍稍领先,但总体各家差距并不悬殊。就用户基础而言,科大讯飞已经成为中文语音市场份额最高的中国企业,不过在全球范围内还落后于谷歌、微软和苹果,而百度和搜狗则在国内C端市场具备比较明显的优势。
但如果考虑到真实环境中的人机交互,语音识别企业要做的可能还有很多。例如语音合成(Text to Speech,TTS)技术,即将文字信息转化成语音信号,可以提供给机器人说话的能力,如猎豹旗下猎户星空的智能女声,使得机器的发音可以媲美真人发声,并通过男、女、儿童多种声音,适配于聊天、新闻播报、小说播读、儿童陪伴等不同场景,目前已接入小雅AI音箱、小米AI音箱、小米手机、小米电视、美的等众多设备。此外,猎户星空在远场识别方面也有不俗的表现。
(2)计算机视觉
计算机视觉是指利用计算机来模拟人的视觉,也是人工智能技术层商业化比较成功的一个分支。目前,人脸识别、视频监控、互联网图像内容审查,已经成为计算机视觉技术的产业入口。其中,人脸识别又是计算机识别最热门的应用,目前该技术已具备大规模商用条件,未来将在金融、安防等领域迎来大爆发。

如果将图像理解看作计算机视觉的终极目标,那么现阶段的技术还非常初级。我们将计算机视觉划分为预处理、初级视觉、中级视觉和高级视觉4个层次,其中初级视觉的任务是找到图像之间的一致性,通过梳理计算机视觉领域的热门公司就可以发现,现在绝大多数公司提供的人脸识别、文字识别等技术,其实都属于这一层次。

不过,计算机视觉技术产品化的进程并未因此而放缓,而这主要得益于场景的丰富。例如商汤目前已经形成了视频智能、身份验证、移动互联网等四大产品矩阵,广泛应用于智能手机、金融、交通、娱乐等领域。再如猎户星空,该公司已将人脸识别技术运用到了门禁、手机等丰富的生活化场景中去,公司总部的门禁安全系统、人脸支付系统以及会议室管理,都是通过其自主研发的人脸识别技术实现的,识别精度达到99%。可以说,计算机视觉正值横向扩张的红利期,但迟早有一天需要凭借纵向发展展开更高层次上的技术竞争。

2、基础技术支持再加码
(1)人工智能开放平台
人工智能技术的广泛应用,不仅需要深耕相关技术,还需要构建完善的生态。国内人工智能企业在积极推动技术落地的同时,也纷纷推出与自身技术相结合的开放平台,以吸引更多的服务和硬件合作伙伴,连接起更多的终端和数据。

如果单从目前人工智能开放平台的数量来看,可以发现以百度、腾讯为代表的互联网巨头继续呈现出一种赢家通吃的趋势,其生态布局的触角几乎伸向了人工智能领域的各个角落;此外,猎户星空也正在成为人工智能领域的核心玩家,其最近发布的一系列人工智能平台类产品,涵盖了语音、视觉、机器人多个领域,其中语音OS已接入小米千万设备。
(2)机器学习开源平台
2015-2016年,以谷歌、微软、亚马逊、IBM为首的美国互联网巨头引领了一波人工智能开源大潮, 到了2016下半年,国内互联网巨头似乎也开始苏醒,百度、阿里、腾讯,相继推出了面向人工智能的开源平台。
虽然说国内机器学习开源项目总体比美国慢了一拍,但毕竟机器学习的发展尚处于初级阶段,即使像TensorFlow这样的深度学习框架已经得到广泛采用,也很难说它就会成为人工智能界的“安卓系统”。此外,与TensorFlow、Spark等国外主流机器学习开源项目相比,国内公司推出的机器学习开源平台都强调“低”使用门槛,效率也有所提高。

(3)AI芯片
考虑到AI算法开源的发展趋势,基础层的芯片与数据将在未来竞争中占据越来越重要的地位。AI芯片更将成为人工智能发展的支柱。所谓AI芯片,就是专门针对AI算法设计的芯片,相比传统芯片,AI芯片更能满足AI算法所需的庞大计算量。
各大科技公司也纷纷把AI芯片定为自己的战略发展方向。与国际芯片巨头、互联网巨头相比,国内传统芯片企业在这方面有所行动的并不多,反倒是各种创业公司正逐渐成为AI芯片的主力军。

但对于创业公司来说,持续、巨额的资金投入是一个不小的挑战,不少创业公司也因此与互联网巨头走到了一起。事实上,互联网公司不仅是AI芯片的重要投资方,也会是未来AI最大的受益者之一,他们将通过人工智能提供更好的网络服务。
结语:智慧生活从未如此接近
技术的成熟,加上政策、资本的支持,人工智能在各垂直领域的应用已经全面绽放。机器人和智能家居受到互联网公司、传统企业追捧的同时,移动互联网服务也由于人工智能算法的应用在变得越来越高效,各领域核心玩家在涌现:全面布局人工智能各领域的BAT、猎户星空,语音领域的科大讯飞,视觉领域的商汤,机器人领域的优必选……可以预见,在算法日益精进,基础设施日益完善的今后,还会有更多领域被人工智能改造,“智慧”生活正离我们越来越近。



评论