文 | 雷建平
京东物流CEO王振辉日前在博鳌论坛表示,无界物流以客户为中心,通过短链、智慧、共生,无缝连接产业端和消费端,带来快、精、喜的极致服务。
王振辉透露,为顺应无界物流的变革趋势,京东物流推出闪电送时效产品体系,围绕本地生活即时配送场景升级,为用户带来京东自营商品和快速、精准、高质量的多维配送体验。
雷帝网日前独家拿到一份关于京东物流的数据,特披露出来,方便给投资人和外界更多参考:

材料显示,京东物流2017年第一、第二、第三季度营收分别为51.71亿元、67.23亿元、64.38亿元。
其中,来自商城部分的收入分别为42.54亿元、56.44亿元、52.51亿元。

京东物流2017年第一、第二、第三季度净利润分别为-3.09亿元、1.62亿元、-2.95亿元,京东物流2017年前三季度一共净亏损为4.39亿元。
京东物流2017年第一、第二、第三季度净利润率分别为-6%、2.4%、-4.6%。
京东物流2017年第一、第二、第三季度Non-GAAP下净利润分别是-2.31亿、2.79亿、-1.72亿,京东物流2017年前三季度Non-GAAP下净利共为-1.2亿元。

截止2017年9月30日,京东物流的流动资产为43亿元,非流动资产为27.77亿元,总资产为70.77亿元,负债为49.86亿元,所有者权益为20.91亿元。
作为京东集团旗下重要板块,京东物流年初刚完成一轮融资,达25亿美元,投资方包括高瓴资本、红杉中国、招商局集团、腾讯、中国人寿、国开母基金、国调基金、工银国际等。
交易完成后,京东集团仍将持有81.4%的股权。以此计算,京东物流的估值达134亿美元。
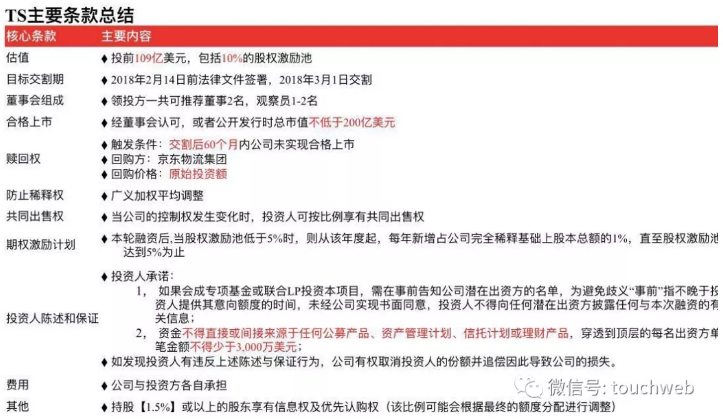
据雷帝网获悉,京东物流投前估值109亿美元,包括10%股权激励,领投方一共可以推荐董事2名,观察员1到2名。

经董事会同意,京东物流公开发行时总市值不低于200亿美元。
京东物流拥有赎回权,触发条件是交割60个月内公司未实现合格上市,回购方为京东物流,回购价格为原始投资额。
根据TS主要条款,京东物流25亿美元融资之后,当京东物流的股权激励池低于5%时,则从该年度开始,每年新增占公司完全稀释基础上的股本总额的1%,直到股权激励池达到5%。



评论