作者:嘟嘟麻
6 月 1 日,诺一控股向港交所提交上市申请书。报告显示,2015-2017 年收益分别约为 2710 万美元、2770 万美元及 1940 万美元;毛利分别为 1342.6 万美元、1291.9 万美元和 952.5 万美元。
诺一控股是一家服务全球市场的综合网页及手机游戏开发商、分销商、发行商及营运商。三年来,总收益由三部分组成,分别为品牌 IP 游戏业务,授权游戏业务和网上广告服务业务。
其中,品牌 IP 游戏与授权游戏贡献大部分收益,2015-2017 年,五大游戏产生的 IP 游戏业务及授权游戏业务超过 60% 的收益。截止 2017 年底,营运的游戏包括三款品牌 IP 游戏及十款授权游戏。累计授权游戏数量为 33 款。
截至 2018 年 4 月 30 日,诺一控股在全球约有 6100 万名累计注册用户。

分销、发行及营运授权游戏业务,开始于 2010 年。共推出了 33 款授权游戏。2015-2017 年,授权游戏业务营收约 1490 万美元、1430 万美元及 670 万美元,分别占比为 55.2%、51.5% 及 34.7%。
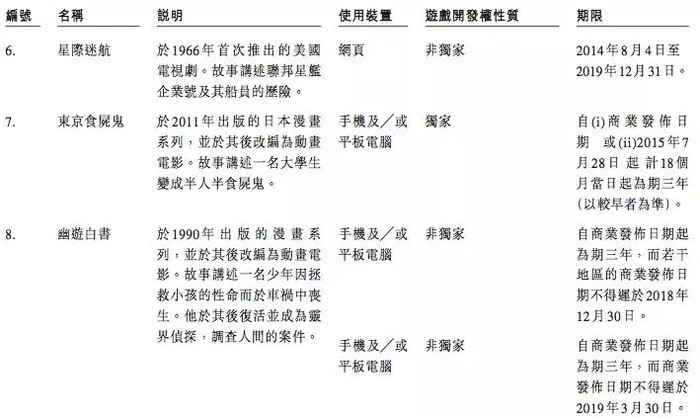
品牌 IP游戏的开发,始于 2014 年。诺一控股的 IP 主要来自日本和美国,2015年6 月,推出第一款品牌 IP 游戏《星际迷航:外星领域》。2015-2017 年,品牌 IP 游戏业务的收益分别为 330 万美元、1180 万美元及 1170 万美元,分别占同年总收益的 12.3%、42.6% 及 60.5%。
2015-2017年,品牌 IP 游戏的营收在总营收的占比逐年增加。上文也提及,三年来,五大游戏产生的 IP 游戏业务及授权游戏业务超过 60% 的收益。
所以,2017年,诺一控股的总收益同比减少了 830 万美元,也与主营业务有关。与 2016 年相比,五大游戏的年度收益在 2017 年下降。

五大游戏
截止2017年底,诺一控股获得日本及美国八个品牌 IP 的游戏开发权。并推出了三款品牌 IP 游戏,包括品牌 IP 游戏 B、《星际迷航:外星领域》及《东京食尸鬼:黑暗战争》。

诺一控股认为,以受欢迎的日本及其他海外电视剧集、漫画、动画及电影为蓝本的网页及手机游戏更能吸引游戏玩家。并计划在美国华盛顿州西雅图注册成立一家有限公司,从事品牌 IP 的游戏开发权获得、开发及分销、发行及游戏营运。目前,正在洽谈的品牌 IP 的游戏开发权,有四个。
截止 2017 年底,贡献超过 60% 收益的游戏主要有五款。
1、《星際迷航:外星领域》
2015 年 6 月,品牌 IP 游戏《星际迷航:外星领域》上线。这是一款策略网页游戏,提供多个语言版本,其中俄罗斯及日本的发行由第三方代理商完成。2015 -2017 年,这款游戏分别产生总收益约 330 万美元、1100 万美元及 970 万美元。

2、《东京食尸鬼:黑暗战争》
手机品牌 IP 游戏《东京食尸鬼:黑暗战争》为一款多人线上角色扮演手机游戏。该游戏在 2018 年第一季度,上线美国、加拿大、英国、爱尔兰、澳洲及新西兰市场。

3、品牌 IP 游戏 B
品牌 IP 游戏 B 为一款多人线上角色扮演网页游戏。游戏玩家扮演英雄,与其他英雄展开冒险之旅。
自首次封闭测试以来,已吸引超过 55000 名用户。2017 年 12 月公测。截止2017年底,已上线英文版。

4、《Dynasty War》
《Dynasty War》是诺一控股的授权手游之一,是一款策略纸牌游戏。自 2015 年 5 月起,上线在新加坡、印尼及马来西亚。2015-2017 年,分别产生总收益约 140万美元、570 万美元及 290 万美元。

5、授权游戏 A
授权游戏 A 的发行开始于 2014 年。这是一款策略角色扮演网页游戏。发行市场为北美洲及欧洲。2015-2017 年,分别产生收益约 260 万美元、120万美元及 70 万美元。
获得 IP 授权介绍
诺一控股取得有关品牌 IP 的游戏开发权,涉及电视剧集、动画电影及动画电视剧集。
招股书显示,自 2013 年起诺一控股与游戏桑巴美国合作开发品牌IP游戏《星际迷航:外星领域》。2015 年 5 月,与 FUNimation Entertainment, LLC及当时所有其他股东订立购股协议,收购游戏桑巴美国的全部权益。完成后,包括品牌 IP B(招股书未透露名称)及《星际迷航》的品牌 IP 网页游戏开发权成为该公司知识产权组合的一部分。
而该公司获得了美国及日本多个品牌 IP 的游戏开发权,包括《我的英雄学院》、《火影忍者》及《星际迷航》。八个品牌 IP 的游戏开发权。
该公司取得的游戏开发权中,四个品牌 IP 在 2017 年名列日本 15 大最畅销漫画系列。包括品牌 IP A、《东京食尸鬼》、《我的英雄学院》及品牌IP B。

品牌 IP A 漫画系列自 2009 年起出版,2015 年及 2016 年分别为第三及第四畅销漫画系列,销量分别超过 8700 万本及超过 6500 万本。2015 年,推出的真人电影的票房达到 26 亿日元。
《我的英雄学院》自2014 年起出版,是 2016 年在日本的漫画销量超过 5100 万本,为该年度第七畅销漫画系列。
《东京食尸鬼》于 2011 年至 2014 年在集英社的青年漫画杂志中首次连载。2015 年,出版商推出其续集,即《东京食尸鬼:re》,同年及 2016 年分别售出超过 3700万本及 4300 万本。截至 2018 年 1 月,两个系列在全球共售出 3400 万本漫画。

根据 Oricon 统计,品牌 IP B 从 2009 年起,一直名列最畅销漫画系列。该漫画系列已于 2017 年 7 月完结,但仍在 2017 年名列前茅,同年在日本售出超过 1900 万本漫画。
火影忍者漫画系列一直是日本一直名列最畅销漫画系列。该漫画获改编为电视动画系列,2002 年至 2017 年在日本播出 720 集。同时,该系列的英文版本 2005- 2009 年在卡通频道播放。火影忍者于全球刊印 23500 万本,其中,近 14000 万本在日本。火影忍者有 11 部电影,总票房收为 146.5 亿日元。

幽游白书于 1990 年至 1994 年在集英社的週刊少年 Jump 中首次连载。根据集英社公布的统计数字,幽游白书于 1990 年首次出版,漫画系列在日本已售出超过 5000万 本,是周 刊 少 年 Jump 最 畅 销 漫 画 系 列 之 一。幽 游 白 书 的 电 视 系 列 连 续 两 年 在 Animage Anime Grand Prix 获选为年度最佳动画。其亦曾于朝日电视台举行的网上投票中 获选为史上最佳漫画第 15 名。也曾获 Anime Insider 选为 2014 年最佳动作冒险动画第二名。
根据 Oricon,恶魔高校 DxD 由 2013 年至 2016 年为日本最畅销轻小说,在英语群体中广为流行。首册漫画的英语版本 2014 年在纽约时报的销量排行榜中位列第二。截至 2018 年 3 月,首 25 册轻小说在于海外国家刊印近 400万本。
此外,诺一控股获得授权的主要品牌 IP星际迷航,该系列 1966 年首次推出起,已产生超过 100 亿美元收益。(本文数据如无说明,均来自诺一控股招股书)


评论