昨天下午3时,广州市土地市场放量公开拍卖了8宗宅地(花都区凤凰路地块、增城石滩镇地块延拍),具体包括黄埔3宗(全自持纯租赁用地)、南沙2宗、从化2宗、增城1宗,分别位于黄埔科学城和长岭居、增城荔城、南沙黄阁镇和万顷沙、从化街口街和江埔,成交原则则分别采取“限地价+摇号”、“限地价+竞自持商品房面积/年限+摇号”、“限地价+竞配建人才公寓+竞自持商品房面积+摇号”和“限地价+竞自持商品房面积+摇号”的方式确定竞得人。最终,广州开发区人才工作集团有限公司以8.06亿元底价竞得黄浦区3宗地,金科和深圳市深恒达投资发展有限公司则分别以14.82亿元、 8.78亿元竞得南沙区黄阁镇2018NJY-6地块和南沙区万顷沙镇2018NJY-7地块,广州金地房地产开发有限公司(保利) 以37.67亿元底价摘得从化2宗地块,增城区83001221A18064地块则由中铁建工集团诺德投资有限公司以14.03亿元摘得,折合楼面价12672元/㎡。
表:成交速递

供地要点分析
2018年的广州土地招拍挂市场经历了流拍、延拍,甚至5月住宅“零供地”,土地市场似乎逐渐降温。根据《广州市2018年建设用地供应计划》,2018年广州全市计划推出居住用地84宗,但截至年中仅完成供地21宗,本次广州市场大放量推出8宗地块(2宗延拍),几乎为330新政后首次密集挂地,预计广州市场下半年将加快土地供应节奏。
值得注意的是,本次黄埔区3宗供应地块均为全自持纯租赁人才公寓用地,地块位于长岭居和科学城,作为广州IAB、NEM产业重镇,本次供地在吸引人才方面意义重大。但该地块竞买人仅限定为黄埔区、开发区直属国企,定向出让意向较为明确,可参考2017年10月广州出让的首宗纯租赁用地出让情况。
从化江浦果场地块曾于年内1月挂牌出让,但又被中止,本次重新回炉挂牌出让,其起拍总价下降了5334万元。
南沙区万顷沙镇2018NJY-7地块要求竞得人自持扣除配建人才公寓后的计容总建筑面积的100%,应自持不低于10年,自持期间物业须整体确权,不得销售,仅可用于租赁。
重点地块分析
▌增城区荔城街83001221A18064地块配套情况

区位交通:地块位于增城荔城板块,距离在建地铁 21 号线增城广场站直线距离 3.3 公里,可通过地铁、广增线(大巴)直达广州市天河区,未来交通便利度尚可,但由于距离广州市区距离较远,通勤耗时较长。
周边配套:周边配套设施较完善,居住氛围不错。地块三公里范围内有增城万达广场、增城广场、增城实验小学、增城中学、荔城三中、荔景中学、增城公园、荔枝文化公园、增城图书馆等配套设施。
周边项目:项目周边一手房主要有怡康华府,在售均价为 2.3 万元/㎡,二手房主要有锦绣御景国际、增城方圆云山诗意、金竹家园、荔城碧桂园等住宅项目,二手房价格在2.0-2.2 万元/㎡左右,周边配套设施较完善,居住氛围不错。地块三公里范围内有增城万达广场、增城广场、增城实验小学、增城中学、荔城三中、荔景中学、增城公园、荔枝文化公园、增城图书馆等配套设施。
增城区荔城街83001221A18064地块位置图

▌南沙区万顷沙镇2018NJY-7地块配套情况

区位交通:地块位于南沙万顷沙新垦镇十四涌,地处南沙最南端,与深圳宝安区、东莞的虎门镇隔海相望,距离在建的地铁 18 号线及 22 号线始发站万顷沙站约 9 公里,距离南沙港快速约 1.6 公里。未来交通规划利好明显,但目前出勤交通较不便利,去往广州市区距离较远。
周边配套:地块周边多为农田地、鱼塘及村民自建房,生活配套以满足村民日常生活需要为主,配套设施较为不完善,附近有著名旅游景点百万葵园及南沙湿地公园。
周边环境:由于地块周边以村民自建房为主,较为缺乏商品住宅项目,目前仅有万地·雅涛阁一个项目一期已售完,二期在建中。地块所在的万顷沙区域住宅用地出让较少,距离出让时间最近的也要到 2012 年,地块名称为珠江工业园北侧配套地块,由广州南沙城市建设投资有限公司竟得,成交楼面价为 759.75 元/㎡。2011 年共成交 2 宗,成交建筑面积为 8.26 万㎡。由于该区域目前主要以当地村民自建房为主,商品住宅需求较少,未来随着交通配套设施的完善,该区域发展潜力可期。
南沙区万顷沙镇2018NJY-7地块位置图

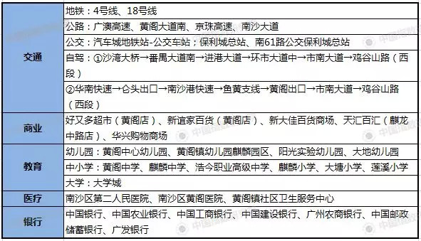
▌南沙区黄阁镇2018NJY-6地块配套情况

区位交通:地块位于黄阁镇,地块距离黄阁汽车城地铁站距离约 2 公里,车程 3 分钟左右,步行时间约 20 多分钟左右。
周边配套:教育配套方面,周边 2 公里范围有大塘小学、莲溪小学、红阳艺术幼儿园、阳光实验幼儿园、黄阁中学、麒麟中学等教育配套,可满足小学到中学教育需求。周边商业配套较为缺乏,周边主要为村民自用地及农田,购物较为不方便,目前位于黄阁汽车城地铁站旁的方圆南沙水恋将打造综合体,可解决目前商业不足的局面。 项目周边有南沙区黄阁镇社区卫生服务中心及南沙区第二人民医院。
周边环境:周边环境:黄阁镇2016年以来共成交3宗商住用地,共成交建筑面积49.34万平方米,其中位于黄阁汽车城地铁站旁的黄阁镇莲溪村地块在2017年07月出让,由方圆地产以楼面价8120.1元/㎡底价竞得,该地块已开发成方圆南沙水恋项目,目前均价则为2.3-2.7 万元/㎡。目前地块周边在售一手楼盘主要有南沙保利城、万科白鹭郡,其中南沙保利城售价均价在2.1万元/㎡左右,万科白鹭郡目前在推复式洋房,均价为2.8万元/㎡。
南沙区黄阁镇2018NJY-6地块位置图

▌从化街口街旺城片区西宁小学东北侧地块配套情况

区位交通:地块位于从化街口中心,距离从化区政府仅 1 公里远,地块距离广州中心城区直线距离约 60km,距离在建的地铁 14 号线街口站直线距离 2.7 公里,距离从化汽车站约 3.5 公里远。目前出行广州市区较为不便利,主要通过自驾或者乘坐大巴通往,时间在一个小时左右。未来随着地铁 14 号线的开通将缩短从化市民往返广州市区的时间,但由于路程较为遥远,出行时间依然较长。
周边配套:由于地块位于从化中心城区,周边生活配套较为成熟,地块紧挨着西宁小学,周边有城郊小学、从化第二中学、从化职业技术学校、南方医科大学第五附属医院、青云公园、风云岭森林公园、流溪河等配套设施。
周边环境:据监控数据显示,从化区2017 年以来仅成交两宗商住用地,其中 2017 年 1 月 13日成交的从化区街口街旺城地段地块,成交楼面价 7987 元/㎡,由嘉骏实业竞得;位于地块旁边的从化区江埔果场地块在 2017年12 月4 日成功出让,由保利地产以楼面价8478.63 元/㎡竞得。地块周边在售新房项目较为欠缺,周边以二手房源为主,主要有时代名苑、小城大院、新时代家园,售价在1.2-18万元/㎡之间。
从化街口街旺城片区西宁小学东北侧地块位置图



评论