作者:浮萍
刘春再次离职,这一次呆的时间比较久,前前后后3年时间,用跳槽小王子来形容不太合适。
近日上市公司中南文化发布公告称,公司董事、首席文化官刘春的辞职报告。由于个人原因,刘春申请辞去公司董事、首席文化官职务。刘春提交的辞职报告自送达董事会之日起生效,辞职后,刘春将不再担任公司任何职务。

刘春是谁,他的辞职为什么值得拿出来好好说一说?
刘春是稍早一辈知名媒体人,1994年到2000年供职央视,担任大型栏目《新闻调查》的执行制片人;2000年至2011年供职于凤凰卫视,担任执行台长,同时,担任凤凰北京节目中心主任,负责凤凰中文台的日常管理与节目创新,策划创办了凤凰中文台的众多栏目,包括《凤凰大视野》《一虎一席谈》《冷暖人生》《社会能见度》《世纪大讲堂》等。
2012年5月加盟搜狐公司,曾任搜狐公司副总裁、搜狐视频COO兼搜狐总编辑,2013年11月,从搜狐离职;2013年11月加盟爱奇艺,担任爱奇艺高级副总裁,负责“刘春工作室”,于2014年9月正式离职。
随后2015年2月,中南文化发布公告正式聘请刘春担任公司首席文化官,负责中南文化影视业务,与中南文化先后完成了大唐辉煌传媒、上海千易志诚、北京新华先锋、深圳市值尚互动科技、上海极光网络科技等公司配合发展。

可以不夸张地说,刘春是中南文化影视业务的核心操盘手,如今这些公司对赌期还未结束,刘春就匆匆离职,留下中南文化一堆烂摊子:半年报业绩腰斩、股价跌无可跌、大股东违规占用十多亿资金……
中南影业成立两年业绩惨淡,2017年亏损1670.12万元
因为刘春是知名媒体人,所以他也成为中南文化转型的一面旗帜性人物,受到外界关注。
根据资料,中南文化原名中南重工股份有限公司,是国内第一家工业金属管件上市公司,2010年7月于深圳证劵交易所挂牌上市,主要从事各类材质的管件、法兰、管系加工以及压力容器的制造,产品涉及石油、化工、建筑、燃气等多个行业,产品广销国内外,遍及欧美、中东十多个国家与地区。
2014年底中南文化启动转型,先后于2014年斥资10亿收购电视剧公司大唐辉煌、2015年4月斥资2.6亿元收购艺人经纪公司千易志诚、2016年斥资8.7亿收购游戏公司值尚互动、2016年斥资4.5亿元收购文学IP公司新华先锋……逐渐搭建起了一个从上游IP到下游内容制作的产业链公司。
刘春是在2015年2月份被正式任职的,主要负责中南影业的相关工作,并作为牵头人协调上市产业链上的公司业务,其本人在中南影业持股比例为8%,按照他对外接受采访时候的表述,可以说未来形势一片大好,为什么在关键的时候离职呢?
这事儿我们不妨从另外一个角度来思考,中南影业这两年到底做得怎么样了?
2016年5月份曾经召开过一次盛大的片单发布会,一口气公布了7部电影,其中包括刘烨、王珞丹主演的《我的战争》、曹保平《追凶者也》《白麻雀》和《秦末无刀》三部影片、尹力《白橘子》、新版《跟踪追击》和天下霸唱的《摸金符》。

如今2年多的时间过去,这份片单上仅有《我的战争》《追凶者也》成功上映,前者票房3628.8万元、后者票房1.35亿元,在商业上都不是成功的作品,尤其是《我的战争》号称1亿投资,3628.8万元票房可以说是巨亏。
影片要么亏损要么迟迟没有上映,导致中南影业的业绩也不甚理想。中南文化年报显示,中南影业2017年收入551.75万元,净利润为亏损1670.12万元,资产负债率高达128.42%。
如果要用比较负面的词语来形容中南影业的话,就是资不抵债、连连亏损、收入微薄……这是刘春操盘3年的结果,所以他的离职也就不难理解。
中南文化多处爆雷,面临退市危机
中南影业相对来说有一些糟糕的成绩或许是刘春离职的原因之一,更大的背景是整个中南文化已经出现大的危机,情况相当不乐观。
与刘春前后脚离职的还有公司副总经理、董事会秘书陈光,他的离职被外界解读为掐着点精准离职,很有可能因为信息披露违规遭到证监会的追责。
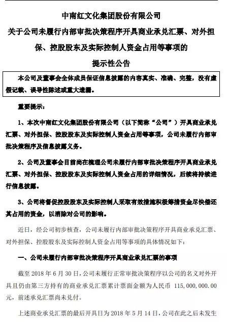
在其离职2个礼拜后,中南文化发布公告称截止到今年6月30日,公司未履行正常审批决策程序对外开具商业承兑汇票1.15亿元、对外担保9.81亿元、公司实际控制人占用资金3.16亿元。

这意味着总额高达14.12亿元的资金是没有经过上市公司正常程序的,属于违规行为,证监会已经在昨天连续下发两个关注函关注此事,最坏的结果是中南文化被ST带帽,面临退市风险,而董秘陈光也会因任内信息披露不规范而被追责。
这还不是最糟糕的,更糟的是前几年陆续收购的公司开始慢慢爆雷了。
根据其2017年年报显示,为了转型不停收购的中南文化,商誉已经累计高达23.87亿元,占归母净资产比例54.43%,是2017年净利润2.92亿元的8倍,一旦发生商誉减值后果不堪设想。
并且早几年收购的企业由于业绩对赌陆续到期,开始出现创始人跑路的现象,比如,王辉系大唐辉煌传媒有限公司董事长王辉在2017年悄悄减持了1056万股,所持股份由7.5%减少至6.06%。
减持一定是有原因的,今年上半年中南文化业绩就出现腰斩的情况,根据刚刚公布的半年报显示,今年上半年实现利润4569万元,相比于去年同期的1.33亿元,下降幅度在65.52%。

对于业绩的大幅度下滑,中南文化解释说一是因为受审批进度影响,公司新游戏上线滞后,导致游戏业务收入利润未达预期;二是影视项目《别了,拉斯维加斯》已取得发行许可证,但未按预期实现发行并确认收入;版权项目未能按期完成销售并确认收入;三是对外投资项目未能在报告期内如期实现投资收益。
对于这三个原因可能有部分是真的,但是第二条绝对不是,文娱商业观察登陆广电总局的官网上查询,发现《别了,拉斯维加斯》的确已经备案,但是未取得发行许可证,与中南文化的公告表述存在出入。
这样一个问题频频的公司,刘春提前跑路是明智的,等所有的雷都爆了,那时候可真是一地鸡毛了。


评论