一、各地调控继续深化
8月以来,热点地区调控政策延续精准、灵活的特点,重点保障合理居住需求,继续抑制投机炒房;部分二线、三四线城市调控政策补位、升级,限购限售等政策仍在扩围。

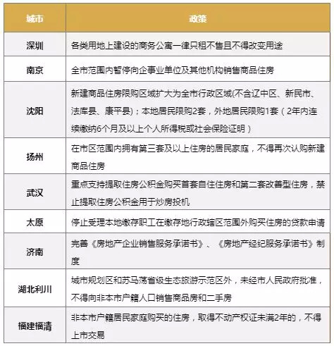
▲ 图1 8月份出台抑制投机炒房政策的城市,数据来源:中估数库
监管方面,多数省市先后开展治理房地产市场乱象专项行动,整治的范围基本都集中在投机炒房行为、房地产“黑中介”违法违规行为、房地产开发企业违法违规行为、虚假房地产广告等四大主要方面。
点评:从政策出台的频率来看,8月各地调控政策保持从严态势,其中加强市场监管类政策占主流。多数省市开展治理房地产市场乱象专项行动,主要是基于6月份住房城乡建设部等七部委联合开展为期半年的治理房地产市场乱象专项行动。
二、供需两侧调控持续发力
根据住建部的政策思路:加快制定实施住房发展规划,抓紧调整住房和用地供应结构,大力发展住房租赁市场。房地产需求市场也将完善和落实差别化住房信贷、税收政策,支持合理住房消费,坚决遏制投机炒房,加强舆论引导和预期管理。

▲ 图2 住建部供给侧调控的政策思路,数据来源:中估数库
点评:随着住建部强化问责,热点城市将继续通过出台公积金保障等相关措施保障居民合理购房需求。同时,作为遏制投机炒房最有效的手段限购(个人、企业)、限售、提高社保年限要求、严查假离婚等方面的政策仍会持续发力。
三、继续推进住房租赁市场建设
房源供应方面,目前土地端、融资端、建设端等各项条件已经具备,未来集体土地租赁房建设将加快推进;人才和租赁住房比重逐渐加大,租赁型住房比重增加是未来一二线城市的基本趋势;融资渠道方面,从趋势上看,北京、上海、雄安新区以及人口净流入的大中试点城市未来仍将具有融资上的政策利好。

▲ 图3 8月份租赁市场建设动态(部分城市),数据来源:中估数库
8月北京市住建委联合北京银监局、北京市金融局、北京市税务局等部门集中约谈主要住房租赁企业负责人,明确提出规范住房租赁企业行为的“三不得”“三严查”。对住房租赁企业从各方面提出规定,不得恶意抢占房源、哄抬租金等行为,有助于规范住房租赁市场,建立透明公正的住房租赁市场秩序,对全国也将直接形成示范效应。

▲ 图4 8月份租赁市场建设动态(部分城市),数据来源:中估数库
点评:伴随房地产供需两侧调控政策的继续深化,对住房租赁市场的规范将进一步加强。在住房租赁市场,无论是租金的管控还是住房租赁融资的监管都会进一步进行严控,与此同时,住房租赁机构的监管加强,进一步推动“租购并举”制度的落实和细化,补齐租赁市场,立法领域短板的相关政策也将逐步出台和完善。
注:本文由中估联数据-中国房地产估价数据中心木子蓉原创,如需转载请联系房地产数据中心,转载文章需在文章前写明作者、公司及转载来源,违者必究。


评论