
作者 | 贝恩公司:丁杰,赵立强,邹娟
编辑 |Yibin.P
自21世纪初电商兴起以来,中国整体零售行业发生了巨大变化。在数字化变革的驱动下,零售行业全面重构和升级,各种零售新业态飞速发展,作为零售重要环节之一的供应链遭受到了全方位的冲击。面对新业态下快速变化的客户需求,传统供应链体系正面临着前所未有的挑战。
为帮助供应链参与者更好地了解当下行业所面临的挑战和机遇,贝恩公司与G7汇通天下合作,对超过50家业内领先的供应链企业展开调研,包括品牌商、物流平台、物流商、零售商、2C及2B电商平台。
我们的研究发现,在面对零售新变革时,传统供应链各个物流环节均存在诸多挑战:
需求预测难度高:订单碎片化,SKU数显著增加;约七成供应链参与者存在“预测难”问题;
线上线下分立:传统经销体系和线上分立的物流体系导致计划难度增加,成本大幅上升;
仓储管理复杂化:电商仓、前置仓等新模式应运而生,备货及管理复杂性显著提升;
运输规划复杂化:高频小规模订单及仓储前置大幅增加了运输规划的复杂程度;
最后一公里配送成本高:最后一公里配送的成本高达8~15元/单,绝大多数企业无法盈利;
B2B电商平台物流成本高:物流成本比传统经销商高出~10%左右,制约了模式的推广。
而随着大数据、智能化软件及物联网硬件的迅速成熟,应对零售新变革挑战的过程也将给供应链的各个环节带来巨大的变革机会。基于本次研究,我们发现以下方面都存在显著的创新机遇:
-
基于大数据提升预测能力;
-
线上线下一体化的物流体系整合;
-
大数据驱动优化仓储供应链布局;
-
智能调度体系及自动驾驶技术优化运输城配效率;
-
智能调度、众包模式及前置自提综合解决最后一公里配送成本;
-
提升区域浓度、共享仓配服务共同降低2B电商平台成本。
零售新变革下供应链面临的挑战
零售新变革重构了人、货、场三大要素
自21世纪初电商兴起以来,中国整个零售的业态已经发生了巨变;如“新零售”所定义的人、货、场三大组成要素正在进行全面的重构和升级,这也催生了对供应链体系的全新要求。

传统供应链在变革下面临多方面挑战
零售新变革对供应链的冲击与挑战是全方位的,将会拉动供应链的各个环节进行根本性的变化。从我们的研究看来,传统的供应链各环节在面对零售新变革的时候都存在明显的痛点。

基于研究中受访企业的反馈,以上列出的问题具备相当的普遍性。尤其是在需求预测及配送成本方面,将近七成供应链参与者均感到转型压力非常大。

需求预测及敏捷响应
我们的研究显示,消费者需求分散导致的订单碎片化、产品定制化给生产端带来了大量压力。过去消费者需求相对单一,因而规模化、批量生产的方式在传统品牌商中占据主要地位,随着消费者逐渐“部落化”,新品的生命周期急剧缩短,导致预测、库存控制和生产弹性都面临巨大挑战。
以某消费品企业为例,由于用户需求的多元化,其SKU个数在1年内上升超过25%。面对飞速增长的生产复杂性,公司目前完全基于人工分析和内部数据的预测方式难以对销售端做出准确估计。
短时间内公司将预测分散至经销商,总部“以订单生产”的方式减低预测不准确的危害,但是这种变相的风险传递易造成经销商端库存爆仓或缺货,尤其是在大型促销窗口,极易导致终端销售的潜力无法实现。
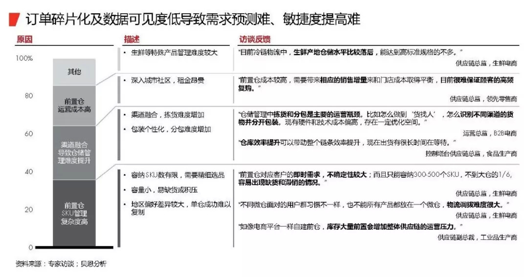
企业内外部数据可见度的制约是导致需求预测难和供应链敏捷度差的关键因素。很多传统行业零售商过去采用层层分销的方式,除了部分大型经销商外,并不具备到次级经销商及门店的数据可见度。其次,许多企业内部不同渠道、不同区域间的数据也尚未打通,无法做到全局协同。线上线下分开的物流体系带来了诸多的额外成本,日益成为品牌商的挑战。此外,大量企业在预测系统的升级以及相应分析团队的能力建设方面也具有较大的提升空间。其目前的预测及备货方法多参照历史同期表现,缺乏对外部信息的合理整合,并且分析绝大多数由人工完成,面对大幅增加的SKU数和订单频次,往往面临“分析师人手不足、分析深度不够”的尴尬局面。

线上线下物流体系分立
很多传统行业零售商过去采用层层分销的方式,除了部分大型经销商外,并不具备到次级经销商及门店的数据可见度。此外,许多企业内部不同渠道、不同区域间的数据也尚未打通,无法做到全局协同。线上线下分开的物流体系带了诸多的额外成本,日益成为品牌商的挑战。

仓储管理
随着消费者对“时效”要求的逐步提升,供应链长度也随之不断缩短,使仓库布局越来越贴近终端,由此涌现了前置仓、门店仓等大量新模式。但此类前置仓储点有限的容量却增加了运营难度和成本,渠道融合和订单碎片化也对传统仓储的管理提出了挑战。
以某领先生鲜电商为例,其前置仓内放置的SKU数不能多于500,仅占整体SKU的1/6,且多为周转天数较低的高频商品,需要每日补货才能保持新鲜。
同时,不同地区间消费者偏好差异较大,显著提升了备货难度。在单量密集度不够的情况下,高达数万元的建仓成本及月度投入给资金端带来较大压力。

干线及城际配送
生产端的碎片化及仓储前置点的迅速扩张都增加了干线及城配物流中的复杂性。一方面,面向终端的配送和覆盖时效持续提升,终端覆盖由原先的城市级深入到区县、乡镇,同时当日达、次日达在业务中的比例显著提升。为了配合时效提升,各商家纷纷调整仓库布局,更多接近终端消费地,以提升服务体验,大量新增的仓储点导致现有干线及城配的路径与车次规划难以循序跟进。

“最后一公里”配送
随着零售升级,消费场景将变得无处不在,对时效、便捷的重视使得消费者愈加追求极致配送的体验。
但是碎片化的需求和极高的时效要求导致终端配送成为了物流中难度最大、成本最高的领域之一。
自2016年起,即时配送领域的竞争愈发激烈。除了美团及饿了么等外卖企业,盒马鲜生、超级物种、沃尔玛、天猫商城等新零售品牌也纷纷启动即时配送服务。
虽然参与者众多,即时配送的每单成本仍然高居不下,每单配送费往往在10元-15元/单。除去地段最好、单量最大、客单价最高的少数头部门店,绝大多数参与者尚未实现盈利。
以某领先O2O企业为例,虽然其配送业务发展极快,年增速高达300%,但在目前50元左右的客单价下,基本处于“送一单,亏一单”的情况。

此外,消费者“随时随地”的要求使得各类参与者纷纷升级服务水平,通过提出“分钟级配送”、“全时段供应”等概念以占领更多的消费场景、获取流量。
各大新物种纷纷提出“3公里生活圈”概念,并力争在该区域内将现有1小时的送货时间提升至30分钟。然而配送窗口的缩短会导致路径更加碎片化,为了满足准时率,牺牲有限时间内的集单量。
此外盒马鲜生、饿了么、超级物种等尝试开展24小时配送服务,面向午夜、清晨等订单小高峰。但夜间时段的订单密度仅为日间的1/6,配送员也往往需要更高的提成和底薪,夜间配送的人力成本将大幅度增加。
可以预见,这些即时配送服务提升计划将进一步加重企业的物流成本亏损压力。

B2B电商通路
互联网的高度渗透使B2B电商平台成为新型零售趋势下不容忽视的业态。以零售通、新通路、中商惠民为代表的大型eRTM平台相比过去层层分销的网络能够更快、更有效地触及杂货店、夫妻店等渠道。
但现有电商平台相较经销商城配成本普遍更加高昂,成为其颠覆传统分销渠道的一个重要阻碍。以某领先电商平台为例,虽然由于分销层级的减少,大幅度增加了终端夫妻店、杂货店铺的毛利,但是受限于单量较小、议价能力不足等因素,其全渠道物流仓储成本仍然比传统分销商高出10%左右。
同时,由于其直接从一级经销商进货,无法享受来自品牌方的返点,即使能利用VAS优势(如数据分析)额外享受2%利润,但整体仍处于亏损状态。
而经销商往往能够享受到品牌方的返点作为经销商销售激励或报销等。因此,诸多电商B2B平台因其高成本,无返点导致利润亏损,这也需要依赖不断的资金投入。

数字化供应链的创新解决方案
零售新业态模式下,传统供应链在数据库建设、产销规划及运营效能提升方面均存在一定机会领域,亟待进行全面的数字化转型升级。基于报告的关键结论,我们对供应链参与者提出以下四类可能的解决方案:

提升基于数据的预测能力
典型的预测分析分为原始数据积累、数据质量提升(增强分析)、和智能决策三个阶段。首先,企业应当贴合自身运营状况在关键环节增加监控,提高数据的掌握程度;同时通过内外部分享协同,实现关键系统的打通整合。
拥有足够数据体量后,企业需要排除数据缺失并建立统一标准,以提升数据质量,提高数据利用率。最后的决策阶段则需要积极引入大数据、人工智能等新技术,采取最优算法最大化预测效果。
以某领先跨国化妆品公司为例,该客户原先采用人工为主、系统为辅的预测方式,预测偏差高达约30%并且严重依赖分析员的经验判断。在贝恩的帮助下,其利用大数据建立新的智能销售预测系统,使预测偏差降低9%并大幅度降低工作难度。

针对需求预测难,行业内先进的企业也在综合采取数据系统建设、预测算法优化、分析能力提升及定制化生产等方式解决。
在数据系统建设方面,企业通过数据标准化和系统整合对接,保障企业内部数据流通并提升不同企业实体间的数据协同度。
另一方面也在终端通过先进设备加强数据沉淀,更多地了解消费者的购买行为及购买偏好。以全家便利店为例,其通过会员卡、POS数据结合人脸识别账户绑定等技术成功获取深度消费者洞察,并以此为基础,助力门店选址及店内选品,大幅度提升预测准确度并降低店内商品报废率。
除提升数据完整行性、打通端到端数据外,引入大数据、机器学习等先进的预测方式也可大幅度提升预测的准确度。
以国外领先的数据预测独角兽机构Prevedere为例,其综合内部销售、库存信息与外部气候、经济指数、价格指数等信息,运用大数据及云平台挖掘相关性,协助数家领先零售及消费品企业大幅度提升预测准确性。
此外,企业还需要持续培养专业化供应链分析预测团队,并通过持续学习构建系统的预测方法论,从根本的能力建设上进行提升。
线上线下仓配一体化服务
随着大量消费品企业线上销售比例的迅速提高,部分线下零售通路与B2C物流解决方案有显著的协同作用,尤其是在品牌企业拥有或掌控较大比例的线下通路的库存及物流的时候更加明显。以鞋服类企业为案例:


基于线上线下共同管理的巨大效益潜力,领先的电商物流企业如菜鸟、京东以及众多品牌企业如耐克、GAP、杜蕾斯等都在积极尝试。
初步的实践发现,对于线上销售额占总销售达到15%或以上的企业,整合线上线下的物流可以达到3%-5%的物流成本节约。
当然,在当前的实践中要完全实现线上线下统一管理的优势,还有许多具体的难题需要克服。例如:线上仓和线下仓操作模式差异的协调问题;实体库存与线上订单的操作协同机制;线上物流管理和线下物流管理的成本差异处理等。这些问题与挑战都有待于在进一步的实践中利用新的商业模式及技术加以攻克。
在数据驱动下优化供应链网络布局
仓库建设及配送路线选择在前期的“跑马圈地”之后逐渐步入稳健期,因此整体网络的资源分配存在较大提升空间。
物流网络的优化需要立足于公司战略,结合产品组合、市场需求、库存控制、仓库容积、运输成本、人工成本、采购成本等输入,同时在结果上兼顾物流效能、成本控制、反应速度、营运资金管理等。
以某知名饮品公司为例,其产品结构较为复杂并拥有全球化供应链网络,快速变迁的消费偏好给其现有的物流系统带来了巨大挑战。
贝恩通过系统诊断发掘现有网络中的优化潜力,并对各类潜在解决方案进行系统化模拟,从中选择最优方案,成功使该客户的物流成本降低~5-10%并大幅提升了反应速度。


同时,在跨仓管理及店仓合一体方面,国内以便利蜂为代表的新型创业公司通过与WMS、ERP系统联通的互联网平台打通总仓、前置仓、门店及货柜,实现高度精准的库存实时监测,并开发面向供应商的自动订货补货系统大幅度减少人力依赖。此外结合终端数据反馈,通过支付端口及用户会员购买数据勾画精确用户画像,指导不同地区的前置仓选品,在前置仓SKU数目仅为门店1/10的情况下仍然保障低至10%的缺货率。
智能调度体系及自动驾驶技术优化运输城配效率
随着物流运输的复杂度大大提升,传统简单的手工或者手工加简单调度体系的方式已经难以满足物流的需求。
应用大数据驱动的智能调度及规划系统来优化车辆运行时刻、路线及配载的规划是提升运输尤其是城配运输的必由之路且效益巨大。
以UPS智能路径调度及规划系统Orion为例,它通过联网配货机动车的远程信息服务系统,实时分析车辆、包裹信息、用户喜好和送货路线数据,实时计算最优路线,并全程通过GPS跟踪信息。Orion实时路径优化让UPS每车每日平均减少1~2公里路程,车燃油成本节省5000万美金,并增加35万包裹配送。
发展中国家的实际交通运行情况与发达国家有较大差异,为提出针对性的解决方案,贝恩在同本地的数字化领先企业共同合作以解决规划调度的问题。
例如贝恩已经同印度的Locus物流管理与规划软件设计公司合作,帮助亚太地区领先的物流客户进一步提升配送路径优化管理的水平,效益提升非常可观。
而随着人工智能及自动驾驶技术的迅速发展,车辆自动驾驶技术将对运输体系带来颠覆性的影响。以最后一公里为例,相比传统配送,自动驾驶将提升2倍效率。就短途而言,自动驾驶将提升50%以上的效率并且能够全天运营。


尽管当前自动驾驶技术的演进仍处在实验阶段,贝恩预测,2020年左右将会出现众多的商用路试方案,2025年前后自动驾驶将有很大机会在物流、无人出租车等行业率先出现大规模的商业应用,这将对当前的物流运输领域带来颠覆性的模式及费用变化。

智能调度、众包模式及前置自提综合解决最后一公里配送成本
面对高昂的配送成本,现有业内主要的尝试方向包括调度优化、终端自提点设置、运力众包及快递站前置等。
随着供应链数据化程度的提升和新型技术的规模化应用,最后一公里存在巨大的运营提升空间。相比抢单模式和人工调度,系统能够有效地对派单和路径进行优化。
如美团通过大数据及动态算法与智能硬件在最适当的时间和地点自动向配送员推送订单并实时导航,进行路况播报并提供安全驾驶提醒,实现高达20%的降本。
盒马鲜生则通过集单率优化模拟筛选出最适合派送的单量。自提柜等终端自提设备则通过对终端配送点的汇集,大幅度缩短配送员的等待时间及末端配送距离。
以丰巢和速递易为例,使用自提快递柜后平均派送时长节降最高可达5分钟以上,人力成本平均节省高达0.5元/单。

在技术优化和新型硬件投入之外,商业模式革新也是重要的降本方向。需求的急速上升超过了平台自营运力和第三方自有运力的扩张速度,人工投入及设备投入较低的众包模式应运而生。
如达达、点我达等平台通过汇集整合社会闲散运力,显著降低配送的人工成本。该类平台不自建团队,因而社保、底薪等固定人工成本显著减少,同时配送员自备车辆、服装等,无需设备与能源成本。目前盒马、饿了么、美团等绝大多数配送平台采用众包与自营或三方加盟商结合的方式。
人工成本及设备投入较低的众包模式,虽然在时效性及服务质量方面相较自营及专业第三方运力有所差距,但20%以上的成本节约机会已经使其成为不可忽视的力量,而充分实现众包模式的潜力需要在调度系统及制度/奖励等环节加大投入并进行细致的设计。
除运力众包外,京东、菜鸟等自建或加盟的前置化自提点和快递站也有助于仓储下沉。此类自提点往往设置在社区中央,通过让消费者迈出家门的方式,将仓储进一步下沉至社区层面,实现物流配送的标准化和集中化,从而显著减轻配送员的工作难度并提高其日单效率。
提升区域浓度、共享仓配服务共同降低2B电商平台成本
物流成本是新零售模式中最关键的成本之一,突破物流成本的瓶颈也是新零售商业模式取得突破的关键。电商平台在数据化方面具有优势,但是在运力成本控制方面仍具有提升空间。
平台可以与组织化的高效物流商合作,统一外包并调配运力以降低闲置运力比例;另外也可以考虑自建车队以规避第三方的溢价并利用自身的数据优势建设甩挂路线,提高车辆的使用效率。

当前个别区域性的B2B电商平台,能够在物流成本上超出同行,接近传统经销体系物流成本水平,其关键是进行多客户多货源共享物流,提升规模效应拉低成本。因此,能够达成最佳实践的关键点是:
通过与组织化的高效物流商合作,将物流配送服务外包并实现统一调配,降低车辆闲置和空驶比例
采取自建物流车队方式向零售终端提供配送服务,规避第三方物流商旨在盈利而收取的溢价
借助配送回程的多余运力,利用甩挂方式降低车辆空驶比例,提升自有车辆整体使用效率
统仓集配接受程度有限,集配对品类管理和配货准确性要求高,统仓对管理和调度能力要求高
提升运力效率、降低成本的关键是提升区域订单浓度。在提升2B的电商物流管理领域,优先考虑区域浓度,应尽量借助自身抽点较低的优势扩大流量,通过增加区域小店的覆盖范围提升单位面积内的订单浓度,达到规模效应。
通过这些举措在一些区域B2B平台的实践,在领先的企业已经可以使物流成本从当前的占商品销售额的4%降低到2.5%左右,即接近或仅略高于传统经销商体系的成本水平。
而随着B2B平台创新实践规模的扩大,我们预计其物流成本有望继续降低到销售额1.5%-2%的水平,达到这个水平的物流成本即可以为扭转B2B电商平台的业务模式的亏损现状奠定坚实基础。

行业建言
通过本次研究,我们可以看出,零售新变革给传统供应链带来的挑战是全新的,冲击也是全方位的。
但智能技术、智能物联网与硬件、大数据等先进技术与众多创新的商业模式的结合,使我们可以从前所未有的角度来创造数字化时代的新型供应链转变。
基于报告的关键结论,我们对构建数字化供应链以服务零售新变革的方向作出以下六项建议:
-
基于大数据的预测能力提升:提高数据收集能力和数据质量,结合算法优化手段提升需求预测准确度
-
线上线下一体化的物流体系整合:整合两套分立的体系,提升库存、仓储及运输的综合利用效率及响应速度
-
大数据驱动优化仓储供应链布局:在数据驱动下优化仓储点及物流路线布局提升效率
-
智能调度体系及自动驾驶技术优化运输城配效率:基于数据的自动调度、规划及配载系统来提升复杂运输体系的效率,中远期积极利用自动驾驶等新一代技术的创新机遇
-
智能调度、众包模式及前置自提综合解决最后一公里配送成本:最后一公里配送在强调客户高时效体验的同时,需要结合智能调度技术及创新的物流模式来降本增效
-
提升区域浓度、共享仓配服务共同降低2B电商平台成本:提升区域浓度,同时打造共享不同品牌、不同客户之间的仓配服务,是降低平台配送成本的有效途径
我们相信,在结合零售变革的创新需求与大数据能力、智能技术与硬件的飞速发展过程中,供应链领域将会迅速涌现出大量的创新模式,供应链体系将在数字化时代,从被动应对零售变革的滞后因素,转化成引领零售新趋势的新一代变革力量。


评论