撰文|张银银
编辑|欣欣然
“改革开放40年百名杰出民营企业家名单”刷屏。
值此特殊年份,特殊时候,由中央统战部、全国工商联共同推荐宣传的“改革开放40年百名杰出民营企业家”名单,意义非凡。
很大程度上说,这份名单,比每年的民企500强、各类富豪榜,更加具有经济和社会意义。或许,还具有非凡的历史深意。
看完这份名单,杠杆游戏颇有感触。优秀的企业家成千上万,没有进入“百名杰出民营企业家”不代表不优秀。但一些大众熟知却没有进入的企业家,则让人感到遗憾。
背后的原因就更是大家的谈资。
另外,这些企业家分别属于哪个省(自治区、直辖市),也很有意思。
1、那些没上“改革开放40年百名杰出民营企业家”名单的人
是的,刘强东没有入选。除了他,大家熟悉的杨国强、王健林、丁磊、孙宏斌等都不在上面。
“改革开放40年百名杰出民营企业家”的推选活动,其实已经开始好几个月。主要标准就是,方方面面都要优秀。
比如说:遵守国家法律法规,爱国敬业、守法经营、创业创新、回报社会,自觉践行亲清新型政商关系,具有良好的道德品行和社会形象。
这或许很好解释京东刘强东落选。当然,事情毕竟真相还不最终确定,也还不能完全这么说。可无论如何,其个人形象已经受到负面影响。
而杨国强的碧桂园,这一年也发生过很多波折,大家都懂。
王健林,曾经的中国首富,他的万达一年之内变卖大量资产。活着比什么都重要!这可能也并不难理解。
佛系丁磊很多人说意外没上,杠杆游戏觉得,是不是和以前网易游戏与相关部门有过一些交涉有关。
其实,上述企业家不管多么优秀,或者因为多么遗憾的原因落选,这份名单这个时候可以出来,本身就是意义。
是鼓励,更是定心丸。这不需要太多解释,落选的只是少数,只是小插曲。
另外,我注意到,这份杰出民营企业家名单,已故的企业家也有上榜,如浙江万向集团原董事局主席鲁冠球。
还有改革开放的标志性人物,傻子瓜子创始人年广久。改革开放、市场经济的大道浩浩荡荡,势不可挡。追寻历史,不忘来时的路。
2、“改革开放40年百名杰出民营企业家”地域解读:和民企500强很像
为了弄清楚“改革开放40年百名杰出民营企业家”分别出自哪些地方,杠杆游戏专门去做了统计。
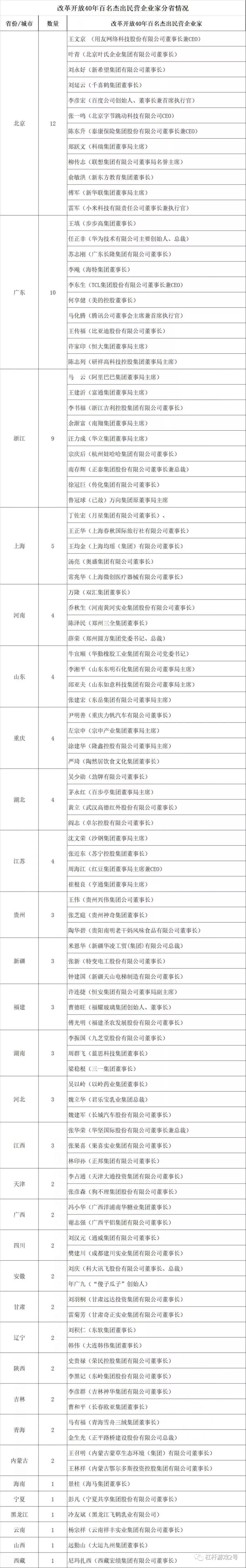
因为时间紧张,没有详细到具体城市,还请各位杆友包涵。如下图:

图1.改革开放40年百名杰出民营企业家分省情况 制图|杠杆游戏·欣欣然/张银银
通过上图1,各位杆友应该可以发现,这个顺序和大家对各地的经济发达程度认识,基本一致。
也和各地民企500强的数量排序类似。
比如也是全国工商联发布的民企500强榜单(2018),从地区分布看,不需要说,一定是东部厉害,达到396家,同比增加4家,占比高达79.2%。
中部52家,同比减少5家,占比10.4%。
西部43家,同比增加1家,占比8.6%。
东北9家,和去年持平,占比1.8%。
具体到省,浙江、江苏、山东、广东,前4。然后福建、上海也都不错。中部则是河南、湖北称霸,西部重庆最多,东北辽宁第一。
而“改革开放40年百名杰出民营企业家”地域分布,东部也是整体最强,中西部明显不如。
北京、广东、浙江、上海排名最前列;中部的河南、湖北表现抢眼;西部重庆最多;东北辽宁、吉林差不多。
3、企业大了为什么要搬家?
另外,杠杆游戏注意到,一些公司如今的总部和起家的地方不一致,或双总部。
比如总部在上海的月星集团有限公司,其实起家是在江苏常州。所以,这家企业,也不仅仅是上海的,也属于江苏。
这样的案例其实很多,一些企业做大之后总部搬迁上海。我以前工作过的温州,美邦等企业也去了上海。我的浙江朋友说,上海,也包括杭州,对一些企业很有总部价值。
这其实也说明上海在我国商业、金融上的地位和价值。
还有北京,对很多企业很有总部价值,新希望集团大家都认为是一家四川企业,但官网上第一总部也在北京,同时保留有四川总部。
还如恒大,此前关于到底总部是哪里,也有过一些有趣的事情。
除了大公司的总部之外,区域总部,这一年来,各地也纷纷发起争夺。
每个地方都希望成为大公司总部所在地,但归根结底,主要得靠自己有。只有北京、上海等地方,有魅力真的可以让一个企业把总部搬去。
所以,正如之前我分析民企500强时的感叹,很大程度上说,搞强省会往往是招商引资和吸纳省内资源,主要以外地民企、外资和省内国有资源为主,对于本地、本省本土民企的培育壮大,一定程度上造成了掣肘。
当然,相对落后,这也没办法,不全国到处招商引资、不做大省城,又怎么办?要生长出经济发展的本地内生动力,不是一朝一夕。
内陆地区对外的招商引资优惠,希望也能更多惠及本地企业。只有这样,自己才能变强。实际上,也就是要一个公平的市场环境,这才是最好的招商引资政策。
有了好的营商环境,只要努力,一定可以诞生更多优秀民企。
最后发一句感慨,改革开放40年来,诞生了数不清的民营企业家大佬。有英雄有枭雄,有的基业长青,也有的一闪而过,甚至违法而失去自由,逃亡国外。泥沙俱下,各有结局。
祝大家都好吧,尽量不要违法是底线。
欣欣然对本文亦有贡献


评论