网易薄荷直播宣布关停

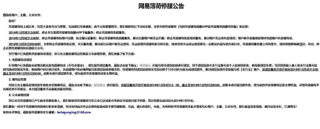
12月3日,网易薄荷直播官网发布公告,宣布网易薄荷将在12月全面关停网易薄荷的运营。公告称,自2018年12月3日12:00起,停止官方渠道网易薄荷直播APP下载服务;停止网易薄荷充值服务。2018年12月6日12:00起,停止网易薄荷直播、短视频服务。2018年12月31日00:00起,全面停止网易薄荷的运营,关闭服务器。

此外,网易薄荷直播将于12月4日12:00起至12月31日00:00开放退款服务,退回用户购买的薄荷币,结算非工会主播及短视频创作者的薄荷豆,对公会在网易薄荷已产生但未结算的收入,将依照网易薄荷与各公会已达成的合作协议分别进行线下结算,预计结算完成时间为2019年1月中旬。

公告截图

网易薄荷直播于2017年5月25日上线,是网易自主研发的一款以娱乐、社交为定位的手机直播平台。

未经正式授权严禁转载本文,侵权必究。

网易

3.7k
  • 网易:《射雕》游戏将于11月24日15时终止运营
  • 网易回应前COO再创业:该人员已于2011年离职,其后一切经历均与公司无关

评论

暂无评论哦,快来评价一下吧!