文 |
中国证监会上海监管局官网显示,芯片公司澜起科技已接受中信证券上市辅导。
澜起科技本次接受上市辅导的公司实体为“澜起科技股份有限公司”,上市辅导协议的签署日期为本月10日,辅导备案日期则为本月14日。
值得注意的是,澜起科技是国内较为知名的芯片公司,坊间视为国内芯片行业的“独角兽”之一。
澜起科技上市提上日程 目前正接受上市辅导
▲▲▲

中国证监会上海监管局官网21日更新的一则辅导备案情况报告显示,芯片企业澜起科技已接受中信证券上市辅导。

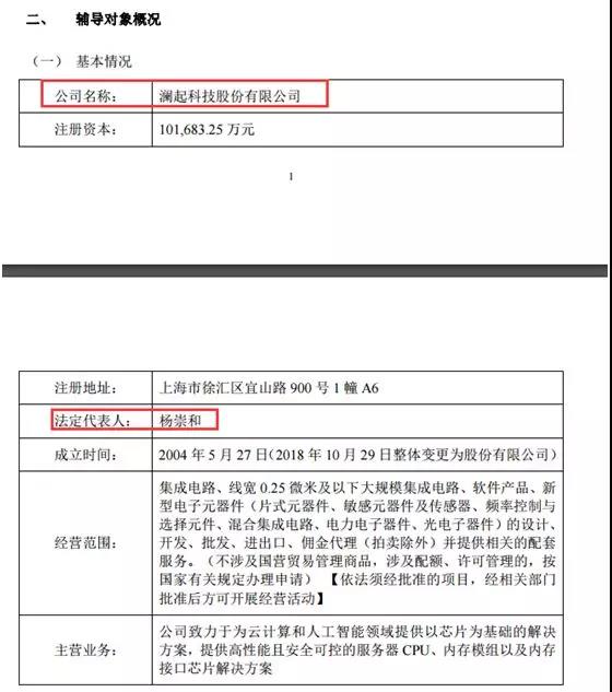
公示资料显示,澜起科技股份有限公司成立于2004 年 5 月 27 日,2018 年 10 月 29 日整体变更为股份有限公司,公司主营业务为为云计算和人工智能领域提供以芯片为基础的解决方案,提供高性能且安全可控的服务器 CPU、内存模组以及内存接口芯片解决方案。
澜起科技是国内较为知名的芯片公司。值得注意的是,在本月3日上海市委书记李强实地调研部分科技创新型企业,并主持召开座谈会。在这次座谈会上,澜起科技(上海)有限公司杨崇和现身,杨崇和正是该公司的法定代表人。

公示资料显示,澜起科技本次接受上市辅导的公司实体为“澜起科技股份有限公司”,其法定代表人也为杨崇和。

本次对澜起科技上市辅导的总体目的在于协助、督促澜起科技建立健全法人治理结构、内部控制制度和各项具体管理制度,并使之能够得以有效运行。
澜起科技背后直接和间接股东众多 出现多家A股上市公司身影
▲▲▲
根据天眼查数据,澜起科技背后股东数量众多,其直接股东包括中国电子投资控股有限公司、WLT Partners,L.P.、珠海融英股权投资合伙企业(有限合伙)、上海临理投资合伙企业(有限合伙)、中信证券投资有限公司等多达数十个股东。

天眼查数据显示,作为澜起科技的第一大直接股东,中国电子投资控股有限公司背后的股东包括中国电子信息产业集团有限公司、北京建信瑞祥投资管理中心(有限合作)、国新科创股权投资基金(有限合伙)、北京亦庄国际投资发展有限公司、武汉伊莱克股权投资基金合伙企业(有限合伙)。建设银行(601939.SH)通过建信信托间接持有北京建信瑞祥投资管理中心(有限合作)部分股份。

另外,中原信托通过多层股权关系持有澜起科技部分股份,而中原信托背后的主要股东之中,包括A股上市公司中原高速(600020.SH)。这样来看,中原高速也间接持有澜起科技部分权益。

值得注意的是,或许是受到澜起科技接受上市辅导消息的影响,中原高速股价今日午后一度直线拉升,收盘时仍大幅上涨3.15%。

此外,上海华伊投资中心(有限合伙)也是澜起科技的直接股东,上海华伊投资中心(有限合伙)主要合伙人包括一村资产。而上市公司华西股份(000936.SZ)正是一村资产的主要股东。也就是说,华西股份也间接持有澜起科技的部分权益。华西股份今日午后股价也直线拉升,盘中一度涨停,收盘仍大幅上涨7.51%。

除此之外,记者发现,作为澜起科技直接股东的中信证券投资有限公司,实际上是上市公司中信证券(600030.SH)的控股子公司。而另一家上市券商国信证券(002736.SZ)也间接持有澜起科技少量权益。



评论