文 | AI报道
最近,又一家国内高校成立人工智能学院!
1月26日,华中科技大学人工智能与自动化学院、人工智能研究院正式成立。

华中科技大学
这是继中国人民大学、西安交通大学、西南大学及东南大学之后,2019年第5家国内高校成立的人工智能学院。
2017年5月,中国科学院大学成立人工智能技术学院,是我国人工智能技术领域首个全面开展教学和科研工作的新型学院。
之后,北京大学、上海交通大学、香港理工大学、天津大学、南京大学、中国科学院大学、西安电子科技大学、湖南工业大学、吉林大学等国内知名高校建立的人工智能学院如“雨后春笋”般涌现出来。

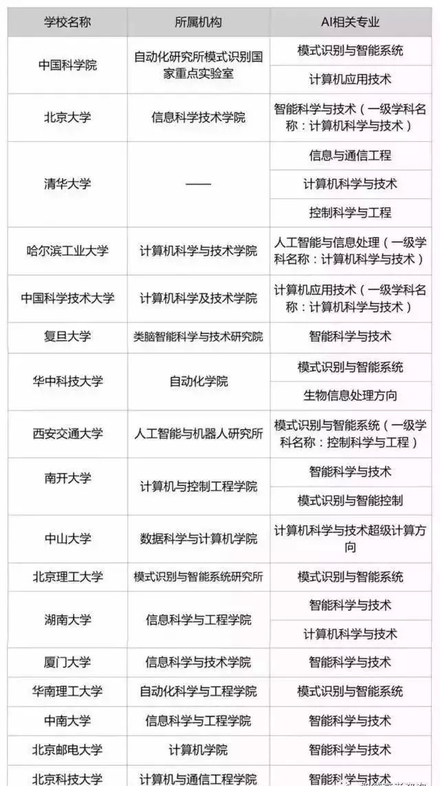
全国高校人工智能与大数据学院名单
从教育部公开的信息可知,截至2017年12月,全国共有71所高校围绕人工智能领域设置了86个二级学科或交叉学科。
另据新浪教育的不完全统计,截至2018年7月,我国进行人工智能相关研究、开设人工智能相关专业的院校共有89所。
进入2019年,这一势头丝毫未减, AI产业的火爆程度可见一斑。
顺应AI热潮,应对“人才荒”
据预测,到2020年,我国人工智能核心产业规模将超过1500亿元,带动相关产业规模超过1万亿元。
但是,从高盛发布的《全球人工智能产业分布》报告来看,2017年全球人工智能人才储备,中国只有5%左右,人才缺口超过500万人。
据LinkedIn的报告显示,截止2017年一季度全球人工智能领域专业技术人才数量超过190万,其中美国人工智能领域专业技术人才总数超过85万,高居榜首。而我国相关人才总数仅超5万人,排名全球第7位,差距明显。
报告指出,人工智能基础层人才的需求最为旺盛,尤其在算法、机器学习、智能芯片等方面,相对于技术层与应用层呈现出更显著的人才缺口。
由于,目前我国AI领域人才,主要来自清华大学、北京大学、中科院和浙江大学等少数几家高校,其中32%来自清华大学。
同时,随着BAT、华为等互联网及科技企业在AI领域的不断深入和探索,以及资本涌入和市场需求激增等因素的影响下,AI人才可谓炙手可热。
据第一财经报道,2018年AI硕士应届生的年薪是30万元左右,博士生年薪50万,今年硕士生没怎么变,但博士生好的已经拿到80万了。
2017年-2018年期间,国务院印发《新一代人工智能发展规划》、《人工智能+教育蓝皮书》,强调“把高端人才队伍建设作为人工智能发展的重中之重”,“完善人工智能领域学科布局”,“尽快在试点院校建立人工智能学院”等,并预测我国高校的人工智能学院将呈“井喷”式发展。
2018年4月,教育部印发了《高等学校人工智能创新行动计划》,这是教育领域落实国务院《新一代人工智能发展规划》的具体举措。其中指出,到 2020 年,建立 50 家人工智能学院、研究院或交叉研究中心,并引导高校通过增量支持和存量调整,加大人工智能领域人才培养力度。
与此同时,在大洋彼岸的美国,也发生了一件大事。

麻省理工学院(MIT)
2018年10月,麻省理工学院(MIT)宣布成立苏世民计算学院(MIT Schwarzman College of Computing),作为该校针对校内外计算和人工智能潮流做出的战略回应。据悉,该学院以计算学院为核心,MIT准备投入10亿美元,这已是美国学术机构在计算和人工智能领域的最大投资。
在政策导向、“人才荒”和行业竞争等多重并举的大趋势下,我国高校成立人工智能学院已是迫在眉睫之举。
学科交叉,AI专业设置各有侧重
AI可以说是一门高尖端学科,属于社会科学和自然科学的交叉,涉及了数学、心理学、神经生理学、信息论、计算机科学、哲学和认知科学、不定性论以及控制论。
研究范畴包括自然语言处理、机器学习、神经网络、模式识别、智能搜索等。应用领域包括机器翻译、语言和图像理解、自动程序设计、专家系统等。
由此,各高校设立的人工智能学院所设立的专业和课程也各有侧重和针对性。

相关专业课程安排
据人民网报道,刚刚成立的华中科技大学人工智能与自动化学院、人工智能研究院在科研方面主攻切换系统控制理论与应用、计算智能、系统稳定性等方向。
依托于华中科技大学原有自动化学院的优势,新学院的专业基本涵盖人工智能学院建设所需要的专业。同时,学院拥有可以支撑人工智能学院发展的优质平台及科研团队,在计算机视觉、混合智能、类脑智能、群体集群智能、自主智能、无人系统等方面成果,为全新的人工智能学院的发展奠定了坚实的基础。
清华大学人工智能研究院的学术委员会主任由图灵奖得主、中国科学院院士、清华大学交叉信息院院长姚期智担任。他的研究方向包括计算理论及其在密码学和量子计算中的应用,同时他也是研究量子计算与通讯的国际前驱,于1993年最先提出量子通信复杂性,基本上完成了量子计算机的理论基础。目前,“姚班”已成为国内AI领域人才的摇篮,输送了大量科研人员和技术专家。
上海交通大学人工智能研究院立足于数据、算法、芯片这三大要素,在人工智能基础理论与技术方面,研发新一代机器学习理论与开源软件,结合已有的研究优势及未来媒体网络协同创新中心、上海市可扩展计算与系统重点实验室等基地,引领智能时代事实上的“操作系统”,形成网络环境下超人感知认知能力。
中国科学院大学人工智能技术学院是由中国科学院自动化研究所承办,中国科学院计算技术研究所、沈阳自动化研究所、软件研究所、声学研究所、深圳先进技术研究院、数学与系统科学研究院、重庆绿色智能技术研究院参与共建,是我国在人工智能领域首个开展教学和科研工作的新型科教融合学院。
中山大学智能工程学院现有两个二级学科:模式识别与智能系统、检测技术与自动化装置;两个本科专业:自动化、智能科学与技术。重点发展领域为,智能信息处理领域(智能影像、虚拟现实、数据挖掘与分析、计算机视觉、机器学习等)、智能控制技术领域(运动控制、智能芯片、智能传感器、智能器械等方向)及智能系统工程领域(智能汽车、自动驾驶系统、车联网、无人机系统、无人船系统、先进制造等方向)。

相关高校已有AI专业
除了新设立的人工智能学院外,目前一些高校也已设有AI相关的专业。例如,中国科学院的模式识别与自能系统、北京大学的智能科学与技术、中山大学的计算机科学与技术超级计算方向等等。
理论结合实际,产学研势在必行
AI不仅涉及多个学科,而且需要理论结合实际。
以深度学习为例,研究不仅需要强有力的计算设备,还需要大数据的支撑。对于偏重理论和科研的高校来说,缺乏数据,脱离实际,只能是纸上谈兵。而企业则拥有大量实际应用中产生的数据,并具备搭建应用场景,最终实现商业化落地的能力。
因此,AI是一个产学研结合紧密、学以致用的科学,所以高校需要从教学到实习进行一体化设计。
在教育部印发的《高等学校人工智能创新行动计划》中就提出,鼓励、支持高校联合企业、行业组织、科研机构等建设人工智能产业技术创新联盟,积极参与新一代人工智能重大科技项目的实施和人工智能国家标准体系建设与国际标准制定。
清华大学人工智能研究院在成立之初,就与谷歌AI中国中心联合举办的“清华-谷歌AI学术研讨会”。该研讨会旨在促进人工智能基础研究领域的学术交流,分享人工智能研究的最新趋势以及探讨人工智能技术对人类社会的影响。大会邀请22位国内外人工智能领域的顶尖科学家及知名学者作学术报告,针对与人工智能相关的计算机视觉、机器学习、强化学习、深度学习等领域多个话题进行技术分享和研讨。

2018世界人工智能大会
在2018年9月上海举办的2018世界人工智能大会上,美国麻省理工学院、新加坡南洋理工大学、澳大利亚悉尼大学、香港中文大学、清华大学、浙江大学、复旦大学、上海交通大学、中国科学技术大学、同济大学、北京航空航天大学、西安交通大学、哈尔滨工业大学、上海大学、上海科技大学、商汤科技等国内外知名高校(科研机构)共同倡议设立全球高校人工智能学术联盟。
该联盟旨在打造世界顶尖的人工智能学术交流平台,持续推动国际学术性交流与合作。联盟的成立有助于解决系统的人工智能人才储备、基础理论与硬件等方面发展的瓶颈问题,特别是加强跨越学科、跨越地域学术合作,集聚全球人工智能领域的高校、科研机构、企业、专家学者,汇聚全球“最强大脑”,共同推动人工智能技术的长足发展。
总结&建议
事实上,目前AI人才的明显短缺,除了近年来需求量陡增而供不应求等因素外,高门槛、高要求也是无法回避的原因。
无论哪个学校、哪个专业,AI都必须打下坚实的知识基础,尤其是数学、统计学、计算机科学、神经学等等基础及高阶的学科, 所以必须是兼顾扎实的专业技术和复合型背景的人才。
例如,很多专家认为,AI学习大致可以分为两大路径。
首先,原本就擅长计算机科学、智能科学,但需要在数学、统计学方面进一步加强,就需要静下心来回炉,把基础打好才行。
其次,拥有良好的数学和统计学基础,但在计算机和程序设计等学科方面有不足,则可以从通过旁听和选修计算机相关课程,以弥补不足。
此外,如果学习和掌握其他领域的知识,例如心理学、神经学、社会学等等,将获得事半功倍的效果。
毕竟,AI是一门包罗万象的综合性科学,也需要复合型人才。
然而,无论选择哪个AI专业和研究方向,都必须深入实际应用场景,并坚持不懈地埋头钻研。
如果说,互联网的高速发展为草根逆袭提供了平台,AI的兴起则为科学家、研究员及工程师提供了探索的舞台,用智能化引领下一轮工业革命的进程。
因此,唯有抱着长期投身学术研究、科技创新及实践的精神,才能真正推动技术的落地及行业的发展,助力国家竞争力的提升。
文中图片均来自pixabay.com及网络


评论