文|动脉网
曾经看到一篇关于康复的报道,文中某个专家有一句话说,“中国康复结果是活着,美国的康复是尽力恢复到正常人”,其实中国的康复产业有市场、有不足,但也有发展机遇。在中国各个行业都在缩小与欧美发达国家差距的大背景下,康复产业也会迎来高速发展的时机。
这也是动脉网决定加大对康复产业报道原因,希望可以推动康复产业快速的发展。希望读到此文的康复产业链上的小伙伴与动脉网联系,加强合作。
2018年11月4日,动脉网层发表一篇名为《康复医疗市场解读:美国物理治疗市场超300亿美元,社区诊所为主要模式,而我国刚刚起步》的文章对美国康复行业进行了详细的报道,其整个康复产业的市场规模超过2000亿美元。
作为世界第一人口大国,中国目前的康复市场规模只有380亿人民币(数据来源:前瞻产业研究),中美相差35倍。最近几年医保、资本、政策、人才等多个因素利好将促使中国康复行业快速发展,未来中国康复行业将大有可为。
内容导读:
-
中国康复行业有市场:未来规模接近2000亿人民币;
-
中国康复产业有不足:民众康复意识薄弱、中国康复医院不足、中国康复床位不足、开展项目不足、人才供给不足、康复器具需要升级、支付\保险有待加强与完善;
-
中国康复行业有机会:民间资本在投入、政策在推动、医保和保险在改革、民营康复医院有成功案例,但是尚未出现巨头、人才培养加快、器械升级有政府支持。
中国康复产业有市场
中国是一个人口大国,老年人口有2.14亿,残疾人口超过8500万,慢性病患者超过5000万。另外,每年至少有1500万新生婴儿,至少有1500万需要产后康复的产妇,每年有超过4000万台骨科手术、20万多台心脏手术,还有超过1万的退役运动员以及日益增大的健身群体,如此庞大的需求必将催生康复成为巨大的产业。

数据来源:前瞻产业研究、东吴证券、动脉网、中国残联
据前瞻产业研究表明,中国2017年康复市场规模是380亿人民币,而美国3.2亿的人口,康复产业已经在2013年达到了2000亿美元(考虑长期护理),巨大的市场空间,必将在未来加剧康复行业快速变化。
中国康复行业有不足
中国的康复产业存在不足主要表现在以下几个方面:
1、民众康复意识薄弱
中国自古虽有“伤筋动骨一百天”的说法,但是民众对康复的理解大多停留骨折了多躺一躺,偏瘫患者多动一动的层面,很多人并不熟悉如何进行正确的康复治疗。
21世纪经济报曾在一篇报道中指出,北京天坛医院、北京市神经外科研究所王琰等人在2010年发表的“北京卒中社区康复现状调查分析”显示,虽然患者对康复的需求比较大,但对卒中康复治疗的相关知识仍比较缺乏,社区康复开展率较低。
在接受调查者中,只有9.7%的患者和9.3%看护人表示很了解或比较了解康复治疗,其余绝大部分患者及看护人对康复治疗是一知半解或一点都不了解;只有21.7%卒中患者表示在住院期间曾经接受过正规康复治疗,另外78.3%患者表示未曾接受过康复治疗。
而住院期间未康复的原因,所占比例最高为不知道有康复治疗,而认为康复毫无帮助的患者占比也高达34.1%。
此外,接受调查的患者仍然倾向到公立机构康复治疗。
在我国,患者和医生是依存关系,患者听从医生的医嘱和建议。虽然患者有决策权,但是医疗决策很大程度上收到临床医生的影响,因此在康复还未全民接受的时候,临床医生的正确引导与宣教会增强民众的康复意识和认知。
2、中国康复医院数量不足
中国卫生人才网数据显示,2016年,中国拥有大型综合性康复机构1000家,7000多所综合医院成立康复科室。
人口数量仅为我国四分之一左右的美国,2015年康复机构数量29117。
充足的医院提供了足够的康复服务。据统计,发达国家“中风”的残疾率为30%左右,而在中国,残疾率则高达75%以上,主要原因就是患者缺少康复治疗环节。
在脑血管意外存活患者中,积极康复治疗可使90%患者重新获得行走和生活自理能力,30%患者恢复工作。若进行康复治疗,上述两种慢性疾病恢复者仅为6%和5%。
3、康复床位供给不足
前瞻产业研究院统计的数据显示,2016年全国共有康复床位144665张,而且各个省市差距巨大。
我国江苏省康复床位最多,2016年达15745张,而西藏的康复床位仅为54张。这种不合理的床位分布结构导致了康复床位资源不能满足人民群众的需求。

数据来源:前瞻产业研究院
4、开展康复项目不够
2016年4月合肥市康复医学质量控制中心对合肥市康复医学机构现状进行调查,此次调查采用调查量表与电话结合的形式对合肥市11家医疗机构康复医学科进行调查,其中三级医院3家,二级医院4家,专科医院3家,市残联康复中心1家。
依据技术操作规范所涉及的运动疗法、物理因子治疗、言语治疗、传统中医疗法等35项。结果显示,治疗项目开展比例为76.1%;三级医院治疗项目开展84.8%,二级综合医院开展项目63.6%,专科医院开展项目97.1%,其中低于50%治疗项目为运动疗法中的运动想象、强制训练,物理因子治疗中的紫外线、激光疗法。
同样,有一项研究对上海市登记在册的医疗机构进行了调查,包括116家综合医院、5 家康复医院和98家社区。
调查结果显示,康复项目开展率最高达94.12%,而较低的则不超过5%,提示康复项目的项目开展率较低,而且不同项目的开展率存在差距,服务项目相对集中而单一。

数据来源:东吴证券
相对于综合医院康复类项目的开展率来说,社区有关康复类治疗项目的开展情况不容乐观,门诊项目比住院项目开展率高,但开展率仍不足50%

数据来源:东吴证券
5、人才供给不足
中国康复产业一直没能迎来爆发与人才的供给有很大的关系。中国卫生人才网显示,中国未来的各类康复专业技术人才规模在100万左右,目前总数在50万左右,这其中2014年注册的康复师为6028,缺口之大可以想象。
人才供给不足主要与教育有关,中国的高校中仅有128个康复治疗学、运动康复学相关的本科专业,美国的这一数字为219个、德国为280个、日本为241个,在硕博士学位教育方面,言语治疗专家方面,我国更是稀缺。
以日本为例,2010年,日本全年开办PT(物理治疗)学校241所,OT(职业病治疗)学校173所,ST(言语治疗)学校63所,每年分别培养PT人员13300名,OT人员6700余名,ST2300余名。
人才供给不足业余薪资待遇有关,知乎网友表示,北京物理康复师合同年薪为7.6万。全国有67%的三级医院康复科从业人员收入低于同地区其他医疗专业平均水平,24%康复机构的从业人员工资仅为2000元左右。
美国物理治疗师薪酬范围从27.43美元/时到57.59美元/时不等,物理治疗师平均年薪为84,020美元。收入水平严重影响了从业人员的积极性。

数据来源:知乎、互联网,单位:人民币
6、康复器具需要升级
河南省原阳县人民医院孟庆远2016年对豫北原阳县进行调查,结果发现全县60万人口、14家乡镇卫生院、4家县级医院和5家中型民营专科医院,除了“新东方脑瘫医院”有少量供偏瘫病人康复使用的辅助器具外,全县没有一个康复科,当然也没有足合理足量的治疗性康复器具供病人使用。
孟庆远到80多家药店调查发现,除了3家药店出售少量、简单的康复器具外,其他药店均没有看到康复辅助器具摆放与销售。而全县的医疗服务中心——人民医院“颈腰肩腿痛专科”,只有少量医疗康复器具,且病人占有率都在100%以上,其主要康复项目是针灸、拔罐、刮痧、磁热、理疗等。
除了基层康复器具需要提升,研究成果的转化也应该加速,康复机器人、脑机接口产品、康复信息化等技术产品的研究、应用也需要加快。
7、第七,支付\保险有待加强
康复医疗在中国发展的这30多年时间里,起初由于没有纳入医保,康复医疗服务对于很多患者来说是一个“考虑选择项”,直到2010年,人社部将运动疗法等9项康复项目纳入基本医疗报销范围,2016年又增加到29项,才使得大多数民众可以真正享受到康复医疗服务。
但是由于资金和制度,目前我国居民基本可享受的康复报销时间为半年,但是很多康复需要终身,所以还存在改进的空间。
在发展国家,以美国、日本、英国、法国为代表的发达国家在其基本医疗保险制度设置上已经将康复医疗、急救、综合临床纳入统一的体系,建立了从急救到综合临床、早期康复、中期康复再到社区家庭康复的全流程康复模式。
这也是我们未来进步的空间,另外商业保险的进入也是未来需要加强的版块。
中国康复行业有机会
中国虽然在康复领域与国外存在巨大差距,但是近几年投资、支付、民营企业\医院的发展也让人们看到了我国康复产业的巨大发展希望。
1、投资:康复机器人、民营医院受到社会资本青睐
动脉网的数据库显示,2017年,康复领域的融资事件共完成12起,根据公开披露的数据,总金额约1.94亿美元,约合人民币12.86亿元,但其中,就有10亿元人民币的“贡献”来自于顾连医疗。而剩余的2.86亿元人民币的融资,由11家企业瓜分。

数据来源:动脉网
最近几年,随着政策的放开,民营康复医院的发展非常迅猛,据动脉网的不完全统计,截止2017年,有14家上市公司涉足康复领域。

这其中多数医院已经实现盈利,澳洋科技旗下顺康医院2014年的康复医疗业务收入1300万元,净利润195万元,净利率在15%以上。湖南湘雅博爱康复医院三年营收超过5000万人民币

数据来源:湖南发展年报
三星医疗公告显示,明州康复医院从成立到实现盈利用了不到3年时间。
明州康复医院成立于2014年11月,2017年上半年实现营业收入4558万元,实现净利润623万元。交易对方承诺,明州康复医院2017年度、2018年度、2019年度净利润(扣除非经常性损益后的净利润)不低于2000万元、2300万元、2645万元。
部分康复医院盈利的同时,也有多数民营康复医院因为刚刚建立,还处在亏损状态,比如澳洋华安康复医院2017年营收473万,亏损了487万,但是澳洋科技依然投入2.59亿元建设新的康复医疗项目,包括新建一所港城康复医院和合建30家连锁康复科室,预计建设周期三年,建成后项目年均销售收入1.78亿元,年均税后利润4522万元。
动脉网注意到,在中国目前还没有形成类似美国康博思(原南方健康)、优选医疗、金德健康这样年营收几十亿美元的康复连锁巨头,但是未来,中国康复产业必将产生这样的巨头。
2、支付\商保:DRGS的试点,将带来康复行业的爆发
《康复医疗市场解读:美国物理治疗市场超300亿美元,社区诊所为主要模式,而我国刚刚起步》一文中提到,1982年起,美国Medicare针对急性期实施诊断相关分类法(Diagnosis-Related Groups,DRGs)为基础的定额预付制。
DRGs是预付制的典型代表,预付制是医疗服务供方在提供服务之前医疗保险部门就确定一个相对固定的标准进行付费。DRGs在当时仍处于雏形阶段,主要适应症是针对诊断明确、治疗方法相对一致、治疗程序相对稳定且住院时间较短的急性疾病。
因住院康复医疗、精神类疾病等四类治疗住院时间长、治疗复杂且费用高等特殊性,未采取DRGs支付办法,继续沿用按服务付费制。
DRGs政策是提高医院高效转诊和建设康复医疗的动力,使美国的康复产业迎来了爆发式的黄金发展期,在DRGs实施后10年里,康复病床数量翻了一番。康复专业医疗机构、长期护理机构等如雨后春笋般发展起来。
而我国目前纳入医保的康复项目为29项,采用的还是美国第一阶段按服务付费的方式,导致有些康复项目过度医疗,没有医保的项目进展缓慢。
可喜的是,国务院2017年颁布的《国务院办公厅关于进一步深化基础医疗保险支付方式改革的指导意见》中指出要开展按疾病诊断相关分组(Diagnosis-Related Groups,DRGs)付费试点。
在商业保险领域,护理康复类险种也在逐步推广,小编2019年春节期间在购买重大疾病险的时候,其中包含了护理康复类险种,销售人员介绍,这类险种最近在逐步的流行中,随着购买人群的增多,未来寻求康复服务的患者会越来越多
3、政策:从器械发展、康复服务、支付三方面改革

中国的医疗发展离不开政策的支持,2009年以来,国家分别从器械发展、康复科室、医院建设和支付三个层面推进康复产业发展;
器械研发:促进康复设备研发水平,积极开发康复训练系统等产品,提高康复设备普及率;
康复科室、医院建设:探索建立三级康复医疗服务体系;规定二级及以上综合医院应设立康复医学科;鼓励民营资本直接投入康复医院;支持二级综合医院转变为康复专科医院;
医保支付:治疗性康复辅助器具将逐步纳入医保报销范围;医保报销的康复医疗项目从9项增至29项,覆盖人群从残疾人为主扩大到各类患者人群,报销项目从物理治疗为主延伸到各类治疗性项目和康复评定项目。
4、康复人才培养
制约中国康复行业发展的重要原因是人才的培养,尤其是专业的人才培养。中国每年毕业的8000多名康复人才中,超过7成是专科学历。招收康复医学和理疗学硕士的高校只有34个,招收博士的仅有9个,高端人才的培养供不应求。
可喜的是中国残联目前正在筹备康复大学的建设。2018年6月29日,康复大学筹建专题会议在中国康复研究中心召开。
国家发展改革委、财政部、人力资源社会保障部、国家卫生健康委,教育部发展规划司、学校规划建设发展中心,山东省教育厅、残联,青岛市人民政府及有关部门,中国残联办公厅、康复部、教就部、计财部,中国康复研究中心、中国听力语言康复研究中心、北京按摩医院的有关负责同志参加会议。
会议指出,在国务院领导同志的高度关注和教育部、发改委等部门的大力支持下,“建设康复大学”写入国家“十三五”规划使之成为国家行动。
另外,康复行业不仅在想办法培养人,也在想办法留住人。尤其是在工资方面,民营医院的院长合同工资已经超过百万,维度体育在拉勾网上物理治疗师的合同工资在1万-1.5万之间。康复医生的收入已经在逐步增加,未来康复行业的从业者也会越来越多。
5、康复器械需求旺盛、增长快、毛利高
康复行业的发展也给产业链上游企业的带来机遇,尤其是康复器械领域。
2016年,国务院印发的《关于加快发展康复辅助器具产业的若干意见》(以下简称《意见》)指出,到2020年,我国康复辅助器具产业规模突破7000亿元,基本形成布局合理、门类齐备、产品丰富的产业格局。
《意见》鼓励有条件的地方,研究将基本的治疗性康复辅助器具逐步纳入基本医疗保险支付范围。支持商业保险公司创新产品设计,将康复辅助器具配置纳入保险支付范围。

种类的繁多使我国康复器械的生产呈现出“多品种、小批量”的特点,虽然整体康复器械市场足够大,但细分市场间差异比较大,面向的客户群体和市场策略也不同。
据前瞻产业研究院数据显示,康复医疗器械规模逐年增长。2017年我国机械治疗及病房护理设备规模为230.5亿元,其他康复医疗器械市场规模为449.5亿元,整个康复医疗器械市场规模达680亿元

数据来源:前瞻产业研究院
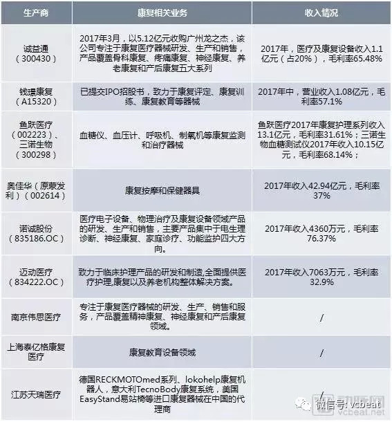
国内的主要生产商的数据显示,各家公司的毛利都在32%-70%之间,可以算是高利行业。

数据来源:海尔医疗金融
除了以上5点机会,在运动康复、言语康复、产后康复、儿童康复等领域,中国还在快速发展阶段,中国康复产业,未来可期。


评论