记者|谢欣
女子林丽发烧不就医坚持喝如新果汁“排毒”致死一事近日引发舆论关注,3月19日,界面新闻曾报道,家属反驳如新声明,称对方并未前来沟通。报道发出后,界面新闻获悉,如新方面在3月19日晚间与林丽家属方进行了沟通,并于3月20日上午在北京进行了谈判。
北京市浩东律师事务所张晓玲律师作为家属方委托代表参与了谈判,而据她表示,今天的谈判“如新方面没有诚意,也看不到他们想解决问题”。
她表示,如新方面坚持要与家属丁先生谈,但丁先生今天因为身体不适人在医院。如新方面“就说调查核实”、“不和我们聊”、“也没什么态度”,对方也并未提出任何解决方案。
律师方面向界面新闻发来的一份声明表示:
- 事件发生至今如新公司一直推诿责任、漠视声明的态度,受害人家属对于如新作为上市公司的这种行为表示强烈不满。
- 对于如新公司产品的虚假宣传、人员洗脑、排斥现代医疗科学的行为导致此次悲剧的发生,如新公司务必给受害人家属一个调查结果。
- 受害人家属将针对如新公司戕害生命行为已保留的充分证据,并将向公安机关报案,追究刑事责任。
- 受害人家属将向工商行政部门进行举报,其产品涉嫌虚假宣传行为。
- 受害人家属将成立联合律师团向美国提起诉讼。

张晓玲同时表示,如新方面也并未表态是否会继续谈,或是什么时候再谈。
而针对今早的谈判以及家属方将会进行报案的消息,如新方面仅对界面新闻记者表示“我们(与媒体)的沟通渠道是畅通的,我们目前也在等事件的进展”,并未就事件本身有进一步的回应。
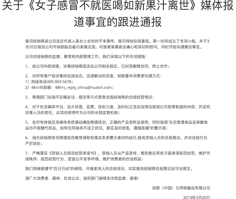
3月20日晚些时候,如新在官网上发布了一封《关于<女子感冒不就医喝如新果汁离世>媒体报道事宜的跟进通报》,称已经采取了与涉事经销商解除合同、终止合作,商德部门加强不定期走访、暗访等方式普查全国经销商的合规经营情况等措施。

此前,林丽在高烧后拒绝就医而是坚持服用如新果汁“排毒”,最终医治无效而死亡,而据了解如新销售人员方面长期向其宣传“不要去医院”等反科学、反疫苗观点。不难发现的是,类似的反科学、反现代医学的思想在许多被曝光的保健品直销案件中屡见不鲜,销售人员往往在宣传自家产品是“万能神药”的同时坚决反对使用者进行任何现代医学行为。
但值得提醒的是,受害者本身亦有责任。作为成年人,对于药品、保健品、现代医学、“神药”等应当具备最基本的认知与鉴别能力,运用现代科学与逻辑加以分析判断,而不是听信一面之词。



评论