文 |
多位老员工联名上书
2019年1月5日,华润三九医药股份有限公司下属三九门诊部的数位老员工联合撰写《关于三九门诊部被迫离职45岁以上老员工请求上级领导给予劳动补偿的诉求书》和《三九门诊部员工关于在华润凤凰医疗集团遭受不公平待遇的诉求书》,讲述了自身的遭遇。

1、根据社保规定,给予补偿少交社保费及住房公积金。
2、由于我们是被迫离职,而且是路亚辉等人用了卑劣手段,我们要求同现在在职的三九门诊部员工同样标准赔偿!按照国家相关政策,给予我们一年两个月的辞职补偿。
3、请集团领导考虑谨慎任用路亚辉,周航,以免把华润凤凰变成黑心私企,影响企业形象,给企业抹黑!
截至3月27日,上述老职员表示目前仍未得到满意回复。
等不到三九医院开业
前述接受采访的老员工从2001年入职三九门诊部,到2018年被迫离职,十多年时间里,她终究还是没有等到三九医院开业。
1994年,由三九企业集团负责筹资建设的三九医院于当年8月1日开工。但工期并不顺利,此后几经易手,于2009年3月完成股权转让。三九医院股东变更为华润三九医药股份有限公司和华润医药投资有限公司。
华润三九医药股份有限公司(简称“华润三九”)是大型国有控股医药上市公司,其前身为深圳南方制药厂。公司于2008年正式进入华润集团。2010年2月,公司名称由“三九医药股份有限公司”正式变更为“华润三九医药股份有限公司”。主要从事医药产品的研发、生产、销售及相关健康服务。
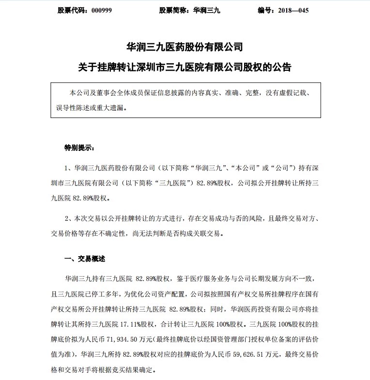
但华润依旧没能让三九医院落地,三九医院又一次面临着易主的局面。华润三九于2018年10月9日发布公告,拟公开挂牌转让所持三九医院82.89%股权。

“一个企业被收购后,收购方要担负几个责任,一是债权,二是《劳动法》规定的一些条款,三是整个运营体系。”史立臣告诉21新健康记者。
03
华润与凤凰
在史立臣看来,华润的布局主要分两个方向,开始是进入大型公立医院,后来是自建医院,当这两条路都走不通时,就开始走收购的路。
收购凤凰就是华润第三条路的布局。
2015年4月华润医疗公布了与凤凰医疗的重组计划,交易完成后,华润医疗以超过35%的持股成为凤凰医疗单一大股东。2016年4月,华润医疗正式以最大股东身份与凤凰医疗合并,并在半年后正式更名“华润凤凰医疗”。
对于这次改组,华润集团财务部资本副总监陈东霞曾乐观地表示:“内地医疗体制改革过程中存在很多机遇,凤凰医疗有专业的医院管理能力,能与华润集团在医院投资收购实力上形成互补,而此次交易也可以为国企混合所有制改革提供经验。”
但好景不长,2017年10月华润凤凰打破公司内人事布局,华润不仅强势介入公司运营管理,指派两名高级管理人员担任行政总裁和首席财务官,更是直接要求凤凰减少一名董事会席位,确保华润对董事会的绝对控制。此次人事调整后,原凤凰系的医院管理人员陆续出走。
史立臣认为凤凰系管理人员出走属于华润入主后的正常人事调整,但他也称,华润的这次收购欠缺考虑,“它并没有实实在在地考察收购对象到底存在多少问题,我个人觉得是非常仓促的宣布了。比如说股权、债务、运营体系、员工等等问题,没有细致周到地做基本调查。”
2018年9月7日,华润凤凰医疗公告正式更名为“华润医疗控股有限公司”。华润与凤凰彻底分道扬镳。
对于此次更名,华润医疗党委书记、执行董事兼总裁成立兵表示当初重组时更名华润凤凰医疗是对原来股东的充分尊重,现在凤凰医疗创始股东已经全部从上市公司退出,公司重新更名也是非常正常的安排。“新名称将为公司带来全新的、有利于公司日后业务发展的企业形象。”
对于华润的发展战略,史立臣告诉21新健康记者,华润医疗在发展早期投了100多个亿在医疗建设方面,后期想改变整个经营策略,想用收购来“覆盖”这些问题,但效果并不理想。“华润这几年收了好多企业性医院,但是整个经营并不是像他们想的那么好,未来这个医疗板块到底怎么发展,我个人认为它是模糊的。”



评论