文 | 脑极体
万万没想到,我在十几年后被“114”的广告转化了。
事情是这样的。某个下午,公交车上百无聊赖的我看到了一个烙印在童年记忆深处的广告——“订XX、订XX、订XX,114号码百事通”。
断网十年的画风令我虎躯一震,突然意识到,全中国人民都知道的114,我居然还从来没有使用过。是的,本肥宅开始接触社会的时候,智能机已经人手一部了,靠黄页起家的马云开始倒腾淘宝了,查电话只需要百度和谷歌一下就搞定了。后来,一切服务更是几乎都能够通过网页和App实现,114再也没有出现在我的视野中。
于是,念旧(好奇)的情绪迅速转化了我:在互联网高度发达的年代,114居然没有和座机一样迅速沦落,反而还想靠广告为自己“续一秒”,它现在究竟在做些什么呢?
带着这个疑问,我开启了人生第一次与“114”客服的亲密接触。
中国最早的“语音搜索”,现在在做啥?
带着好奇,带着祝愿,本人简单粗暴地在拨号键直接输入了“114”三个数字,很快就被接入了本地(坐标北京)的语音菜单播报环节,在“查号,预约挂号,机票酒店预定,代驾救援,求职招聘,北京交警,保监密码查询”等一堆子选项里斟酌了一番之后,我选择了最具挑战性的“预约挂号”。
全国人民都知道北京的医疗资源是多么抢手,尤其是三甲医院,各大医院App上连普通号源几乎都是“一秒没”,专家号更是一场体力、智慧与人脉的比拼。不如让“114”来挑战一下HARD模式吧。
很快,一个小哥哥接通了我的电话,我甩给他一个公立三甲医院北大口腔医院的任务,果不其然,整个6月都没号了。我只能表示好遗憾啊,在我纠结着接下来该说啥的当口,小哥哥很主动地问我,要不要考虑一下北京医院啊,然后告诉我到9月份都约满了。我????
带着悲伤的心情,我开始暗搓搓套话:emmm你们 114也是接到用户需求后去不同医院的渠道预约吗?和直接打医院电话预约有什么区别呀?
小哥哥很爽快地告诉我,114还能拿到一部分独家号源呢,这就有点厉害了。
我的考验并没有到此为止,急智之下我又想到了一家备选的专科医院,然后小哥哥确认可以预约之后,只用了几分钟就顺利帮我排上号了。然后,我的手机就收到了包含预约信息、医院地址等在内的一条短信。
挂机之后,我给小哥哥打了一个“满意”的好评,就此结束了我的114体验之旅。看来,热门医院的热门号源,还是不用幻想靠114来实现了,因为他们也得等放号时抢破狗头。但一些不那么稀缺的服务,114还是很容易搞定的。
整个环节,我只支付了一点通讯费,但交流的顺畅程度和服务的对接效率上,绝对比机器语音助手强出100个Siri。
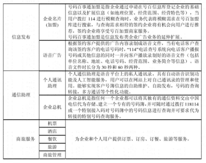
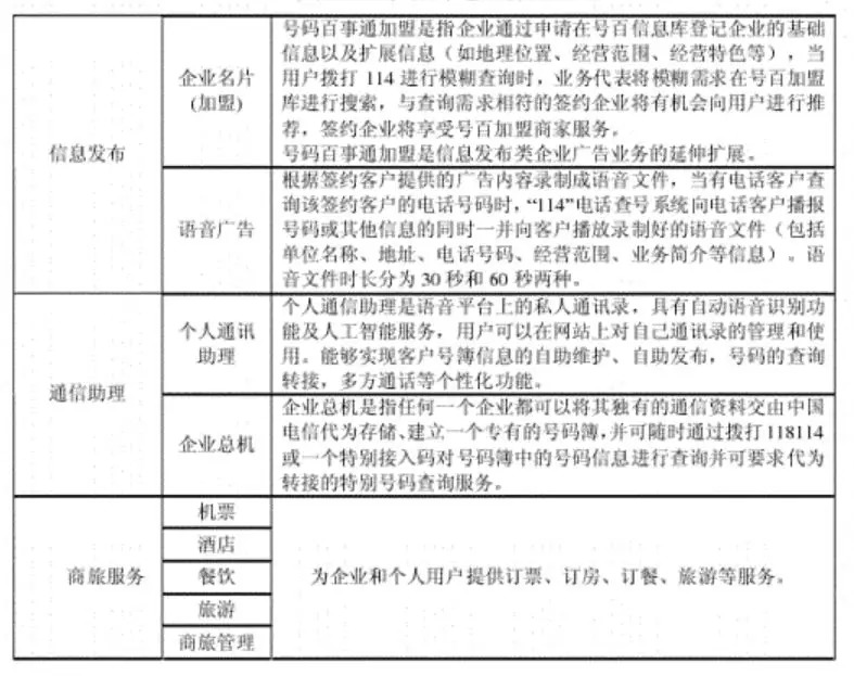
而从“114”后台提供的服务信息来看,最传统的查号业务只占据非常小的业务角落,更大的篇幅让位给了居家、汽车及其他生活服务。

当然,体验完后,想必不少盆友还和我一样,除了偶尔看过几个广告,对114的发展历程一头雾水。所以,不妨先一起回顾一下“114”语音服务的成长史:
1998年之前,全国的话务台都是归邮电局统一管理的,主要承担了两项职能:长途话务转接和114号码查询。长途话务转接,就是用户打长途要先“挂号”,等待接线员一遍又一遍往目的地呼叫,喊上许久才能实现一次通话。这时,能接通就是最大的刚需。很快,长途机台退出了历史舞台,但用户打远途该播什么号码,对方有没有安装电话,又成了新的问题,于是114查号台应运而生了。
到1998年通信业改制,邮电局这棵大树上分出了寻呼、邮政、电信、联通、移动等枝丫。“114”这个公共服务号段,也由经营固定电话业务的电信接收,进入了公司化运营之中。
但随着中国电信被分拆为网通和电信,二者竞争之下打起了资源战。网通的114不收录电信的电话号码,电信的114不收录网通的电话号码。这给普通用户和企业带来了很多麻烦,比如用户在北方打114查不到电信的号码,而广东的公司如果使用了网通的号码,那就别想被人通过114查到了。为了区隔,两家公司也分别启用了116114和118114两个新号段,但更具大众辨识度和认可度的“114”,也继续由两家的本地运营商提供服务。
后面随着3G网络的普及,语音业务开始被移动和VoIP严重分流,“114”查号台的服务义务也不复存在,加上数据库内容不够丰富,还可能存在竞争垄断等短板,话务量连年萎缩。于是在2005年,传统的中国电信114查号台开始了一次升级,转型为综合类信息服务平台,计划参考google和阿里巴巴的模式,把114建设成为一个“语音google”。
用户只要拨打电话,除了传统的查号业务之外,还能够查询餐饮、娱乐、家政等生活信息,提供维修、酒店、机票、旅游预订等服务。现在,114还可以实现查车号联系车主挪车等新兴业务。
至此,就成了一个现在我们能接触到的“114号码百事通”。

那些年114背过的锅
“语音google”的新定位非常受市场欢迎,有新闻报告,2007年苏州电信推出“114号码百事通”业务后不到40天,就创造了订单收入超百万的业绩。截止到2008年,全国114业务的收入占到了中国电信总收入的2.67%,话务量持续增长。
但伴随着语音搜索服务业务的崛起,一些问题也开始浮出水面:
首先,是114的公益属性开始丢失。从一个和110、120、119等电话号码性质类似的公益性服务,变成了由运营商主导的盈利机构,也因竞争和垄断出现了损害大众用户或企业损失的社会问题。比如2004年就有两家开锁公司状告“114”在接到用户的模糊需求使刻意引导,造成市场的不平等竞争。
而 “竞价排名”的市场化操作,也开始悄然出现在 “114”这样大众眼中的公共服务平台上。比如前面引起企业纠纷的“优先报号”,就是其中一项增值业务。只要提供营业执照、品牌授权合同等证明材料,就可以办理“滚动播报”业务,在消费者只能提供部分查询信息或进行模糊查询时,114就会推荐缴纳了“优先报告”费的两三家企业。利益驱使之下,也发生过多次拒绝为用户提供登记在册官方“正规军”联系方式的“把戏”。
另外,在114最火爆的时候,还出现过众多机构来协助114达成供求服务,导致出现问题时权责归属不清,一个114查号台背后是哪几家公司在操作,114自己都无法监管,一时间沦为“暗箱操作”的温床。
那么,现在的114又是如何运作的呢?
经过一番体验我们发现,目前,114已经将复杂的信息源收集、服务提供方业务分别外包给了许多互联网平台。比如北京114的送药服务与“叮当快药”联运,疾病紫云与“医联互联网医院”合作,老人陪护与“一号护工”合作,火车抢票的服务方为“京东抢票”,酒店差旅等也都会直接与“京东购物”服务挂钩。
总的来说,114已经从一个独立的信息源收集、整理、搜索提供方,变成了一个语音分发平台。其信息量也取决于合作平台的业务产品、数据库等资源整合。这一方面使得114的服务品质能够得到更有力的监管,但同时依然难以保证信息的完整性与用户的选择权。
打个比方,用户如果通过114购买机票,就只能基于合作平台比价,而其他未合作的商家或更低价格的渠道都无法被收录。
与网络搜索媒体相比,114的“双边收费模式”成本更高,即向个人用户按照市话标准收取服务费、另一端则向企业服务商收取信息发布费,无形中提高了用户的使用门槛;而与网络服务商直营平台相比,114又存在信息丰富性低、附加价值较为欠缺的问题,别的不提,平台下单好歹还能攒个积分呢。
前有历史遗留黑锅,后有移动互联网O2O们围追堵截,好像没有一种核心需求能支撑114的进一步发展。既然如此,114这么多年为何依旧坚挺?又或者说,为什么我们还需要114呢?
从“中国黄页”到“语音google”:隐藏在114背后的搜索未来
对于大多数年轻人来说,他们可能并不知道、也不喜欢114这种富有时代气息的语音服务,而是青睐于更具科技感的人机交互。
114服务或许终将式微,但站在历久弥坚的“语音通话服务”面前,重新审视今天在做智能语音的互联网巨头,是一件很有意思的事情。
如今,语音和服务已经成为搜索引擎探索的核心。放眼全球IT市场,押注下一个移动搜索入口的互联网巨头不在少数。苹果的Siri,谷歌Assistant,微软小娜,百度的度秘,搜狗语音助手,讯飞语音助手等等,都试图通过语音助手来连接移动端搜索服务,帮助用户更快地找到正在搜索的信息。
那么, 人工版“语音google”的探索,是不是能给机器语音带来一点新的启发呢?
在一项针对“114”的业务调查报告中显示,从用户体验比上来看,114唯一强于google等搜索引擎的地方,就在于体验的“方便”程度上。

这或许也是语音搜索能够从“114”身上所借鉴的独特价值:那就是效率更高的语音搜索,更强的个性化特征处理能力,以及更细分的商业服务连接能力。
目前来看,人工客服比语音助手表现更出色、更智能的,就在于对模糊信息的搜索效率。
使用语音搜索的用户往往都带有一定的目的性,语音连接服务,要求语音助手快速、精准地洞察用户意图并定位到具体的服务上,同时保证内容和服务的可靠性;
另外,在大多数情况下,语音用户并不知道怎样表达自己的个性信息,在实际应用中也不可能对某一个用户的某一次信息需求提供数目足够的训练集,因此,语音助手往往只能通过声纹识别、大数据协同过滤、分类算法等方式来对用户建立初始画像。相比之下,人工客服能够在交流中获得更多的隐藏信息,这也是NLP技术和语音助手正在努力的方向。
机器搜索引擎之父乔纳森·弗莱彻曾经说过,网络不会永远存在,但找到信息的问题将永远存在,因为对内容进行搜索并找到信息的愿望是独立于媒介以外的。
目前看来,主流语音助手都在拼硬件、抢入口,然而可能大部分都忘了,搜索的故事从来不是媒介所讲述的,而是背后连接的广阔海域。当搜索进入信息的孤岛,即使强大如公共机构背书的114也无法将故事继续讲下去。
只要技术条件允许,可以提供更多信息与“服务”的搜索必将会迎来新一轮增长空间。在这一天来临之前,巨头们未竟的事业,114居然早就实践多年了【手动狗头】。


评论