文 | 执惠旅游 曾建中
半年已过,华侨城集团(简称“华侨城”)延续了一手扩张、一手“卖”的打法。
7月1日,北京产权交易所消息,云南华侨城实业有限公司拟转让全资控股子公司云南华侨城置业有限公司50%股权,转让底价为7.4亿元,该转让已获华侨城集团批复。实际上,此笔股权转让早在今年2月即已发生。从今年初至今约半年,不完全统计,华侨城涉及股权转让5起,拟转让价或超20亿元。
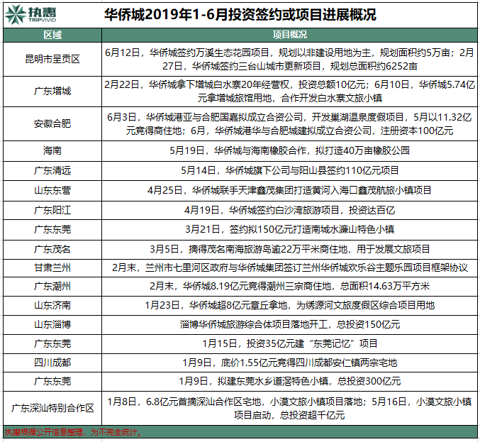
同期,华侨城投资签约或拿地开工等落子云南、广东、海南、安徽、甘肃、山东和四川等地,不完全统计有近20起,签约加开工项目等概算投资额超过1800亿元。
华侨城的资产规模不断扩大,背后是持续走高的负债,其资金和债务压力正在加重。同时,老牌项目欢乐谷颓势显现,核心业务之一主题公园板块正面临更多同区域主题公园品牌堪称“兵刃相见”的竞争压力。
这对于期许淡化地产强化文旅的华侨城来说,并不是积极信息。资金、项目等腾挪之间,华侨城仍有继续快进之意,但走得难言轻松。
多区域扩张不止
就统计的项目分布区域来看,广东、山东是相对集中之地。其中广东涵盖广州增城、清远、阳江、东莞、茂名、潮州、深汕特别合作区等地,概算投资额有约700亿元之巨。比如东莞三个项目的拟投建额近500亿元,包括东莞水乡道滘特色小镇、南城水濂山特色小镇分别计划投资300亿元、150亿元。
而华侨城于今年1月初以6.84亿元首次竞得深汕合作区宅地,被认为是号称超千亿投资额的小漠文旅小镇项目的落地之举。

华侨城上半年投资签约及项目进展概况
随着粤港澳大湾区的规划建设推进,华侨城已先期布局并有深耕意图。华侨城集团官网5月末的信息显示,华侨城已在粤港澳大湾区建设文旅综合项目近30项,分布在中山、江门、珠海、广州、茂名和湛江等十余座城市。
而若以2018年为界,华侨城官网5月初的信息提到,其2018年在文旅产业投资已达1400亿元,在四川签约并持续推动的项目投资总额达2400亿元,位列华侨城集团单省投资力度第一位,华侨城在四川的项目遍布成都、眉山、宜宾、自贡、广元等城市,涉及城镇化、文化旅游、智能终端、产业园区等。
同处西南的云南省也是华侨城的重仓之地。今年6月,华侨城旗下公司拟在昆明呈贡区建设5万亩万溪生态花园,为乡村振兴项目,这是华侨城在呈贡拿下的第4个项目。
早在2017年,华侨城与云南省政府签订战略合作协议,战略重组云南世博集团、云南文投集团,控股上市公司云南旅游,深度参与云南全域旅游开发。按战略重组计划,华侨城于“十三五”期间将在云南投资2000亿元。
从公开信息看,华侨城在海南省的文旅布局深入程度尚不及云南,但正在加深。5月19日,海南“大地主”海南天然橡胶产业集团股份有限公司公告称,拟与华侨城(海南)集团签订战略合作协议,拟建约40万亩的橡胶公园。前者是现海南最大的上市国企,有341万亩橡胶园,而华侨城带来项目、内容、经验和钱,属典型的央地合作、优势互补。
这也折射出传统资源型国企的业务转型希冀,尤在具备土地优势,且处于旅游高地之境,切入文旅领域当属正常。
此外,在西安外,华侨城对西北另一重要城市兰州也在寻求文旅布局。今年2月底,华侨城与兰州七里河签署重点文旅项目的框架协议,主要落地欢乐谷项目。
综合这些项目来看,华侨城在粤港澳大湾区、西南、西北以及中部区域的文旅布局都在进一步加深。
此外,执惠获得的信息显示,深圳华侨城股份有限公司(简称“华侨城A”)2019年1-3月,新增土地储备162.18万平方米,权益规划建筑面积为262.95万平方米。
老牌项目欢乐谷承压加剧
在不断加码文旅产业背后,华侨城文旅面临的挑战也在加大,老牌项目欢乐谷是为其一。
6月28日,北京欢乐谷五期项目香格里拉对外开放。自2006年开业至今,折算下来平均不到3年扩建更新一次,这种势头还将延续。据媒体公开信息,其六期、七期项目还计划分别在2019-2021年、2022-2024年扩建完成。
扩建更新所应对的是加剧的竞争压力,以及随之的客流及门票收入下滑。据华侨城A2018年6月的债券跟踪评级报告,2017年北京欢乐谷、深圳欢乐谷和成都欢乐谷的客流与门票收入都下滑,天津欢乐谷的客流与门票收入体量及增量也不太乐观。
中国主题公园研究院院长林焕杰对执惠表示,北京欢乐谷曾风靡一时,受到国内外游客的喜爱,但现在对本地游客的吸引力已越来越低 这是它要更新的非常重要的因素之一,而更加重要的是环球影城的落地,对北京欢乐谷是一个沉重打击,影响非常大,北京欢乐谷只能通过更新项目来提高它的吸引力,延缓衰落期,所以还会有六期七期的更新。
他认为,这种更新对吸引游客的作用预估不太乐观,不太可能达到预期。因为随着中国主题公园不断增加,欢乐谷品牌的吸引力越来越低。
IP亦是欢乐谷期待跨过的一道“坎”。欢乐谷集团总经理刘冠华曾向媒体提到,目前欢乐谷还未拥有一个成熟的IP,下一步将采取租赁、买断以及自主研发等方式密集引入新IP。
华侨城当早知优质IP对主题公园的重要性,但多年来未有实质解决,一个原因或是优质IP的获取或打造,以及落地为具体项目的不易。
林焕杰表示,如果是创造一个IP,之后落地为项目,都要求这个IP要有一定影响力,这条路很长。租赁和买断一个IP也不太容易,一线IP本身稀缺,获取很难,若买二三线甚至四线IP,其影响力和吸引力不够。
他还表示,主题公园不是引进IP就解决了没有IP或IP没有吸引力的问题,可能要经过一段时间的积累,努力培养粉丝,植入人心后才会有一定效果。从打造到落地,再到游客接受,时间漫长。
华侨城A相关人士对执惠表示,在西安和郑州还可能落地欢乐谷项目。此外,2月28日,兰州市七里河区政府与华侨城集团签订的框架协议,兰州也可能有欢乐谷项目。
林焕杰认为,要为一个城市做更新,或打造城市吸引力, 不管是兰州还是西安,华侨城除了做地产和商业,肯定要植入它最好的娱乐品牌,目前为止,拿得出手也有影响力的,只能是欢乐谷。
他表示,在没有其他更大竞争力品牌的情况下,欢乐谷还是有一定的号召力,且可能在原来模式的基础上,对兰州和西安的欢乐谷项目进行内容的转型升级,比如植入新项目、新业态或新技术。也就是这些欢乐谷项目目前还有一定的市场,但不会像以前一样有吸引力,会随着其他品牌的竞争,吸引力下降。
沿着这一逻辑,欢乐谷既有项目的竞争力及走向,以及IP引入进展和成效,将一定程度影响其扩张,以及其在撬动地方旅游地产项目落地的作用大小。
也可以说,欢乐谷或华侨城的旅游地产模式在一线和较核心二线城市落地的市场空间较大,但同样竞争激烈;若选择竞争较小的次二线和三线城市,旅游项目所需的客流以及房产销售的市场压力又不小。
股权转让与加重的债务
一同承压的还有华侨城的资金。
华侨城A2018年年报提到,2019年全力以赴抓回款,加快项目周转去化速度,加快现金回流,除了加快项目开发销售,还有“创新回款方式方法”。
据华侨城A相关人士透露,这个方式方法包括“股权转让”。执惠不完全统计,截至今年7月初,华侨城今年涉及股权转让5起,主要集中在6月,大致包括:
7月1日,据北京产权交易所披露,云南华侨城实业有限公司拟转让全资控股子公司云南华侨城置业有限公司50%股权,转让底价为7.4亿元;这一股权在今年2月中旬已挂牌出售一次;
6月27日,据北京产权交易所披露,成都洛带华侨城文化旅游开发有限公司拟转让成都地润置业发展有限公司51%股权,转让底价为10.42亿元。前者为华侨城旗下公司,而标的公司持有“洛带博客小镇”等多个待开发地块;
6月20日,华侨城转让旗下西安思睿置地有限公司80%股权及相关债权;
6月14日,华侨城集团旗下公司转让盈江县大盈江玉石城有限公司100%股权,其财报显示,公司净利润为-692.57万元;
1月中旬,康佳集团全资子公司深圳康佳电子科技有限公司拟转让南京康星科技产业园运营管理有限公司17%股权,转让底价为2.14亿元。康佳集团为华侨城旗下公司。
转让之余,还有发债和贷款。1月8日,华侨城集团宣布拟发行270天超短期债券募集20亿元,用于补充华侨城A日常流动资金周转;3月13日,华侨城A公告称,公司2019年面向合格投资者公开发行公司债券(第一期),本期债券拟发行金额为25亿元,拟用于偿还于2019年4月13日回售的存续公司债券“16侨城01”;截至一季度末,华侨城A银行贷款新增261.96亿元。
合作开发是缓解资金压力及加快开发的另一手段。6月3日,华侨城(亚洲)公告称,旗下公司华侨城港亚与合肥国嘉合作成立项目子公司,各自占股51%、49%,开发巢湖经开区金巢大道项目地块;6月21日,合肥城建公告称,公司参股子公司拟出资49亿,持股49%,与华侨城港华投资控股(出资51亿元,持股51%),共同成立合肥华侨城实业发展有限公司。
华侨城A 相关人士表示,与当地国资企业成立合资公司的好处在于优势互补,对处理当地的政商关系以及当地资源的获取,肯定非常有益。
一份今年6月的关于华侨城集团的跟踪评级报告显示,2016-2018年,华侨城集团的资产负债率分别为67.96%、67.22%、68.63%;全部债务资本化比率分别为47.67%、49.15%、57.28%;长期债务资本化比率分别为35.68%、37.78%、52.01%。后两者持续走高。
此外,截至2019年3月底,华侨城集团资产负债率、全部债务资本化比率和长期债务资本化比率分别为 71.27%、60.71%和 56.16%,相比年初分别增加2.64%、3.44%和4.16%,整体债务负担有所加重。
但继续要花的钱还不少。上述报告显示,截至 2019年3月底,华侨城集团有39 个在建工程项目,预计总投资为679.75亿元,已投资 234.43亿元;2019年 4-12月、2020年和2021年,分别尚需投资 120.87亿元、120.62亿元和85.80亿元。
那些卖掉或计划卖掉的项目(股权),对华侨城铺开的“战线”来说仍是小数目,地产市场环境仍不乐观,文旅项目投资金额大、开发回报周期长,华侨城还将如何腾挪取舍?


评论