文 |智能相对论 李永华
戴着“腾讯前高管”帽子到处开怼的吴军这次马失前蹄,怼BAT之后被各路人士回怼,在舆论场上有些狼狈。
吴军对知名企业的“点评”,在根本上都没有离开他的那本《浪潮之巅》之中反复提到的“基因决定理论”。
他认为“一个公司可以不相信基因的决定性,但是最终无法摆脱它的影响”,不论是喷百度适应不了移动互联网,还是喷腾讯不能ToB,亦或是阿里不能社交,国外Google、苹果被困……说到底只是把“适应现有市场的基因未必适合一个新的市场”(书中原文)在各个企业案例上解释了一遍。
这套“基因论”被虎嗅编辑敲敲格和知名自媒体潘乱抨击,(见《让吴军被骂的“公司基因论”究竟从哪来的?》与《吴军的公司基因论极其肤浅可笑》)。
总体而言,他们都认为仅用“基因论”去分析一个“企业”的发展过于简单粗暴,不够科学。
为什么如此,上述文章已有详尽的论述,这里不赘述。作为AI行业长期的观察者,“智能相对论”更关注“基因论”对几乎所有企业都在上线的AI业务的发展是否有参考价值?
作为“人人均沾”的前沿科技,AI不是某一个企业“转型到新业务”的选择,它滋生在各种土壤中,不同的企业发展AI肯定各有不同。
人们常常对XX企业发展AI评头论足,讨论各种“条件”,甚至扒出企业的发展史来试图分析这家企业的AI将有什么走向。例如,科技讯飞过去做语音技术服务、ToG的背景常常被拉来对比当前其AI发展的路线和程度。
而这,不就是一种“基因论”的潜在形式?
只不过,在AI这里“基因论”从来没有“决定权”,只是一种AI发展的“解释”角度,通过科大讯飞的历史,我们确实更好地理解了它的AI发展,这一点毋庸置疑,但这类文章从来没有使我们相信科大讯飞的AI未来被决定了。
弱化“基因论”中决定性的部分,只谈“解释”能力,我们将能更好地理解不同企业AI的发展与现状。
AI“基因论”需要什么样的“基因标准”?
密歇根大学商学院教授Noel Tichy与其研究团队在1993年发布了《Control Your Destiny or Someone Else Will》一文,其中提到企业可以看作类生命体,也和生命体一样含有“DNA”,这被认为是“基因论”的前身。
事实上,“企业基因”的解释并不唯一,后续很多人做出了各种解释。
吴军之所以被集体批判,原因或在于他选择(或者说创造)了“静态”流派——企业过去已经定好的东西(基因)决定了未来,没有别的可能。
所以,也就有了潘乱直言不讳“过度静态”、“非常地陈腐”,并用了字节跳动和美团及时改变的例子进行驳斥。
正因为如此,当AI领域的“类基因评论”们弱化“决定权”,其实就是要把“基因论”往更动态的地方去推,不去讨论过去是否静态地“决定”未来。
这么多的AI参与者,如果都由过去决定了,AI的大戏也就不用唱了。
然而,AI的发展不可避免受到母体企业各种资源和环境的限制,这些与基因类似的东西,如果非要给一个“动态”的标准,这里认为,“功利取向”是一个可行的、持续动态跟踪AI发展的标准。
以功利取向作为标尺,商业公司发展AI在基因上大体分为三类:强功利性、弱功利性、一般功利性。
值得一提的是,标准的分类并不唯一,这里只是给出一种可以更简单理解AI与“基因”关系的标准,供AI领域创业者、资本参考。
1、押宝型:强功利性,AI是企业的全部或者转型升级的依托
2011年,巴菲特120多亿美元投资了IBM,到了2016年底,巴菲特持有的股份大幅下降到8.6%,当时的IBM营收已经连续第20个季度下跌,创下15年来营收新低。
在这种情况下,2015年,IBM成立独立的 Watson Health 部门,收购多家医疗数据公司盯住AI医疗。显然,对IBM而言,AI是强功利性的,承载了蓝色巨人走出困境的希望。
同样的基因也出现在Google的AI身上。PC 和移动端基于搜索构建的信息分发垄断地位受到信息流、短视频和社交网络等新媒体形态的严重挑战,2018年三季度、2019年一季度Google的营收皆不达预期,引发股价剧烈震荡,亚马逊广告业务的快速增长已经在威胁Google的老本行。
与此同时,Google的移动新业务、硬件业务也纷纷折戟沉沙。
这个过程中Google在不断加码AI,Waymo、Duplex等明星应用产品横空出世,押宝AI意图明显。
在“强功利性”下,AI必须能在十分有限的时间里创造支撑企业发展的商业价值。
2、战略型:弱功利性,AI不承担企业太多商业期许,只是企业应对未来的一种储备
与押宝型完全相反,AI不需要很早就与商业价值捆绑,至少企业不指望AI活着。
这些企业之所以要发展AI,都是为了大时代做储备,阿里AI就是如此。
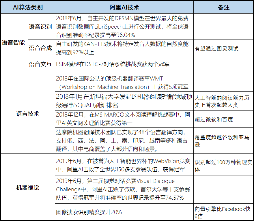
最近一个月,一直不太为人关注的阿里AI连续获得5个世界大赛冠军,包括在被称为人工智能世界杯的Web Vision上,击败全世界150多支参赛队伍,突然秀了一把肌肉,让不少AI相关人士感到“意外”。
两年前,阿里巴巴CTO、花名“行癫”的张建锋曾说,“阿里的商业做得太成功,掩盖了技术的光芒”。现在,阿里“突然”树立起人工智能技术上的引领者形象,回看这句话,阿里当年并不在乎技术的光芒是否能显现出来,所以即便被掩盖了,也不表现出很着急的样子。
从这些含义也可以看出,阿里AI定位和发展过程如此特殊,都呈现某种“弱功利性”的特征。
2018财年,阿里巴巴集团收入达3768.44亿元,年度自由现金流总计达到158亿美元,淘宝天猫新增超1亿用户;阿里云已经跻身全球云计算巨头行列,而独立的蚂蚁金服估值更是达到1500亿美元。
阿里真的不需要AI那点东西创造的商业价值来撑场面,它需要做的只是把AI做好,为未来可能的变局做准备,而这种定调,即“弱功利性”。
从“达摩院”的定位也能看出,“一家致力于探索科技未知,以人类愿景为驱动力的研究院”,研究中心、联合实验室、AIR计划加上大量“学术咨询委员会成员”,与其他AI平台的后脑相比,虽然达摩院仍然以场景应用为导向,但在强调技术与应用的双向结合基础之上,却有着浓浓的去功利化之感。
如果类比的话,同样是电商+云的亚马逊,虽然其AI与阿里一样迅猛发展,但在根本上也呈现“弱功利性”,全球第一的市值并不靠AI,也不在短期内指望AI带来多大价值。
3、补充型:一般功利性,AI是企业发展战略的必要补充
AI对企业不可或缺,但也不至于影响到企业生死存亡,最典型当属腾讯。
在产业互联网大旗下,出于合作伙伴的智能需求,腾讯不能缺失AI环节但AI并不起决定作用,它只是腾讯的一项赋能资源。
马化腾多次在公开场合表示腾讯要大力发展AI,但总体而言腾讯AI布局的动作仍然比较迟缓。腾讯AI Lab、优图实验室、WeChat AI实验室,统一的AI后脑也尚未形成。
“腾讯觅影”这样的优质AI项目显示腾讯正积极投入AI建设,但并不狂热。
与腾讯类似的是微软,自印度人萨提亚成为CEO后,微软凭借Azure的出色表现挽回颓势重回巅峰,再次成为全球第三大企业。
云计算无疑是微软的关键重头戏,但AI也是与云无缝搭档、不可或缺的要素。
AI“功利性基因”的不同,能带来什么理解行业的新“解释”?
“功利性基因”的不同,在AI技术成熟度与场景应用(尤其是商业化应用)之间的关系将各有取舍。
例如,“弱功利性”下AI更能赢得宽松的发展环境,少有商业化压力的AI技术积累更能够形成专注技术本身的“蓄能”过程。
从更细节的角度,“功利性基因”将导致场景应用作为“目的”与作为“结果”偏好的不同。
在AlphaGo出世前,Watson一直是人工智能的代名词。然而,当IBM面临转型压力时,Watson被抽调了医疗一个领域进行集中发展。
可惜的是,太过于强调商业价值,Watson Health在成立后匆忙陷入商业应用。
一方面,Watson Health在技术完备度上不具备多个数据体之间建立连接的能力,例如肿瘤学的模型不理解心脏病,无法在临床环境很好地应用(关联分析);另一方面,由于模型不够完善,Watson Health只能被喂食“整理好的”数据,应用过程必须有大量人力投入。
最终,Watson Health在2018年宣布裁掉50%-70%的员工,宣告失败。
场景应用一定要是AI技术的“目的”,否则AI就失去了现实价值。但是,实现这个目的显然不能在技术尚未完全成熟时强行上线。从大量“教训”来看,让技术自然发展、最终自然连接应用,“场景应用”成为“结果”更符合AI落地的需求。
此外,不久前Google“技惊四座、震动全球”的打电话AI Duplex被纽约时报扒出人工“伪装”,成功的预订操作主要依靠人工冒充完成。
Google捧了自己的Duplex一整年,投入商用最后被扒皮大范围作假。而几年前,Google日子还很滋润时搞出的AlphaGo的实力有目共睹。
毫无疑问,在“强功利性”下,场景应用其实难以算作技术发展自然的“结果”,而更容易在“目的”下被强行上马。
而那些“弱功利性”AI的日子似乎要好过得过。
以阿里AI为例,虽然它仍然以“目的”(场景应用)为导向,但是,达摩院的科研似乎更看重技术与应用的双向结合,而不是从场景到技术的单向过程。
虽然都有实践反哺AI的必要过程,但阿里的AI技术不被应用需求所倒逼,可以从容等到技术足够成熟才进行广泛应用,它的逻辑和那些盯着商业化的“肥肉”再想着怎么把技术贴上去的企业并不一样。
在与山东淄博市的合作中,阿里的"AI卫星遥感影像分析"技术,在淄博市5965平方公里土地上进行违章建筑和破坏森林等行为的识别,将传统的几个月的分析时间缩短至几分钟;
阿里的"助理法官"技术已在杭州互联网上岗,可"1秒内断案",未来有望实现"无人法庭”。
AI这些现实应用,都是在技术先期充分发展之后,以“结果”的方式实现了“目的”。
例如,在"助理法官"应用前,阿里AI已经在顶级学术会议SIGIR官网发布相关研究成果,把技术与理论搞得差不多了才放出来。
不得不说,在弱功利性下,阿里AI有这个时间和条件,“优哉游哉”慢慢做技术,场景应用是“目的”但更作为“结果”出现。
整理阿里AI部分动作,发现其在技术与理论层面已经有诸多沉淀,但阿里并没有急着放出来找到大量的场景应用为自己标榜技术能力以及商业价值(这在阿里云框架下似乎不难):

阿里AI下一阶段“可能”会把一些成熟的技术放出来做场景,然后根据需要对外加大声量,但至少,强功利性下的AI恐怕并不会这么等。
仍然以Google的Duplex为例,虽然被纽约时报曝光3/4的成功预订案例由人工冒充,但毕竟还有1/4是真正实现通话自动化处理的。
虽然只有25%的真实度,但不得不说,在十分复杂、充满各种个性化需求的通话面前,Google已经实现了技术突破,至少在绝对数上,大量案例顺利完成。
但是,Google Duplex的场景应用更偏向于“目的”,而不是技术足够成熟后的“结果”,这种取向只会导致一个科技巨头如今被媒体扒皮的局面。
6月底,阿里宣布其攻克了心血管识别技术,0.5秒识别单根血管,20秒识别完整冠脉树,“速度比起传统手段提升了近百倍”,但在“弱功利性”下,AI的场景应用是目的但更是结果,几乎可以断言,阿里的医疗AI不会那么着急出现。
AI“功利性”基因标准启示录:“温室才能开出更美的花朵”?
两年前,“达摩院”成立时,宣称自己要做“基础科学、颠覆性技术和应用技术的研究”,且一下铺开了很大的“摊子”,涵盖量子计算、机器学习、基础算法、视觉计算、NLP、人机自然交互、芯片技术等AI技术。
某种程度上,这是在“弱功利性”下没有太多商业向布局上的顾忌,所以可以“大而全”做AI布局。
如果是“强功利性”基因,能够发展的往往是那些最能转化成商业价值的技术,技术的“实际布局”中,商业化导向明显。
自动驾驶、智能音箱、医疗AI等其实都是如此,成为“强功利性”AI平台的最爱。
阿里的机器智能团队拥有10位IEEE Fellow、20多位知名大学教授,达摩院超过一半的科学家拥有名校博士学历。普华永道调查显示,阿里巴巴这个强“商业”的企业研发投入居然连续三年居上市公司之首。
而时至今日,我们看到了阿里AI一大堆技术突破甚至全球领先,但商业化却小心谨慎,阿里砸了多少钱不得而知,但资金、人才、数据、实践、时间……充分的给养、低压力的成长、不急于表现的心态,什么都给你,还可以耐心等待你,某种程度上,阿里AI是在一个“温室”的环境中发展。
弱功利性基因形成了“温室”,让AI在这个“温室”里培植和生长。
温室的一部分结果开始呈现,据公开数据,阿里语音AI、图像AI、 NLP、决策AI的每日调用量百亿,服务全球近15亿人,阿里小蜜2018年全年对话轮次14亿,服务近5亿人,客观上算是不错的场景应用成绩。

当我们总是谈论AI不智能,甚至还戏谑“人工智障”的时候,其实不妨反过来想想,眼前所见到的这个AI是否被“功利”绑架,急着上线、急着变现、急着向股市或者其他利益相关方证明自己?

与“人”相反,直面“残酷现实”的AI反而无法得到充分发展,“弱功利性”下的温室更适合AI。
但是,现实可能是残酷的,本文“功利性”基因标准只能提供一种AI发展的解释,但并不能提供解决问题的方法,毕竟,在资本、市场面前,做AI是否功利真的不是自己能决定的。


评论