记者 |
8月9日,中国银保监会公布一则2190万元巨额罚单,剑指中信银行(601998.SH)股份有限公司十三项违法违规行为。

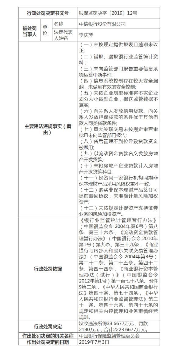
行政处罚信息公开表(银保监罚决字〔2019〕12号)显示,经查,中信银行存在以下行为:
(一)未按规定提供报表且逾期未改正;
(二)错报、漏报银行业监管统计资料;
(三)未向监管部门报告重要信息系统运营中断事件;

(四)信息系统控制存在较大安全漏洞,未做到有效的安全控制;
(五)未按企业划型标准将多家企业划分为小微型企业,报送监管数据不真实;
(六)向关系人发放信用贷款、向关系人发放担保贷款的条件优于其他借款人同类贷款条件;
(七)重大关联交易未按规定审查审批且未向监管部门报告;
(八)贷后管理不到位导致贷款资金被挪用;
(九)以流动资金贷款名义发放房地产开发贷款;
(十)未将房地产企业贷款计入房地产开发贷款科目;
(十一)投资同一家银行机构同期非保本理财产品采用风险权重不一致;
(十二)购买非保本理财产品签订可提前赎回协议,未准确计量风险加权资产;
(十三)未按规定计提资产支持证券业务的风险加权资产。
银保监会依据《银行业监管统计管理暂行办法》(中国银监会令 2004年第6号)第八条、第三十六条,《流动资金贷款管理暂行办法》(中国银行会令 2010年第1号)第九条、第三十九条,《商业银行与内部人和股东关联交易管理办法》(中国银监会令 2004年第3号)第二十二条、第二十五条、第四十二条、第四十四条,《商业银行资本管理办法(试行)》(中国银监会令2012年第1号)第一百七十八条、附件9第二条,《中华人民共和国商业银行法》第四十条、第七十四条,《中华人民共和国银行业监督管理法》第二十一条、第四十六条、第四十七条的规定和相关内控管理和业务审慎经营规则,对中信银行做出没收其违法所得33.67万元,罚款2190万元,合计罚没2223.67万元的决定。
中信银行此番遭2019年最大处罚,或许意味着金融监管部门释放出的一大严肃信号。
从中信银行的13条违法违规行为具体来看,其中第八、九、十条均与信贷资金挪用、流入房地产开发业务有关,正好踩中近期金融监管部门的“雷区”,房地产融资当前正是专项检查的重点。
日前,银保监会办公厅已发布《中国银保监会办公厅关于开展2019年银行机构房地产业务专项检查的通知》(以下简称《通知》)。《通知》决定在32个城市开展银行房地产业务专项检查工作,具体包括各种将资金通过挪用、转道等方式流入房地产行业的违法违规行为。检查要点包括:
一是房地产业务授信政策和内控制度执行情况;
二是房地产开发贷款和土地储备贷款管理情况,包括集中度管理、资本金来源真实性审查、落实最低资本金比例要求、企业资质审查等,以及违规向“四证”不全项目提供融资;
三是个人住房贷款管理情况,包括落实差别化信贷政策,执行最低首付比例和限贷政策要求,履行首付资金真实性与贷款申请人偿债能力评估与检查等;
四是住房租赁贷款方面。
针对银行信贷资金被挪用流向房地产开发的检查,主要包括个人综合消费贷款、经营性贷款、“首付贷”、信用卡透支等资金挪用于购房,以及其他银行信贷资金被违规挪用于房地产领域;资金通过影子银行渠道违规流入房地产市场;并购贷款、经营性物业贷款等贷款管理不审慎,资金被挪用于开发房地产;通过流动资金授信、经营性物业授信等为房地产开发项目提供融资等情况。
据了解,《通知》显示,根据国家统计局发布的2019年6月全国70城商品住宅销售价格指数,结合参加房地产“一城一策”试点重点城市名单,本次房地产业务专项检查包括北京、天津、石家庄、秦皇岛、呼和浩特、沈阳、长春、上海、南京、苏州、无锡、徐州、杭州、合肥、福州、济南、郑州、洛阳、武汉、襄阳、长沙、广州、重庆、成都、贵阳、昆明、大理、西安、宁波、厦门、青岛、深圳等32个城市。
不仅银行信贷资金此轮受到严查,此前银保监会也曾对地产信托融资展开检查整顿,据界面新闻了解,多家信托公司收到“窗口指导”,并有大型国有信托公司已内部通知暂停地产项目数月。



评论