记者 |
因代销金融产品违规,华泰证券(601688.SH)遭到监管处罚。
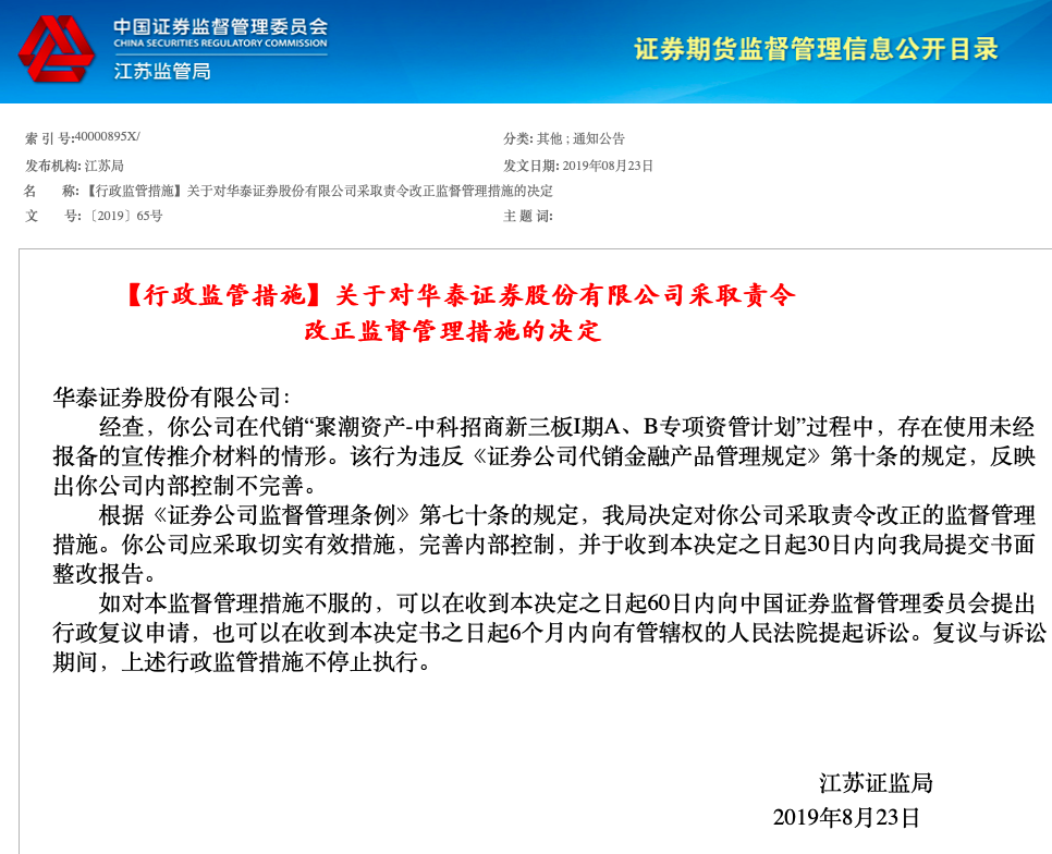
8月26日,江苏证监局发布公告称,经查,华泰证券在代销“聚潮资产-中科招商新三板I期A、B专项资管计划”过程中,存在使用未经报备的宣传推介材料的情形。该行为违反《证券公司代销金融产品管理规定》第十条的规定,反映出公司内部控制不完善。
上述条例规定,证券公司应当在代销合同签署后5个工作日内,向证券公司住所地证监会派出机构报备金融产品说明书、宣传推介材料和拟向客户提供的其他文件、资料。
江苏证监局表示,根据《证券公司监督管理条例》第七十条的规定,决定对华泰证券采取责令改正的监督管理措施。华泰证券应采取切实有效措施,完善内部控制,并于收到本决定之日起30日内向我局提交书面整改报告。

据悉,聚潮资管中科招商新三板资管计划分AB两期计划,共发行1.8亿元,于2018年1月29日到期。该资管计划由浙商基金下属机构上海聚潮资产管理有限公司担任管理人,华泰证券为资金托管方和销售方,
当年5月,该产品被曝发生违约,未能如期兑付。有投资者在社交平台发帖称,中科招商在这两年里拒绝向聚潮披露具体投资信息,投资者对资金去向也毫不知情。

有媒体曾报道称,该笔1.8亿的资管计划中有6030万元被中科招商投资于一个名为“恒宇55号资产管理计划”。而根据合同约定,投资范围中并没有资管计划,该项目投资到资管计划已属于超范围投资。还有投资者表示,有一笔3000万投资了一个以基金管理人李海涛个人注册为法人的网站公司,“这是一家一没实际经营,二没实际人员的空壳公司”。
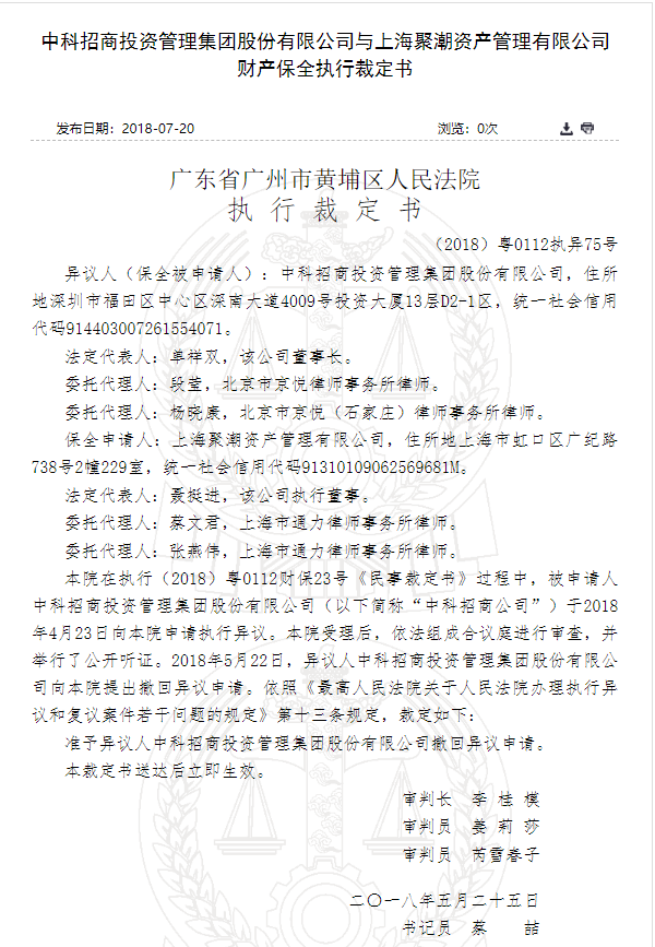
裁判文书网信息显示,广东省广州市黄埔区人民法院于去年5月25日发布财产保全执行裁定书。根据裁定书透露的信息,聚潮资产已向法院申请了对中科招商的财产保全。界面新闻记者查阅后发现,中科招商被冻结资产金额为1.26亿元,冻结期限为3年。


另有投资者在帖子中指责华泰证券,称在多次催讨后,被公司告知“不清楚所投股权公司经营现况,财务状况,二不清楚理财资金去向,对此状况”,同时指出华泰证券在销售该产品时,存在夸大宣传的情况。

值得一提的是,就在华泰证券收到罚单的同一天,央行、银保监会、证监会、外汇局联合发布通知,就进一步规范金融营销宣传行为向社会公开征求意见。

《通知》对金融营销宣传行为提出了11条具体要求:一是建立健全金融营销宣传内控制度和管理机制。二是建立健全金融营销宣传行为监测工作机制。三是加强对合作第三方机构金融营销宣传行为的监督。四是不得非法或超范围开展金融营销宣传。五是不得以虚假、隐瞒的内容或者引人误解的方式对金融产品和服务进行营销宣传。六是不得以损害公平竞争的方式开展金融营销宣传。七是不得利用政府公信力进行金融营销宣传。八是金融营销宣传不得损害金融消费者知情权。九是不得利用互联网进行不当金融营销宣传。十是不得违规向金融消费者发送金融营销信息。十一是不得开展法律法规和金融管理部门认定的其他违法违规金融营销宣传行为。
《通知》强调,金融机构开展金融营销宣传活动违反上述规定但情节轻微的,金融管理部门可对其进行约谈告诫、风险提示并责令限期改正;逾期未改正或其行为侵害金融消费者合法权益的,金融管理部门可责令其暂停开展金融营销宣传活动。对于明确违反相关法律法规的,由金融管理部门或相关监管部门依法采取相应措施。



评论