文 | 橙雨伞公益
9月6日,我们举办了一场直播。
由最懂女性的橙律师贾欣彦就婚姻与财产问题,为大家在线科普,答疑解惑。
整场直播下来,反响热烈,不少人表示意犹未尽!
于是,我们特地将直播内容整理成文字版,让这满满的干货,能够造福每一位看见的女性~
贾律师:大家好,我是是上海兰迪律师事务所的贾欣彦律师,主要的业务方向是家事与财富传、民商事侵权等。
今天讲座的主题是“守护财产、守护爱”。
我主要会分三块来讲,第一个是婚约财产;第二个是财产分割;第三个是归债务承担。

△直播现场

婚约财产
贾律师:首先讲婚约财产。
彩礼就是我们所说的婚约财产,彩礼的数量怎么规定,金额是多少,这个都由各地的风俗习惯不同决定的。
未结婚登记的,是否可以要求全额返回彩礼?已经结婚登记的呢?
我先讲一个案例:男方给了一堆彩礼,结果两人没结婚,一年后分手了,这时候法院应该判决归还他全部的彩礼吗?
一般来说是这样的,但是有例外。
比如说,江苏法院有一个最新调解的案例,两人恋爱后,没有领证,订婚后以婚约夫妻的关系同居。同居期间,女性还流过产。有过这样一个情况,法院在调解过程中就没有判全额返还彩礼,只要求返还了少部分。
从公平角度考虑,女性确实是为了结婚才收下彩礼,而她的身心,也确实在恋爱关系中因为流产遭受伤害,基于如此考量,就没有支持全额返还。
第二个案例如下:

原则性的标准是,已经登记结婚了就不返还彩礼,但为什么会出现上例中的情况?用哪句话可以解释?
观众:生活困难。
贾律师:对。他因为支付彩礼,造成了家庭的生活困难,甚至弟弟都被迫辍学。这种情况下,法院是支持返还彩礼的。但是可以看得到,他也是没有全额返还的。
观众:那他结婚了多长时间?不可能结婚十年,家庭困难再去要求退还彩礼吧?
贾律师:对,彩礼问题和结婚时间的长短也有关系。像结婚十年的,就可能不会产生彩礼的返还问题了。一般彩礼问题都会集中在婚姻关系非常短,彩礼还没有消耗掉的时候。
下面是返还彩礼的三种情形,结合当事人同居时间长短,或者是结婚时间长短,家庭状况有无子女等等情况,它是一个复杂的衡量。

说了彩礼就会有嫁妆,那我们的嫁妆要怎么给?
没有结婚的男女青年们记着,女生给嫁妆的时候一定要拿证之前给,那是你个人财产,拿了证以后就变成双方的了。记住这一点就行。

婚前财产
贾律师:我们讲第二个部分:婚前财产
哪些财产属于个人婚前财产呢?以下四点是必然属于的:

除此之外,在法律上主张某物为个人财产时,是需要拿出证据的。
有证的公示证件,比如说汽车登记证、车辆管理证,房产有房产证,这些证据要留存好。还有有据可查的,比如买了个珠宝,或者限量版包包,都会有发票、收据之类的记录。大家要做有心人。
房产可能是婚内财产大家比较关注的一个点。
房产怎么分割有很多种情况,不同情况又有不同判例,就比如说一方父母出资买房,他买在哪个人名下,就会是一个关键点。
在婚前买在自己子女名下的,肯定是子女的个人财产。但如果买在对方子女名下,房子就是夫妻共同财产了。

下面有个案例被编成了顺口溜:
终于嫁得有房男,共同还贷十余年。
房价增至三百万,谁料失和闹离婚。
女方力争分一半,法官笑笑把头摇。
男方首付男方名,婚后还贷共8万。
一人一半就4万,酌情补偿算10万。
40岁离异分14万,幸福≠嫁有房男。
案例中,女方嫁了一个有房男,离婚后只分得四万块钱,只有婚后共同还贷部分是共同财产。
观众:如果原来100万买的房,增值到现在的300万,女方是不是能拿到增值部分的一半?
贾律师:共同财产只是对于还房贷的部分,而不是对于首付款的部分。它考虑是对这个房子的贡献度。
我办了一个案子就是这样,原先房子是当事人男方婚前的个人财产,婚后又合买了一个房。女方很聪明的,协议把男方婚前的房子卖掉,两处房子并在一起,又买了一套,加上了女方的名字,最后财产就对半分了。
观众:男友婚前有房子,然后愿意加我名字,属于共同财产吗?
贾律师:只要加了名字,这就视为被赠与,那就是共同财产了。还有一点就是,大家注意房产证上的备注栏是可以约定百分比的,届时法庭会直接按照百分比来判。
观众:婚前我养的狗,怎么样都是我的吧?
贾律师:宠物应当属于财产权利,所以当然是属于你的,但如果婚姻期间共同抚养的,就是共同财产了。
对于婚前财产,怎么才能捍卫自己财产的权益?大家可以考虑婚前协议。
实现婚前协议有两种途径,一种是找律师帮忙做,还有一种是到公证处签订。我们在步入婚姻殿堂之前,可以通过如此约定,来最大化地保障自己的利益。
观众:未公证的书面协议,其实并没有法律效力是吗?
贾律师:它在你们两个人之间是有效力的,但假如想要确保,那肯定是到公证处做一份协议最有保障。

以上图表显示了做婚前协议时要避免的雷点,比如说有隐瞒、欺诈、胁迫的情况,这样的协议就会无效,存在限制人身权情况的也会导致协议无效。
还有一种情况是他人财产,房产证上可能不是这个人单一的名字,还可能有家庭其他成员,或者是类似于公租房,没拿到产权,只有租赁性质,这类房子是不能放到婚前协议里面的。

婚后财产
贾律师:我们再讲婚后财产。
婚后财产的项目比较多,比如理财基金、有价证券、股票之类的,还有这两年高发的公司股权分割问题。
还是拿大家可能更关注的房产来说明。
这里我做了一个详细的针对房产的表,其中有婚后购房的情况,包括一方父母出资的房子在自己子女名下,还有一方父母全额出资/部分出资,以及婚后一方借款购房的情况。

这些情况相对比较复杂,我们单拎一个点出来讲,就是离婚的时候房产不予处理的情景。
如果离婚的时候房产暂时不能分割,就比如说夫妻双方没办法协议离婚,只能到法院诉讼,财产便会得到一个分配。财产分配包括动产的分配和不动产的分配。其中,房产可能在离婚诉讼中无法一并处理,原因主要有如下几点:
首先,比如房子上有公公婆婆的名字,有夫妻两人的名字,这样的房产在离婚诉讼当中不能一并处理,因为涉及了案外人员。
此外,如果双方只有一处住房且有贷款,而双方都想要这个房子,那么就属于婚后另行诉讼。
还有比如说两限房,大家知道两限房吗?
观众:就是二手房。
贾律师:不是的,它类似于经适房,是有限制条件才能购买的房子。它的申请表中是有其他人参与的。
还有现在在购买经适房时,有一个严苛的表格要填,表格上存在除夫妻外第三人的时候,这个房屋也是暂时不能够协商处理的,需要另案处理。
还有,双方都主张房子是个人财产,但又拿不出证据,诉讼中又没有任何一方申请评估的,暂时也是没有办法处理的。就是以上几种情形。
观众:那如果我房产证上有小孩的名字呢?
贾律师:要考虑小孩是否成年,如果已经成年,那肯定也是要立案诉讼的,因为孩子要参加诉讼。如果是未成年,可以在离婚诉讼当中一并处理。
这个点我给大家延伸一下,我不太建议大家把未成年人名字加到房产证上面,因为后面一旦这个房屋要买卖的时候,有未成年人的名字,会加大你买卖手续的复杂程度。
此外,两个人婚姻一旦破裂,也加大了诉讼的难度。
说到孩子,在基于夫妻双方离婚大量的司法事件当中,会发现有当事人隐匿孩子的情况。他们的目的,要么是为了获得孩子的抚养权,要么是为了以隐匿孩子而获得财产的多行分配。
这种情况一旦被查实,隐匿一方将会付出相应的法律责任,法庭也会鉴于此情况,在进行财产分割时会偏向另外一方,孩子的抚养权也会偏向另外一方。
观众:我还有个问题,上次一个卖保险的跟我讲,说女方买了一个重疾保险。后来她生病了,得到了很多赔款,然后男方就要跟她离婚,但是这笔赔款是不能分的,哪怕她是用婚后的共同财产买的重疾保险。
贾律师:是的,没错。我们知道有两种保险,一种财产险,一种身体险。
财产险中有理财获益型,是可以作为婚后共同财产来予以分割的,但是身体险是不可以分割的,它基于对人身的保护,在谁的名下,到时候就会是谁的。
观众:如果双方结婚之后,一方的父母有遗产,这个遗产是子女个人的还是双方共同的?
贾律师:这也要分情况来说,首先看是否有遗嘱,有遗嘱的话,根据遗嘱来判定,如果说没有,那么属于夫妻的共同财产。

债务
贾律师:第三部分,我们来讲讲债务的承担。
其实《婚姻法》41条有一个原则性的规定:
离婚时,原为夫妻共同生活所负的债务,应当共同偿还。共同财产不足以清偿的,或财产归各自所有的,由双方协议清偿;协议不成时,由人民法院判决。
它把夫妻婚后发生的借贷,基本上都视为你们共同的。
而《婚姻法》解释三第24条当初则闹得沸沸扬扬:
债权人就婚姻关系存续期间夫妻一方以个人名义所负债务主张权利的,应当按夫妻共同债务处理。
但夫妻一方能够证明债权人与债务人明确约定为个人债务,或者能够证明属于婚姻法第十九条第三款规定情形的除外。
大家可能对这个条文不是很理解,我举个例子来说明。
比如说,一个女孩子嫁给一个富豪,婚姻期间富豪做生意,向外借债几千万,女孩子不介入公司,不知道情况,任由富豪自行操作借贷。某一天,富豪突然人间蒸发,几千万债务的债主全部到家门来敲。
按照24条的规定,你是他老婆,就要承担你丈夫在外的所有借贷。
于是有争议说,这个条文可能纵容了那些坏人,把完全不知情的配偶方拉入被讨债的境地。
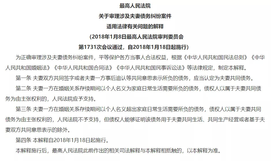
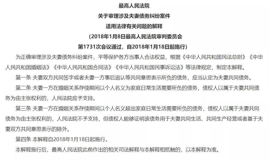
到2018年,最高院出台关于涉及夫妻债务纠纷案件适用法律有关问题的解释,才把24条存在的问题基本上解决。

△最高人民法院关于审理涉及夫妻债务纠纷案件
适用法律有关问题的解释
现在偿还债务时要分情况来判断,我们可以看借条上有没有自己的签名,如果没有,那这个借条就可以被否认掉。
想要要求夫妻共同承担债务,配偶方应当在戒条上签字,或者说后来再追加签字,这样才可以被认定为共同债务。
比如说上面没有签字,但男方说,这一千万借过来,全用于夫妻共同生活了,所以得共同承担。这时女方可以来举证,我们共同生活的柴米油盐,花不到一千万,和事实出入非常大,这样违背常理的也不会被认定为共同债务。
但是,如果说这夫妻俩婚后生活特别奢华,买米、买油、买套套,什么都买,一千万小意思,这时候双方要共同承担债务吗?要的。
主播:好,谢谢,今天谢谢贾律师,也谢谢各位现场的朋友能来参加我们这样一个活动。非常感谢大家的参与,祝大家都能收获满满,都有一个非常好的婚姻关系,和一个一个更美好的生活。
最后给大家补充一个彩蛋,这是一个每个人都面对过的法律问题:
观众:小朋友的压岁钱归谁?这属于婚后财产吗?还是说就归小朋友,不用考虑?
贾律师:原则上,我们认为小朋友的压岁钱属于小朋友的财产,不是夫妻可以分割的,因为我们要保证未成年人的利益。
观众:爸妈只能代管。
贾律师:对,只能代管,但是不可以使用。
亲爱的大家,快回去跟爸妈把这么多年“代管”的压岁钱都要回来吧!


评论