文|全球财说
公司上市都是因为缺钱吗?贵州茅台首先表示不服。2001年上市的贵州茅台,除了上市首发募资了22亿,上市18年来再也没有从资本市场融资,不仅如此,除了2014年有笔6255万的短期借款,贵州茅台再也没向谁借过钱。
自力更生的茅台,上市以来归母净利润复合增速超30%,上市期间累计分红超过757亿。所以贵州茅台——你上市是为了给投资者分钱吗?可以说贵州茅台不折不扣是只不吃草的现金奶牛。
除了贵州茅台,A股市场还有这样的公司吗?我们来看2008年上市的九阳股份。
九阳股份同样是只不吃草的现金奶牛。
公司上市首发募资15亿,上市期间累计分红了53亿,分红率77%。公司上市十年没有任何增融资行为,没有任何借款,财务费用一直为负数。一句话就是不差钱!!!
九阳不差钱,可是成长能力和茅台比就差远了。
数据显示,公司上市当年营收43亿,到了2018年营收81亿,十年复合增速仅6%;归母净利润复合增速更低了,上市当年归母净利润5.3亿,2018年归母净利润7.5亿,十年复合增速只有3%。
增速这么低,公司有钱就分掉,难道不考虑扩大再生产?毕竟投资者要的是能分红又有成长性的公司。
主营业务市场份额收缩
自从上市后,九阳股份扩张步伐很小,市场份额也在逐渐收缩。
从公司历年在建工程项目可以看出,公司在建工程项目最高峰是在2013年,当年公司在建工程3.5亿,主要投入年产800万台豆浆机,25万商用豆浆机项目,此后5年,公司在建工程项目都不超过1000万。
可惜的是公司投入的豆浆机项目却没有带来营收的大幅增长,公司上市之初豆浆机收入30亿占总营收的70%,2018年豆浆机营收34亿,复合增速仅有1%,毛利率也从上市时期的43%掉到2018年的39%。
根据近期九阳的间接控股股东JS环球生活在港交所披露的全球发售公告显示,九阳豆浆机在2018年在中国市场份额达到约80.6%(按零售额计)。
80%以上,寡头垄断是不是?但若对比上市前,市场份额已然在收缩。
九阳上市之初招股书披露,2006年公司占据豆浆机市场87.00%的市场份额。十年时间,市场份额不进反退,我们还能期待九阳豆浆机市场份额再提升吗?
相对豆浆机而言,但公司另外两大品类——营养煲系列产品和西式小家电营收复合增速还比较快。营养煲系列产品十年间营收复合增长25%,西式小家电7年间营收复合增速68%。
但由于这两个品类的基数比较低,到2018年营收分别是27亿和10亿,占总营收比分别是33%和12%,相加也不到总营收的一半。值得注意的是,再观近三年的数据,这两个品类营收复合增速分别是11%和24%,也呈现增速放缓的态势。
投入开支过于保守谨慎
2018年九阳股份的总营收81亿,反观其竞品企业:美的集团2016年小家电营收已经超过432亿,苏泊尔2018年也有百亿以上的营收。
毋庸置疑,当前小家电行业市场空间依然巨大,九阳股份如何能收复失地,对其管理层是个考验。目前各公司常用的扩张手段莫过于“三个招式”。
第一招:加大长期资本投入。明显的,九阳目前在这方面尚未发力。数据显示,九阳现金流量表中构建固定资产、无形资产和其他长期支出支付的现金最高额是2010年的3.6亿,公司对于这个项目的支出从2013年起就没有超过公司购买理财产品支出的钱,2017年理财产品购买额达到近年来的最高峰,当年公司买了近27亿的理财产品。
第二招:加大研发投入。可惜的是,九阳同样没有发力。2018年是公司历年研发支出最多的一年——2.9亿元,但在总营收占比低的可怜,只占当年总营收3.64%。
公司既然在这些方面上不愿意花费太多,还有第三招:可以对外投资。但明显,目前九阳对此意向兴趣也不是很浓。
2014年公司开始涉足房地产,当年投入2.8个亿,此后投入也没高过这个金额,显然房地产投资属于小打小闹型投资。
当然公司还投资了其他企业,2018年年报显示,公司长期股权项目下有20多家大大小小的联营公司,不过加起来也就2.5个亿;公司还有一部分投资放在可供出售金融产品项目里,大概4.5亿。
总体来看公司历年为投资支付的现金最高额也就3.8亿。从投资收益来看,2018年是公司投资净收益最多的一年,也只有1.3亿,只占营收的1%。
在各种开支上保守谨慎,但在分红方面却是大方如斯。最为受益的还是公司大股东,自从上市,大股东未减持过股份。
大股东的大股东的大股东的大股东
计划上市:九阳加大分红概率增加
九阳股份的大股东是谁?2018年年报显示公司第一大股东上海力鸿持股占比50%,第二大股东Bilting Developments Limited ,持股16.93%,这两大股东从九阳上市至今基本持股未动。也就是说九阳股份向这两个大股东十年间分红了35亿。
九阳招股书显示,上海力鸿成立于 2003 年 2 月 14 日,有20个股东,最大股东王旭宁持股占比29.44%;Bilting Developments Limited于 2004 年 10 月 19 日在英属维尔京群岛注册成立,实控人为新加坡籍自然人 Lee Puay Khng。
不过九阳股份今年4月15日公司权益变动书显示,上海力鸿与Bilting Developments Limited目前均为公司实际控制人王旭宁控制的企业。
大股东股权变动的背后是因为九阳股份的大股东的大股东的大股东的大股东—JS环球生活准备要上市了。
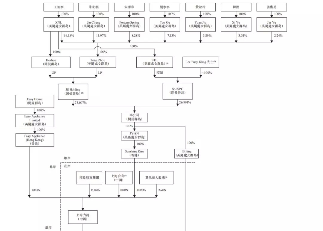
根据港交所JS环球生活的全球发售公告显示目前九阳股份大股东依旧是上海力鸿,而上海力鸿的大股东是一家叫sunshine rise的公司,持有上海力鸿82.89%股权;sunshine rise大股东叫JY—SN,JY—SN的大股东才是要上市的JS环球生活,再向上还有三层架构才是公司实控人王旭宁等。
之所以股权架构变得如此复杂,全是因为一笔大收购。2017年10月,九阳控股股东上海力鸿旗下全资子公司收购了美国家电品牌SharkNinja,为了这笔收购,公司实控人在英属处女群岛成立了一批特殊目的公司,经过一系列眼花缭乱的操作,经过重组后的企业架构如下图:

来源:JS环球生活招股书
在资本运作方面保守谨慎的九阳股份大股东终于出手了,当然这笔收购也让JS环球生活背负了一大笔债务。根据公司全球发售公告,JS环球生活目前资产负债率高达87%,负债总额28亿美元,此次公司上市筹集的资金一半都要用来偿还银行4.5亿美元贷款。
虽说九阳分红比例已经很高了,但间接控股股东如此高的负债率,九阳股份会不会加大分红比例,成为第二个双汇发展?
我们看到在大股东收购的当年,也就是2017年九阳股份分了4.6个亿,2018年分了5.3个亿,今年分了9.9个亿,从这种趋势上看,九阳股份的小股东是不是可以期待一下?
不过,JS环球生活IPO近期按下暂停键。10月29日,JS环球生活正式发布了停止IPO的公告,有媒体披露原因是公司在招股书中着重其在中美市场中的协同效应,似乎投资者并不买账,目前大环境的不确定性,也是投资者所担忧的因素之一。
何时摆脱佛系发展?
上市公司分红并不绝对就是好事。伯克希尔哈撒维就从不分红,因为巴菲特可以用留存收益找到更好回报率的资产。
反观九阳股份虽然不吝啬分红,但由于增长乏力,上市十年股价只上涨了不到三倍。于投资者而言,股价不涨,分红似乎也就显得比较鸡肋。
从另一个角度看,真正有成长性的价值型公司,又有持续分红机制,投资者应该趋之若鹜,股价呈现出翻几番的红火局面。九阳股份的股价表现其实也反映出投资者对其成长性价值的忧虑。
公司实控人用九阳分红的钱购买的资产并没有注入九阳股份,而是另起炉灶重新组建一家公司,并准备运作上市。未来九阳股份在整个集团中会处于什么地位?间接控股股东上市以后,九阳股份还会维持这种“佛系”发展吗?
乐观的观点认为控股股东有望通过全球版图扩张,突破在中国厨房小家电的增长瓶颈,同时通过海外资源和九阳股份的协同发展,为九阳股份提供新的增长动能。
其实说到协同效应,从九阳股份2018年营收来看,毋庸置疑是有作用的。2018年公司来自海外的收入同比120%增长,而公司当年应付账款第一名就是SharkNinja(香港)有限公司。
海外收入大增助力公司当年总营收重回两位数增长轨道,当年增长12%,但由于当期营业总成本增长15%,导致公司归母净利润只有9%的个位数增长。
再细分看,公司营业总成本中销售费用增速是最快的,同比增长25%,而销售费用中增速最快的是渠道、售后和广告费,当年花费了8个亿。
此外,九阳股份在这次实控人的收购中也得到了一部分资产。2018年4月九阳股份公告花费了1249.5万收购了sharkNinjia(Hong Kong)旗下的尚科宁家科技有限公司51%的股权,资料显示,尚科宁家科技有限公司成立于2018年2月,是一家吸尘器公司。今年上半年这家子公司给九阳股份带来了1524万的亏损。
承载着间接股东的负债压力,以及自身发展的瓶颈,九阳股份是否会下定决心摆脱佛系发展的路径?


评论