文 | 孙煜 吴煜鹏
编辑 | 陈臣
青年汽车又火了。这次不是因为“水氢汽车”,而是因为破产。
根据人民法院公告网11月10日发布的公告,杭州青年汽车有限公司破产财产已经分配完结,法院裁定终结该公司破产程序。
此次破产的公司跟“水氢车”有关系吗?
本次破产的杭州青年汽车有限公司,和5月份“水氢车”事件的涉事公司南阳洛特斯新能源汽车有限公司不是一家,二者均是青年汽车集团的关联公司。
杭州青年汽车有限公司成立于2008年,法定代表人及董事长为青年汽车集团董事长庞青年,大股东为金华青年莲花控股有限公司。金华青年莲花的大股东则是庞青年女儿庞彩萍。


天眼查数据显示,包括庞青年、韦成刚等4名在青年汽车集团的任职及参股人员,均在杭州青年汽车有限公司中任职。

据其他媒体报道,青年汽车集团已对杭州青年汽车破产一事做出回应,称杭州青年汽车破产并未影响到集团的经营,目前集团仍在正常运营中。集团主营的业务为纯电动城市客车,与杭州青年汽车业务并无直接联系。
此前被申请破产,现在青年汽车集团运营如何?
虽然说破产的只是一家关联公司,但青年汽车集团这两年也多次被申请破产。最近的一次是今年8月。
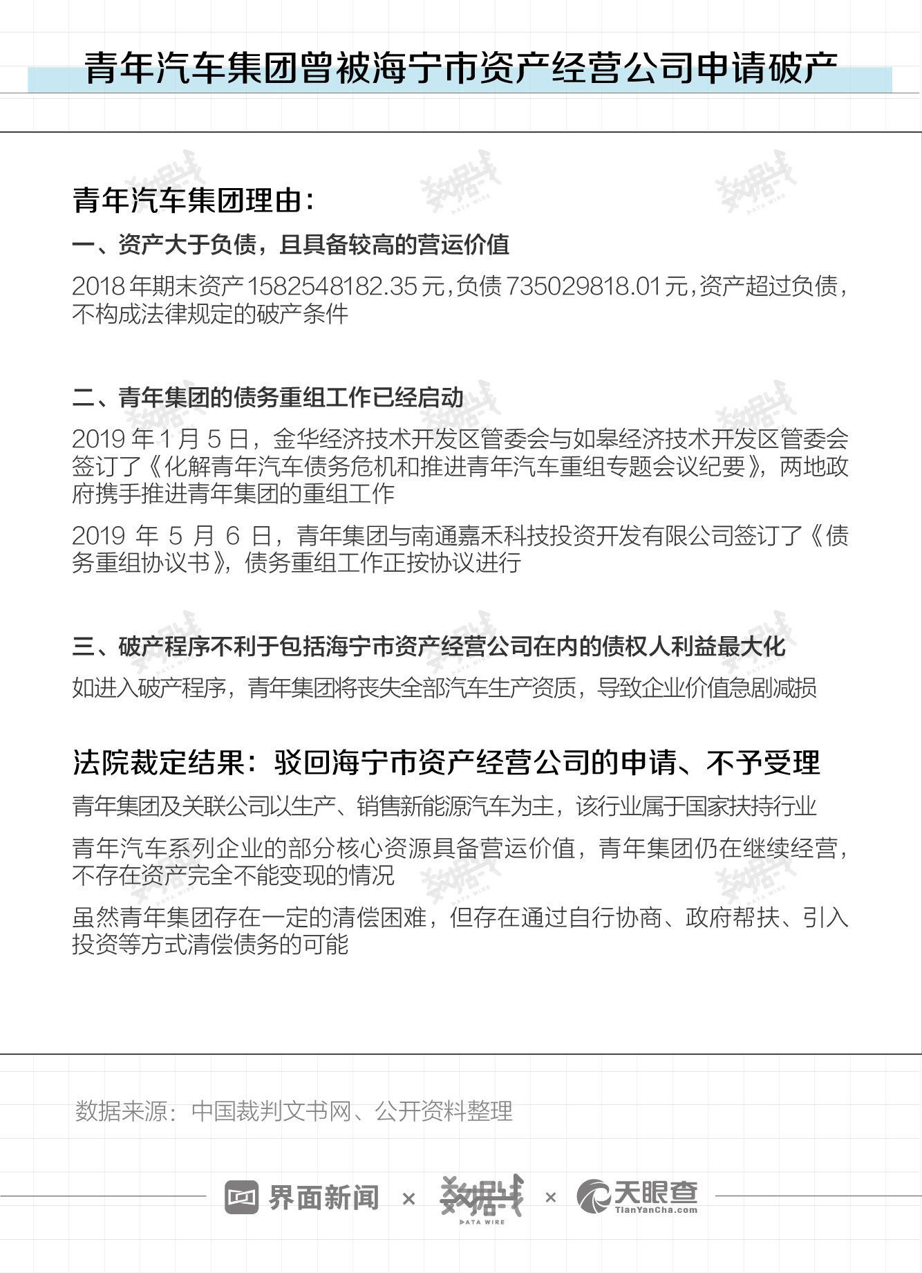
公开资料显示,今年8月青年汽车集团被海宁市资产经营公司申请破产清算,青年汽车提出异议,称已和金华经济技术开发区管委会、如皋经济技术开发区管委会及如皋市人民政府全资控股的南通嘉禾科技投资开发有限公司积极合作,启动公司债务重组。金华市中院最终驳回了此次破产申请。

多次陷入被破产申请的青年汽车集团经营情况如何?天眼查数据显示,青年汽车集团成立于2001年1月9日,注册资本10亿元,法定代表人为董事长兼总经理庞青年。庞青年同时是集团大股东,持股比例为36.15%。

据天眼查数据,青年汽车集团目前共有13笔对外投资,投资项目遍及贵州、宁夏、山东、浙江等地。与此同时,青年汽车集团目前也涉及106起法律诉讼,共有25条失信信息,历史上129次入列被执行人。
10月获1.18亿国家补助,此前曾被处罚
以新能源汽车为经营主业的青年汽车集团,在10月11日刚刚获得一笔国家补助。工业和信息化部数据显示,青年汽车集团投资的金华青年汽车制造有限公司,在“2017年度新能源汽车推广应用补助资金”项目中申请545辆、申请资金1.18亿元,最终得到全额批复。

在此之前,青年汽车也曾申请过工信部2017年度新能源汽车推广应用补助资金。但因“未接入国家监管平台”“国家监管平台累计行驶里程不足2万公里”等原因,青年汽车共计343辆车、7418万元的申请被全部削减。2017年,青年汽车更是因为交付的汽车电池容量小于公告容量,而受到工信部处罚。



评论