文 |毒眸 龙承菲 符琼尹
编辑 | 江宇琦
在刚刚结束的R1SE巡演广州站上,流量偶像的粉丝们难得没有“失去控制”。
11月16日的演唱会前一周,R1SE成员们就开始在微博呼吁粉丝不要带自制“灯牌”入场,组合成员张颜齐甚至专门发布评论称:“宁可到我的时候一片漆黑,也不希望看到带有我名字的灯牌出现在这一场演唱会里”。因此到了活动当天,现场确实如官方所愿是一片官方应援棒构成的“光海”。

R1SE演唱会现场
这种“整齐划一”,在当今的流量粉丝界里,并非常态。在以往含有流量艺人的演出中,无论场馆甚至爱豆自身如何号召,最终呈现在演唱会现场的往往还是各色灯牌的“比拼”——粉丝们会不顾官方后援会甚至爱豆自身的号召,根据自己的意愿携带灯牌入场。比如TFBOYS周年演唱会虽然年年号召粉丝不带灯牌,但最后“灯牌大战赢家是谁”的关注度,某种意义上甚至超过了演唱会本身。

TFBOYS演唱会的灯牌大战
而“灯牌”问题,只是“官方”与“粉丝”博弈的一个缩影。在大众的认知中,官方配置应该随着偶像运作体系的成熟变得更为健全,但毒眸却发现,随着偶像体系的发展,现状却是“官方”的影响力似乎在逐渐消失。曾几何时一家独大的官方后援会,在短短几年后的今天,正在变成一个有些“尴尬”的存在。
小到应援棒和灯牌的取舍,大到艺人发展方向的规划,毒眸发现,与以前官方独大的生态不同,如今的粉丝们越来越倾向于“自成一派”:他们越来越远离官方、后援会的权威,饭圈内部开始衍生出各式不归属官方统辖、却又规模盛大的组织形态,并依附在这些非官方组织之中,最终呈现出“遍地开花”的野生趋势。

饭圈的“官方独大”时代
“3……2……1!”
伴随着倒计时声的结束,李宇春揭开了最后一个号码牌。“3528308票!恭喜!恭喜!”主持人们的祝福声刚一出口,就马上被现场的尖叫所淹没。镜头转向了那热切欢呼的来源,身着统一颜色T恤的男女出现在电视机里。他们有的举着李宇春的照片,有的拿着设计过的名牌,有的相拥而泣,有的对着镜头肆意大笑,与李宇春共享着胜利的喜悦。
一个粉丝组织的新时代就这样被揭开,进入到了全国观众的视野。
作为中国造星史上的一个里程碑,李宇春等超女的成名之路上,这些狂热粉丝们组成的后援会,发挥了巨大的作用。2005年《天府早报》曾总结过超女粉丝后援会拉票的三种方式:各地粉丝定期上街举行拉票活动和组织观看比赛;为选手建立网站,到各大论坛、贴吧、QQ群中散发信息;与选手的亲友配合,围绕选手下榻的酒店和活动场所开展活动。
也正是从这时候开始,内地的粉丝们有了自己的“专属名称”、有了更强的归属感,如李宇春的粉丝为“玉米”,周笔畅的粉丝为“笔迷”,张靓颖的粉丝为“凉粉”等。“我从没见过这么有组织、有奋斗目标、有职业水准、有奉献精神的粉丝集体。”当年《南方都市报》的一则娱评这样评价超女粉丝群体。“原来追星还可以这样。”面对组织严密的超女粉丝后援会,当年不少网友在论坛里感叹道。
事实上,即使在当时,粉丝后援会也不能算是一个全新事物。早在上世纪八十年代,在日韩、港台等偶像产业发达的国家与地区,很多艺人的团队就开始成立官方的后援机构,方便粉丝与明星之间的沟通。如1988年由刘德华所属经纪公司成立的“华仔天地”,会为粉丝提供订票、分享刘德华亲自写稿的心里话等“配套服务”。

华仔天地每年的固定晚会
到了本世纪初,随着内地娱乐产业的发展,类似的粉丝组织也开始出现。无论是官方还是民间,创立网站都是当时最常见的与粉丝互动的形式,有的粉丝甚至还会为偶像创建各地的分站。据2004年天涯论坛名为《搜集各路明星大腕的官方网站》的帖子的相关讨论显示,时至2004年,多数知名的明星都会有一个甚至多个网站。许多粉丝建立的网站,最后也会成为明星的“官方网站”。

琼瑶回应选角的争议,也会在演员的官网留言
对于当时的粉丝来说,与明星直接沟通的便捷渠道十分有限,官网、贴吧就成了为数不多的追星渠道。自媒体“高能E蓓子”创始人,曾任“2004年超女亚军”王媞百度贴吧吧主的E姐告诉毒眸,因当年王媞的官网物料一般,信息有限,粉丝都以贴吧为根据地,王媞本人偶尔也会通过贴吧和粉丝沟通:“我们直接接触的都是本人和她家人了,她也会看贴吧,会在贴吧留言,谁要是写了很好的帖子她都能看到。”
但在这一时期,粉丝网站还只是一个相对圈层化的产物,有的明星大腕的内地后援官网,活跃用户也不过才几百人。而从2005年的超级女声开始,追星更加的大众化,在媒体的报道里成为“年轻人新的社交方式”,粉丝群体也随即壮大。据粉丝网2006年的调查显示,国内各种成规模的粉丝团有2000个以上,也此前一直不温不火的S.H.E“大陆官方后援会”,也是在这一时期注册人数才正式突破10万。
不过随着粉丝后援会们影响力的逐渐扩大,出于方便管理、利益最大化等考量,很多在民间颇有影响力的粉丝组织,最后都会被明星公司“收编”和重组,顺势转为官方组织。2005年9月后,张靓颖国际歌迷会、周笔畅全球歌迷会、何洁全球歌迷会等官方歌迷组织先后成立,组织当中很多“骨干”成员,都是当年贴吧、粉丝网站等民间组织里的“大粉”们。
也正是经历了2005年这次选秀大年的“集体操练”,在往后的选秀比赛中,官方后援会成立的速度更快了,也衍生出了更多细化的职能。
2006年超级女声的全国决赛前,选手厉娜的全国粉丝团就已经有了清晰的树状结构:最上面是全国会长和副会长两人,下属是全部管理组、宣传组、设计组、反黑组、顶帖组、投票组,也包括积极参与活动的人如贴吧吧主等。而2007年《加油好男儿》结束后,当时仅排名全国第8名的李易峰,全国官方后援会都成立了“财务部”“法律事务部”等部门。
2005-2012年间,在电视选秀热的带领下,整个官方后援组织的发展迎来了一个黄金时代。很多明星都建立了正规的、有专人打理的后援会,民间的粉丝组织与公司授权的官方后援会也开始产生了摩擦。2011年,一位经纪人就告诉《半岛晨报》记者,粉丝很会提要求:“他们经常会问,‘某某明星的全国后援团的微博已经加V了,我们这个可以加吗?’‘什么时候组织探班活动?’‘下一次代言发布会我们可不可以参加?’等等。”
这一时期,在与官方后援会的较量中,民间粉丝组织常常陷入被动的弱势地位。2012年中旬,唐人授权管理的刘诗诗官方网站“诗舞翩翩”突然撤销近十个地区后援会负责人的权限,而此前因不满官网活动而自行成立的“刘诗诗贴吧后援会”,也于2012年10月15日发布公告宣布解散。解散公告称:“由于后援会本身资源有限,另与公司沟通无果,还被多番误解,内外因交错,风波不断,自认无法维护后援会小狮子的应得利益,经过总会与各地会长详尽讨论之后,刘诗诗全国后援于即日起解散。”
而与之相对应的,官方组织则在更多资源的倾斜下,于2012年后衍生出接近日本养成系偶像的模式:官方fan club。
官方fan club指由艺人经纪公司开设的粉丝俱乐部,基本为付费制,需要在官网、小程序等地注册会员,才能享受独家视频、独家写真和周边、活动门票的购买权等等。在日韩的粉丝经济体系中,这种会员制粉丝俱乐部运作较为成熟,官方出品的偶像周边是粉丝必备的追星道具。
TFBOYS、SNH48等带有日系偶像特征的偶像公司也开通了相应的club,会员拥有购买独家周边等权利。其中最吸引粉丝的,莫过于周年演唱会的“优先购票权”。据TFBOYS的官方fan club规定,必须成为“TF家族官网高级会员(一年制及以上)”才能参与购票,会员年费为298元,且“并不能保证每一个付费会员都能买到票”。

今年的TFBOYS 六周年演唱会还加大了难度——注册会员成功后,还需要报名演唱会,报名成功后才可以购票。截至报名结束,官网的报名人数已超8万人。然而6周年演唱会的门票座位却只有3万左右,给高级会员的更是只有24000。仅从有购票资格的8万人来看,官方fan club的会员费收入就达2384万元。
而在这股愈演愈烈的追星狂潮里,官方后援会的声量和影响力也来到了顶峰,很多后援会俨然成了一个超高门槛的群体组织。
去年9月,邓伦全球后援会曾发布招募公告,计划招聘正副会长、粉丝群管理员等职位,而随后列出的候选人条件包含世界五百强公司工作经验、熟练操作PS、有线上全平台推广经验并带领团队负责过多个品牌线上推广案、英文韩语听说读写流利等等。而据毒眸了解,这样的招聘要求在行业内并不算少数。

邓伦全球后援会部分总会长候选人名单

民间粉丝组织的“逆袭”
然而就在“官方”后援会的影响力来到顶峰时,“分裂”其实也在粉丝内部出现了。在很多粉丝心中,其实官方后援会一直存在颇多争议,究其原因,在于很多官方后援会能够享受的“福利”,有时也会变成一种变相的、过度的“权力”,从而影响粉丝的追星体验。
最常见的一类案例,就是后援会“福利”信息的不透明。进入后援会之后,所享受到的福利除了能跟艺人团队联系,组织粉丝活动需要福利时能跟艺人团队沟通,还有艺人活动的“免费粉丝名额”。通常公司会把票直接发给后援会,由后援会来分配发放。
一位艺人宣传小草告诉毒眸:“如果是比较重要的活动,团队会好好筛选人,比如产出图的站姐基本都有票,还有一些饭圈资深ID因为有贡献、有影响力会收到票,打榜比较积极的也会有;但如果活动内容比较随意,就全凭后援会来决定标准,跟公司大概报备就好。”
在这样的标准之下,“赠票”这个福利本身很难做到公开透明。“有一些小的潜规则,比如说后援会派三个人,其实两个人就能完成线下组织,会长多留一张给自己关系好的,粉丝也不好说,因为确实去了三个人组织。”小草说:“只要别太过,基本粉丝也不会觉得有什么不公平的。”
有演员粉丝min告诉毒眸,自家爱豆剧组开放探班的时候,后援会拿到粉丝名额后没有给到负责拍图的站姐,还因此引发过粉丝间小规模的矛盾。可是过去很长一段时间里,这种“潜规则”在饭圈内部是常态,不少粉丝都心知肚明,但却只能选择妥协——对于大多数粉丝来说,当时的“官方”,仍然是少有的追星渠道。
也正因如此,伴随着移动互联网时代的到来和泊来粉丝文化的流入,粉丝文化生态里首先遭到冲击的,便是包括官方后援会在内的“权威”组织。毒眸发现,由于如今信息变得越加透明,近年来官方后援会的地位变得“尴尬”起来,有越来越多粉丝后援会被认为“工作不力”,被质疑“分配不均”,甚至管理人员被散粉集体要求“下台”的情况也不罕见。
去年2月,“蔡徐坤全球粉丝后援会”在《偶像练习生》的礼物认证环节,用粉丝集资的款项送了西瓜、4块钱左右的船袜、可能会引起过敏的洗手液等廉价的礼物,从而被大量粉丝质疑后援会工作不力,在微博上遭到了粉丝的集体声讨,最终后援会管理层下台换届,粉丝们才得以全情投入到当时的打投任务中去。

备受争议的后援会应援
除此之外,更多有能力的粉丝,会建立起了大规模的“民间组织”,可以动员大量散粉,通过网络集结、集资、发布任务,在全国各地高效率地组织活动。官方后援会入会门槛高、核心成员少的特点,这时反倒成了其自身的一大缺陷。曾经参与过电影包场活动的粉丝就向毒眸抱怨过:“官会包场还没我们包得多。”
“雪上加霜”的是,更多元的信息获取渠道,让民间粉丝机构们有了更多可以发挥的空间。对于粉丝来说,信息交互的频繁,让官网、粉丝俱乐部不再是唯一的追星渠道。越来越多的艺人入驻微博、今日头条、小红书等多个线上平台,随时可以发布自己的图片、视频等等,粉丝也能够通过转发、点赞、评论甚至私信,直接向艺人传达自己的感受。
而随韩流偶像文化流入的“站姐”这一身份,则让官方不再成为明星美图的唯一发布地,关注站姐同样可以第一时间收获自家爱豆的活动现场图,并且大多数站姐出图的速度都要先于官方——这给官方和后援会的地位带来了很大威胁,有些大站站姐甚至因此受到追捧,出现在活动现场还能收到粉丝赠送的礼物。
此消彼长间,官方和民间的权威性有了彻底的扭转。
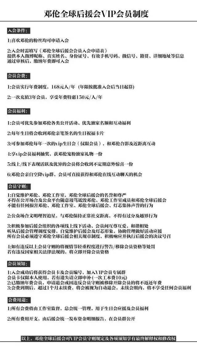
去年8月,有网友发布了邓伦全球后援会VIP会员制度的清单,一年会费168元一年,福利包括每年生日会收到邓伦亲笔签名的生日祝福卡片等。而这种过去司空见惯的模式,却引发了邓伦粉丝的强烈不满,他们发长文表示反对这一VIP制度,称邓伦的本职工作是演员,“拍戏极度劳累之余”还要“占用原本就很少的休息时间去满足粉丝大量签名需求”是本末倒置。长文转发数超过2000,这一会费制度最终得以取消。

邓伦全球后援会VIP会员制度
除了官方后援会以外,艺人团队也似乎正在失去对粉丝的“控制”。粉丝们不再“盲信”官方,反而更愿意相信自身的力量。
今年9月,杨幂粉丝“手撕”嘉行,拒绝公司自制剧、要求嘉行慎重挑选适合杨幂的剧本,在此事件中,杨幂官方粉丝团等官方粉丝组织和粉丝站在了一起——杨幂官方粉丝团发布的、带有#请杨幂拒绝嘉行自制烂剧#话题的九宫格微博收到3.7万条转发,微博中明确指出“杨幂粉丝与@嘉行传媒杨幂工作室多次沟通无果,信任破裂”。
这样的“失控”,某种程度上是粉丝心理的集中体现,有利于增强粉丝的粘性,让散粉得以聚集、分工,增强粉丝群体的力量。但在没有官方监督的背景之下,散粉的“野蛮生长”有时会出现不小的隐患,站子诈骗、私生饭跟车等乱象如今也常常出现在饭圈之中。
而在这种情况下,官方“下场”对于散粉进行监管,似乎又变成了一种“变相”的保障。去年11月,白敬亭粉丝站子“-LittleWhite93-BJT”就因为卖周边卷钱跑路,大量粉丝钱款被骗。最终,后援会将具体情况反馈给白敬亭工作室之后,工作室出款“自掏腰包”垫付了被骗粉丝们的金钱损失。

正因如此,很多业内人士相信,无论民间粉丝如何发展、影响力变得有多大,最终都离不开艺人官方团队的力量。但官方组织再想重返昔日辉煌,也变得没有那么容易,因此合作共生、各司其职,或将成为未来的一个大趋势——某相关人士告诉毒眸,现如今还有部分艺人团队会与大的站子签订工作合约:“他们拍图的位置一般粉丝拍不到的。”


评论