文|文化产业评论 安福双
《神探夏洛克》《黑镜》《地球脉动》《人类星球》《蓝色星球》……这些大家耳熟能详的影视剧和纪录片大多出自BBC之手。
BBC(英文全称British Broadcasting Corporation,英国广播公司)成立于1922年,是英国最大的新闻广播机构,也是世界上最大的新闻广播机构之一。BBC于1936年开始提供电视服务,是世界上第一家电视台。
作为一家诞生近百年的老牌媒体与娱乐企业,BBC为何能保持基业长青,不断创新?秘诀之一就是BBC的研发部门,这个部门让BBC能够一直紧跟时代最新潮流,用先机技术不断提升内容质量。
一直走在前沿的研发部
自成立以来,BBC一直处于广播技术发展的最前沿。无论30年代的麦克风噪音消除,还是50年代第一个跨大西洋的电视传输,2000年的高清电视,基于互联网的流媒体,BBC研发部门总是以创新技术引领潮流。
BBC的研发部由200多名专业的研究工程师构成,其中有科学家、民族志学家、设计师等组成,研究范围涉及媒体传播的各个方面,包括受众、内容制作和分发。
追溯BBC研发部的历史,其基本和BBC一样古老。在1927年BBC成立后,首批研发人员就已到岗并开始技术研发工作。随后,BBC研发部一直推陈出新,比如:推出FM收音机、第一次跨大西洋电视传输、卫星通信首次用于广播、向彩色电视的过渡等等。
90年代,BBC进入数字时代,BBC的研究和设计部门合并,正式成为BBC研发部门。
随着新科技的涌现,BBC研发部与时俱进的推出了数字电视频道Freeview、卫星电视平台Freesat、互联网点播平台BBC iPlayer等多个创新项目。
多年来,BBC研发部门被同行和社会各界高度认可,在媒体领域做出重大贡献。BBC研发部因而获得诸多奖项:Hi-Fi杂志的音频和视频发展奖、2018年EBU技术与创新奖、IEEE视频技术电路和系统最佳论文奖、RTS年度最佳技术专家、RTS研发团队奖、艾美奖等等。
BBC还加入了国际上大约20个标准机构和行业组织,参与制定了多项业内标准,比如数字电视地面传输标准DVB-T和DVB-T2、W3C标准的开放式Web平台中的流媒体和多屏幕体验、AES的IP音频互操作性、国际电信联盟的高动态范围视频标准、SMPTE的视频标准、基于DAB / DAB +的广播数字广播、HEVC和通用媒体应用格式(CMAF)等等。
此外,BBC研发部还对外输出技术,开展了大量技术授权和许可,包括DVB-T2第二代数字地面传输标准、HEVC图灵编解码器、VC-2优化软件编码器和解码器等。
五花八门的研发项目
2367个出版物,129个研发项目,涉及到人工智能、大数据、AR/VR、语音交互、内容分发、媒体格式、图形图像、个性化、推荐引擎、语音搜索等非常广泛的领域。
-
基于对象的媒体:OBM
声音、视频能否像网页和移动应用程序一样具有连接性和上下文感知能力?
基于对象的媒体(全称object based media,简称OBM)就可以做到这一点,让媒体可以具有互动性。
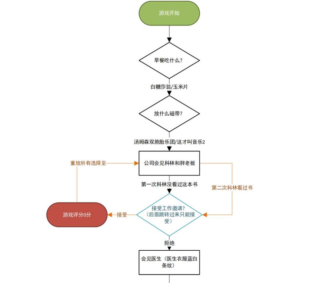
OBM最引人注目的例子是网飞的《黑镜:潘达斯奈基》。虽然这部电影获得了不同的评论,但它的创新形式受到了很多关注。在电影观看过程中,用户可以选择,比如早餐吃玉米片还是白糖莎翁,不同的选择会导致不同的结局,因而结局是开放式的。

2019年5月,BBC宣布将以OBM形式推出Click栏目(一档关注全球黑科技的栏目)的第1000部。节目创作者将节目的所有不同部分分解成单独的元素,这些对象可能很大(如用于电视剧中一个场景的声音和视频),也可能很小(如一个视频帧或屏幕上的手语翻译)。通过将节目作为单独的对象提供,节目就可以围绕观众展开,观众可以进行互动选择。BBC Click的第1000集互动版只在网上播出,可通过BBC官网访问。
BBC研发部首席工程师马特·布鲁克斯认为:我们已经对基于对象的媒体进行了一段时间的试验,这次的Click节目是迄今为止最大的一次。这一特别节目将展示视频分支叙事和互动性的巨大潜力,并探索电视个性化和本地化的可能性。
-
超高清视频
早在2016年,BBC开始向超高清升级,在自家的流媒体平台iPlayer上播放4K版的地球脉动第二季。接下来是2017年蓝色星球第二季的4K试验。在这些试验之后,BBC在其iPlayer平台上以超高清格式直播2018年温布尔登网球锦标赛、国际足联举办的2018年世界杯等诸多体育比赛,还与天空电视台合作高清直播了2018年的皇家婚礼。
iPlayer上支持4K播放的电视品牌包括海信、LG、松下、飞利浦、三星和索尼,同时还支持亚马逊、Roku等高清电视盒子。
随着大型体育比赛的到来,如2020年欧洲杯和夏季奥运会,BBC有望继续扩大超高清内容的覆盖范围。
-
AR/VR沉浸式体验
增强现实和虚拟现实(AR / VR)市场目前已达到120亿美元。根据最新市场报告,预计到2022年AR / VR市场规模将达到1920亿美元。
虽然增长迅速,但与其他消费类电子产品相比,AR / VR的采用率仍然很低。尽管如此,英特尔、索尼和微软等科技巨头仍在投资,并相信该行业对未来有着巨大的前景。BBC也在大力投入AR/ VR,其研发部门正在研究利用AR / VR提供媒体内容的新方法。BBC研发部高级产品经理大卫认为,从沉浸式戏剧到增强现实的画廊体验,AR / VR在媒体娱乐领域的机会非常巨大。BBC专门成立了一个名为BBC Reality Labs的团队来负责AR / VR内容的创作。
2018年,BBC一个虚拟现实版本的纪录片,这个纪录片名为《Congo VR》,将观众带入刚果民主共和国的核心地带。用户与BBC新闻非洲记者一起进入非洲最危险和最令人惊叹的国家之一,获得身临其境的体验。
《Congo VR》第一集前往首都金沙萨,加入俾格米人的森林狩猎,并在前独裁总统莫布图·塞西·塞克的豪华宫殿里停留。第二集在刚果河的急流中钓鱼,然后加入联合国维和部队应对激进组织和埃博拉疫情。第三集深入雨林,观众将与东部低地大猩猩面对面。
对距离遥远的观众来说,通过VR亲临刚果河是一次难得的机会,通过体验他们可以更了解这个广阔的国家。在刚果河上的沉浸式探险,观众将更深入地了解刚果民主共和国的历史、面临的挑战以及巨大的潜力。这就是VR的魅力,是观众在其他任何地方都无法获得的体验。
2019年,BBC宣布《BBC地球—微型王国》即将登陆AR平台Magic Leap,带给观众崭新的增强现实体验。通过这个AR应用,观众可以用AR头盔将自然世界的微型栖息地投影到客厅、卧室,在没有任何危险的情况下近距离观察等各种生物和环境的细节。蚂蚁等小型动物以3D立体的形式呈现在真实的环境中,观众可以将蚁群放置在茶几上,近距离观察这群小型生物的生活习性和活动规律。
成功的研发秘诀
在长达近百年的研发过程中,BBC研发部门积累了一整套完整的研发体系,从而能够保持世界领先地位。
-
创意来源
通常,BBC研发部的项目来自于:
管理简报或客户简报。这是大多数研发项目的来源。
企业发展路线图。BBC为了达到长期目标,会进行长远的规划,其中有一系列研发的要求。
现有研发项目的衍生。比如当前一些项目研发过程中发现某个东西非常重要,单独拆分出来进行立项。
头脑风暴。在某一个特定领域,团队成员一起进行自由开放的讨论,提出各自天马行空的想法。
协作项目。两个或更多不同组织、部门或团队一起工作中碰撞出的火花。
个人创新项目。员工在上班时间有20%的时间来探索个人想做的方向。这个是从谷歌学来的。谷歌公司总能产生层出不穷的创新点子,原因之一就是谷歌允许员工每周拿出一天的工作时间,用来做本职工作以外的项目。
此外,研发项目还可能来自于复活之前已经被放弃的项目、跟随竞争对手的研发、意外成功的项目等等。
-
项目评估
虽然有了这么多研发创意,但是研发人员和资源是有限的,到底哪些应该开展哪些应该放弃?这需要进行严格的评估论证。
对于BBC来说,可以进行立项的研发项目必须是可以大规模运作的,能够帮助媒体人员以高效和创造性的方式讲述故事。总而言之,BBC研发部寻找的是具有可行性、满足用户需求并且具有新颖性和创新性的项目。
BBC对研发项目进行用户测试,还有一套评估标准:
它是否符合观众的需求?
它是否可用且易于理解,就像门把手一样?
它是否符合BBC的风格?
技术上构建容易吗?
用它来创作故事和内容容易吗?
它适用于突发新闻、长篇故事等不同类型的内容吗?
它独特而新颖吗?
它是什么样的模式,是故事模式还是互动模式?
-
严谨的方法论
BBC研发部门有一套非常严谨的研发流程和方法体系。以搭建一个智能音箱应用的原型为例,BBC研发部门的开展过程如下:
场景映射→脚本草稿→角色扮演→书面脚本→软件原型

场景映射。BBC设计了场景映射技术,以此来考虑用户在使用智能音箱应用时可能遇到的各种情况。比如考虑儿童的使用场景,BBC需要考虑如下这些:谁使用?是男孩还是女孩?八岁还是十岁?在哪里使用?在学校、在家里还是在汽车里?声音的特征是怎么样的?用户对智能音箱是好奇还是厌烦?使用的设备是亚马逊Echo还是其他品牌?

根据这些具体情况,BBC研发部确定出各种使用场景。
脚本草稿。假设两个小男孩玩《出发吧飞行小队》的角色扮演语音游戏,研发部用便签绘制出脚本草稿,简单描绘出使用流程、操作步骤等。使用便签意味着在需要时添加和删除事件非常容易,使用带颜色编码的便签让工作人员可以轻松查看是否存在多余的步骤。

角色扮演。研发人员扮演用户,其他人员扮演应用、机器等角色,进行实际的演练。BBC研发部门也会招募对研发项目不熟悉的人作为小白用户来进行测试,这样更加真实,可以获得更好的反馈。
书面脚本。这是将之前的脚本草稿进行书面化,包含很多细节,类似于电影剧本或广播剧的剧本。
软件原型。设计一个可以运行的软件原型,这是软件的最初版本,以最少的费用、最短的时间开发出来,但是具有软件最终版的主要特征和核心功能。
-
开放合作
对外合作和良好的伙伴关系BBC研发成功的关键之一。BBC研发部与大学部门、企业展开了很多合作。
伙伴关系为BBC的产出和服务增加了价值,共同研发出很多创新项目。对外合作使BBC能够培养有才能和技能的人才,培训和装备他们以应对未来的挑战。
举个例子,BBC研发部于2017年10月与8所英国大学展开了为期五年的研究合作,以释放媒体数据的潜力。数据科学研究方面的对外合作让BBC走在机器学习的最前沿,帮助BBC打造更加个性化的媒体。
小结:媒体与娱乐的未来
可以说,BBC研发部关注未来,创造未来。
那么,在BBC研发部眼中的媒体和娱乐,是什么样的呢?
个性化:了解并理解每个人的需求并相应地进行推送。
自适应:无论是哪个制造商如何,媒体都能识别正在使用的设备并进行适应以实时提供最佳的体验。
动态和响应:在长度、兴趣深度、位置、偏好、生活方式和年龄等方面满足各种观众的需求。
交互式:受众可以选择要关注的特定内容区域,并在某些情况下创建和上传自己的相关内容。
沉浸式:通过虚拟现实或全景视频为观众提供身临其境的体验。


评论