记者 | 郑洁瑶
1月2日消息,中国人民银行征信中心的一份文件显示,哈啰出行的运营主体上海钧正网络科技有限公司,已将所有单车资产抵押给上海云鑫创业投资有限公司,期限为三年(2019年12月4日-2022年12月3日)。抵押财产包括哈啰出行目前和将来所拥有的全部用于开展共享单车业务相关的单车,共计717万辆。
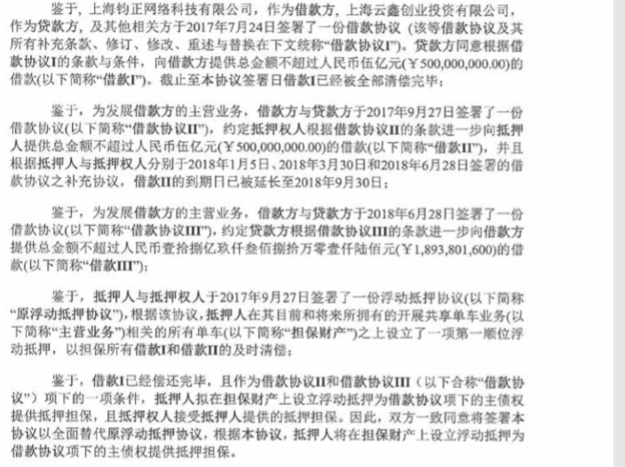
根据浮动抵押协议,为了发展单车主营业务,上海钧正曾于2017年7月、2017年9月与上海云鑫签署了两份借款协议,其中,第一份借款协议的5亿元已经全部清偿完毕,而第二笔借款同样作价5亿。
此外,2018年6月,在第二份借款协议还未到期之时,上海钧正又与上海云鑫签署了第三份借款协议,本次借款金额高达18.9亿。而作为担保,哈啰出行目前和将来所拥有的全部用于开展共享单车业务相关的单车都将抵押给上海云鑫创业投资有限公司。而后者正是蚂蚁金服旗下全资控股投资公司,持有江苏永安行低碳科技公司35.94%的股份。
不仅如此,据天眼查显示,12月5日,江苏永安行低碳科技有限公司的股东还密集出质股权给上海哈啰企业发展有限公司,出质人包括上海云鑫、孙继胜的永安行以及哈啰出行创始团队杨磊、韩美、李开逐等人的名下公司。12月25日,哈啰出行联合创始人兼CEO杨磊则卸任了公司法定代表人和经理一职。
种种动作,不禁让外界怀疑哈啰出行的运营是否出现问题。

对此,哈啰官方回复界面新闻称,CEO杨磊的卸任属于正常变更,而蚂蚁的动产抵押是一直就存在,12月4号是正常展期,并不是最近发生的事情。另外,该公司称其财务状况良好。
事实上,这已经不是共享单车企业第一次用抵押单车的方式向资本方借钱。2018年3月,ofo创始人戴威就被曝曾通过动产抵押的方式,先后两次将其资产共享单车做为抵押物,换取阿里系共计17.7亿元人民币的借款。
当时,北京京师律师事务所律师许浩曾这样解释贷款双方权益:依据《担保法》相关规定,ofo可以把旗下共享单车做为抵押物抵押给阿里。但当ofo不能如期履行债务时,阿里有权依法以该财产折价或者以拍卖、变卖该财产的价款优先受偿。
同理可得,哈啰这次也要面临丧失一部分单车所有权的风险。
而另一位不愿具名的律师则向界面新闻记者分析称,如果哈啰无法按时归还蚂蚁金服的贷款,那蚂蚁就有权和其他小股东一起谈判,将哈啰的这一部分债券转为股权,并借此更进一步控制哈啰。即使哈啰不接受,那抵押了所有单车资产后,哈啰的共享单车业务也将只剩一个空壳。
公开资料显示,哈啰出行成立于2016年9月,于2017年10月与阿里旗下的永安行合并,并于当年12月获得蚂蚁金服的一轮融资。2018年9月,哈罗单车正式更名为“哈啰出行”,并在同月获得了蚂蚁金服参投的40亿元G轮融资。但进入2019年后,哈啰出行的融资活动趋于沉寂,上半年融资次数为零,若从2018年9月最后一笔融资完成时计算,已有三个季度没有获得融资。



评论