文|王冠雄
几乎每一个从业者和媒体都喜欢说,中国互联网是江湖。之所以号称江湖,是因为这里有大佬、有辈分、有帮派,有恩怨、有故事、有密谋。坦率说,这个江湖25年来就没有过太平日子,不是在吵架就是在炒作……
这两天,贵圈突然爆出一大波疯传“哈啰秘密抵押旗下所有单车向蚂蚁借钱5亿”的消息,然后立即有不少人言之凿凿铁口直断“哈啰要凉凉,怕是要步ofo后尘”!惊涛骇浪袭来,将一直低调的哈啰出行推到了风口浪尖。
不明真相的群众正忙着吃瓜呢,哈啰官方迅速给出正面回应:“和蚂蚁的动产抵押是一直就存在,12月4日是正常展期。并不是最近发生的事情,公司财务状况良好。”
艾玛,这个辟谣来得也太快了一点啊......那么问题来了,哈啰到底得罪了谁,是谁在带节奏呢?
【企业正常的展期被误读了】
先看下事件的来龙去脉。
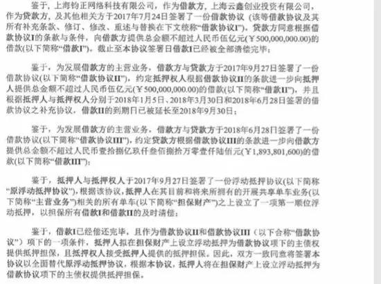
据报道,中国人民银行征信中心的一份文件显示:12月4日,哈啰出行的运营主体上海钧正网络科技有限公司,已将所有单车资产抵押给上海云鑫创业投资有限公司,期限为三年(2019年12月4日-2022年12月3日)。
根据浮动抵押协议,为了发展单车主营业务,上海钧正曾于2017年7月、2017年9月和2018年6月向上海云鑫借款28亿元,三笔分别为5亿、5亿、18亿,第一项5亿借款已经全部还清,双方再次签署的浮动抵押协议借款金额不超过23亿(5+18),其中主合同金额为5亿。

而资料显示,上海云鑫创业投资有限公司为蚂蚁金服旗下全资控股投资公司,持有江苏永安行低碳科技公司35.94%的股份,后者是哈啰出行运营主体,拥有上海钧正网络科技有限公司全部股权。想必这就是这一轮舆论的起源。
感觉有必要介绍一个专业财务术语:贷款展期(Loan extension)。它是贷款到期先不归还,经批准办理延长归还时间的手续。贷款到期就要归还,是借方(无论企业还是个人)必须遵守的信用原则,也是贷方加速信贷资金周转的前提条件。如企业遇有特殊情况或者持续经营,不必按期还款时,应提出申请说明情况,经贷方审查同意后,可延长还款时间,只需办理转期手续即可。
哈啰出行回应也证实了这一点:“和蚂蚁的动产抵押是一直就存在,12.4号是正常展期,公司财务状况良好。”
【动产抵押只是债务融资的常规操作】
一句话,不明真相的广大吃瓜群众似乎又被带了节奏。这次就是哈啰出行既往贷款的正常展期,这恰恰体现了蚂蚁金服对哈啰出行的持续支持。
正如一位资深财务高管在朋友圈调侃的:“赞一下某些媒体的丰富想象力……按照他们的逻辑,瑞幸咖啡去年4月将咖啡机抵押融资,市场“理应看衰”,而后面上市,市值从42亿大涨至现在92亿,更是无从谈起!”
其实,不同发展阶段,企业使用不同的融资工具,动产抵押是一般的债务融资再惯常不过的选择,且本次哈啰出行的抵押展期更凸显了战略投资方的支持和信任。相信随着行业地位的不断巩固,盈利能力的不断提高,哈啰出行今后将尝试越来越多的融资方式,以拥抱更大的发展和机遇。
这已经说得很清楚了。字里行间的信息,你品,你仔细品。
有人抬杠说“哈啰出行把借钱经营也说得这么冠冕堂皇”,这话看似有道理,其实不值一驳。现在还有几个不负债经营的企业么?包括BAT、TMD在内!即便红得发紫、持续高涨的阿里、腾讯,前几年不也发行了低息企业债么?资金成本了解一下、时间窗口、财务配置了解一下。
讲真啊,寒冬之中行业要抱团,不要求正能量,最起码做到客观吧。
【蚂蚁持续支持哈啰的战略大背景】
我多次说过,共享单车拥有远远超越自身使用价值的商业价值。在互联网人口红利和线上流量增长几近枯竭的情况下,共享单车刚需、高频、自带支付,这是一个物联网时代的入口级产品!所以,它毫不意外地成为巨头和大牌VC的必争之地。纵观过去五年的中国互联网,共享出行这一战役是局面最复杂、涉及利益方面最多的。
战局在两年前突变,美团吃下摩拜,ofo陷入危机,滴滴推出青桔,行业进入了下半场。但大家都承认一点:哈啰出行异军突起!引人瞩目的是,阿里巴巴集团和蚂蚁金服重仓了哈啰出行,这也是蚂蚁作为贷款方的原因。从战略上看,面对腾讯系的美团+摩拜,貌似独立派的滴滴+青桔(滴滴ofo整合失败的公案再次不赘述),阿里系必须重仓!ofo黄了,还好有哈啰挺住了,这一战役已经不容有失。
现在,哈啰的单车业务目前现金流非常强悍,缺的是开拓助力车、换电等新业务发展壮大的钱。从战略上看,哈啰出行秉持“科技推动出行进化”的使命,坚持“绿色低碳、轻松出行”的服务理念,为广大用户提供覆盖短、中、长距离多种方式的出行服务,努力缓解城市交通压力,助力智慧交通及智慧城市的建设。如果能稳住,长期发展的潜力还很大,也对阿里整体战略是一个极有必要的补充。
【结束语】
江湖恩怨,刀光剑影。这里不想讨论谁搞谁,只想从共享出行、乃至新经济蓬勃发展的角度提出一个严肃的命题:作为共享出行下半场异军突起的哈啰出行,看起来基本面正常,还有很大潜力。
虽然自2018年9月至今,哈啰一直没有融资信息。今年6月份,有消息称阿里巴巴将数亿美元投资哈啰出行,但这一消息迟迟没有落地。对此,哈啰方面表示,为了进行自我调节,已经加大力度发展已经盈利的两轮电动车业务,针对单车业务也不断提升运营效率和运营能力。
不要老是盼着哪个当红企业倒,大河有水小河满。有问题的自然活该出问题,但好好的企业就没必要盼人家倒,真起哄架秧子搞倒了对行业并没有好处。当然也不是要求就必须正能量一味吹捧,客观看待即可。
都散了吧。


评论