文 |
为了救自己的命,60多岁的老李开启了一趟远行。
2019年11月,他从北京奔赴海南博鳌乐城,这里是国际医疗旅游先行区,被称为中国的“医疗特区”,可以用到国内没上市的新药。
老李被确诊为III期非小细胞肺癌,在过去,这样的疾病5年生存率约为5-15%,3年生存率大约20%。而在博鳌,有一种叫作PD-L1抑制剂的新药,通过联合放化疗可以把3年总生存率提高到57%。就是说,他活下去的希望是原来的3倍。
到了现在,老李很快就不用再为了救命而跑那么远,因为这种PD-L1抑制剂,阿斯利康的Durvalumab(度伐利尤单抗注射液)2019年12月在中国也获批了,适应证正是III期非小细胞肺癌。
这个药,2017年5月第一次在美国获批,而III期非小细胞肺癌适应证于2018年2月获批。中国只比美国晚2年左右,这跟过去的5-8年相比,速度大大提升。

治病,是一场人类和死神的抗争。创新药,则是这场抗争中人类所能加持的兵器,让人类不至于赤手空拳、孤立无援。肺癌是位列中国死亡原因首位的癌症,随着度伐利尤单抗的上市,让中国医生和患者手中增加了一件重要兵器。
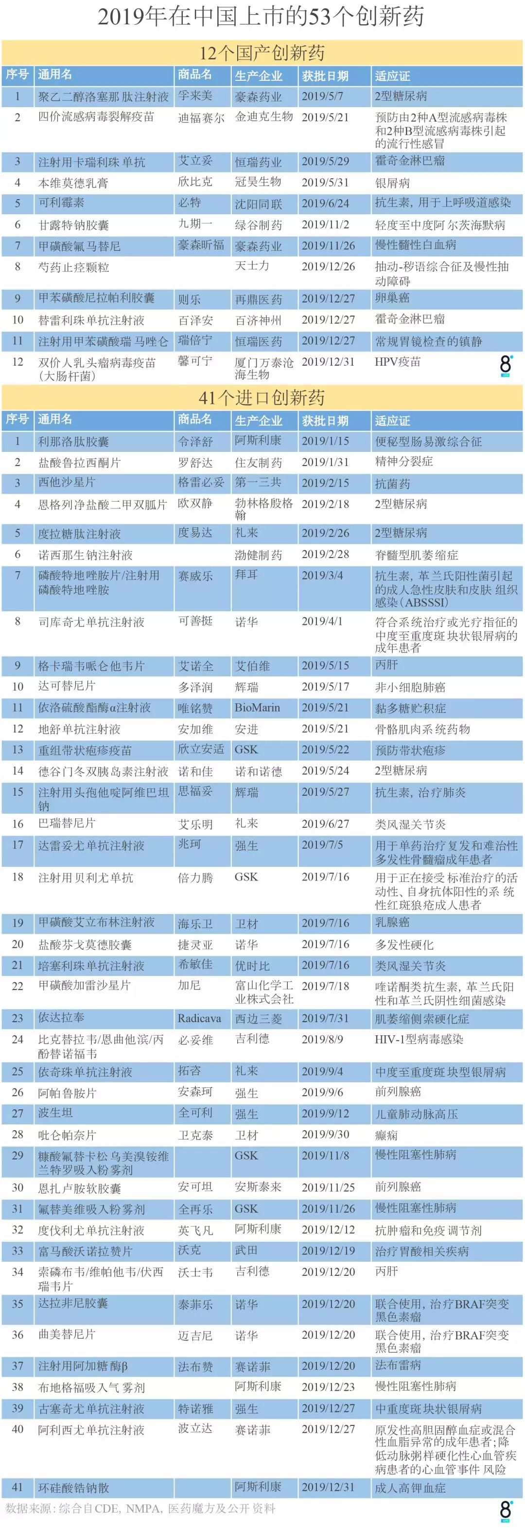
2019年中国的兵器谱中,这样的兵器总共新增了53件。
有了它们,癌症可以得到更有效地治疗。度伐利尤单抗,和恒瑞、百济神州新上市的两款PD-1抑制剂,以及2018年上市的4款同类药物,都是在提高癌症的治疗效果。
丙肝可在8周内被治愈(格卡瑞韦哌仑他韦,商品名艾诺全),中国即将进入丙肝治愈时代。
“渐冻人”(肌萎缩侧索硬化症)、“牵线木偶人”(多发性硬化症)、“蓝唇人”(儿童肺动脉高压)等八种罕见病患者群体也得到了救命的机会……
新药上市,也是一台台印钞机的诞生。给越多患者带来希望,就意味着越高额的回报。
与死神赛跑,需要打造兵器的科学家和药企。也少不了编审兵器谱的审评中心,他们要从众多的申请中筛选出哪些药品是安全有效的,哪些是不能服用的。在他们的努力下,2019年中国有53个创新药获批,第一次超过美国(48个)。
每一件兵器的上市,都不简单。
53个新药盘点,一台台印钞机的诞生
2019年在中国上市的创新药主要集中在抗癌药,以及针对重大疾病、罕见病的相关药物。
PD-1/PD-L1抑制剂,无疑是其中的明星。
自2014年9月,K药被FDA批准上市,到今天,全球已有10款PD-1/PD-L1免疫治疗药物,其中四款是来自中国药企,自去年12月以来陆续获批。
创新药就是印钞机,PD-1尤其如此。有一本写新药研发的书叫《十亿美金分子》,十亿美金包含两层含义:新药研发成本需要10亿美金,上市后每年可销售10亿美金。
实际上不止,2019年,PD-1抑制剂中销量最高的K药(Keytruda),销售额将超过100亿美金,在中国,K药上市一年销售额也达到20亿人民币,国产的达伯舒和拓益,半年不到销售额超过3亿。预计到峰值时,国内PD-1抑制剂市场规模会接近1000亿人民币。
当然,研发成本也是很高,出品K药的默沙东,一年研发费用也是100亿美金左右,国内的药企百济神州、中国生物制药、恒瑞医药,2019年上半年也分别投入了28亿、16亿和15亿左右的研发费用。
除了PD-1/PD-L1抑制剂,针对乳腺癌、卵巢癌、前列腺癌、黑色素瘤、慢性髓性白血病等癌种,在过去一年都有了新的武器上市。
新药上市,会带来希望和荣耀,以及财富。也有的时候,带来诸多争议。
比如阿尔茨海默病药物甘露特钠胶囊(GV-971,商品名“九期一”)就是一款争议巨大的新药。
罕见病药物是全球新药研发的重点方向。2019年FDA批准上市的48个新药中,罕见病药物占到了17个,超过抗癌药物,占比达35%。中国也有8个罕见病药物上市。
2019年上市的创新药中,还有多个慢性疾病病种的相关药物,包括4个银屑病药物、4个2型糖尿病药物、3个慢性阻塞性肺病药物、2个类风湿关节炎药物、1个心血管疾病药物以及1个红斑狼疮药物,还有3个疫苗。
中国上市新药数量第一次超过美国
把时间线再往前拉长,我们能够看到新药在中国的上市速度明显加快了。2019年,在中国获批的新药数量首次超过了美国。
过去,中国患者要用到最新的药,通常比美国患者晚5-8年,而2015年开始的药品审评审批改革,让这个差距缩小了。
2015年1月,毕井泉出任当时的国家食品药品监督管理总局(CFDA)局长,此后,一场疾风骤雨般的改革席卷整个医药行业。到2016年底,短短16个月里,CFDA相继发布了两百个左右的政策文件。政策涉及的方面包括减少审评流程、加快创新药审评审批、减免进口药物关税等等。
信达生物创始人俞德超接受采访时说:“毕井泉执掌CFDA后,推行了很多改革工作,每一个动作都能踩到这个行业的关键点上,特别是临床核查,有利于清理积压,审批的工作就减轻了。”
2019年3月,在药明康德健康产业论坛上,药明董事长李革致闭幕词时特别提出:整个行业都应该感谢毕井泉。
此时,毕已离职半年多。
审评加速+医保谈判:更快、更便宜
不止时间差距缩小,中国的患者还能用上更便宜的新药。2019年11月的医保谈判中,四款PD-1抑制剂参与了谈判,最终信达的达伯舒入围。原来每年治疗费用约16.7万元,进医保后,降到10万元以下,相当于在赠药的基础上降低了42%。这比K药年花费的30-60万便宜得多,比起美国本土的价格就更低了。
加速的审批使得在中国市场上药品之间竞争加剧,再叠加医保谈判等政策因素,患者能够享受到更优惠的价格。
相比去年,新药审评速度在变慢
当我们仔细回顾四款中国原创PD-1抑制剂上市获批所经历的时间时,能够发现新药上市的速度好像变慢了——信达生物获批花了8个月,君实生物花了10个月,再往后,恒瑞医药花了13个月,百济神州的这一数据为16个月。
百济神州全球研究、临床运营和生物统计暨亚太临床开发负责人汪来博士觉得这是正常的趋势,很重要的一个原因是在于,“新药上市申请开始井喷了”,而这一情况还将在未来的两年中持续。
新药刚进入临床试验时,需要递交的材料比较简单,主要是临床前动物数据、细胞数据、毒理数据、CMC数据等,但是到了药物上市审评申请时,需要递交的材料就很多了,一个新药的上市材料是一大桌子都堆不下的,在药审中心的官方宣传片中这样形容——“有时候一个产品的资料多到需要用汽车来拉”。
另外一个原因是,药审中心的“产能”跟不上了。
2017年初,药审中心发布了第一部官方宣传片《变革时代的药审人》,提出了“争取在2020年,扩大到1600人”的扩容目标。改革之后,药审中心的人数从2015年的不足200人扩增至2018年的800多人,离目标的1600人尚有很大的缺口。
人员不足、产能跟不上的一个重要原因是,药审中心的钱不够了。
《财新周刊》曾报道了2019年初药审中心的欠薪事件,这一有着800多名员工的事业单位第一次拖欠薪酬,1月的工资直到2月底才全额补齐。缺钱与国家整体收紧各部委财政预算有直接关系。
与药审改革如火如荼推进同时发生的是,无论是首席科学家还是一线药审人员,都在流失。四名首席科学家中两名离职,有着17年FDA工作经验的何如意,去了国投创新医药健康担任首席科学家;有着12年FDA工作经验的王刚,加入了药明生物出任副总裁。
药审中心招人很难,行业内有经验的人并不那么多。而药厂和药审中心在竞争同一批人才,当药厂能够给够高出3、4倍的工资时,这对药审中心而言就更难了。
一位审评员的意外离世
2019年10月18日,39岁的审评员薛萍在出差途中突发心源性猝死,抢救无效去世。
根据中国医药报的报道,薛萍是药审中心化药药学一部的一名审评员,她是2016年底至2017年初扩招中到来的,当时药审中心一口气扩招10余次,从100多人扩招到700多人。
薛萍承担着新药的药学审评工作,审评资料常常“成车”装来。她去世之前的2019年9月,加班时长为79个小时。
本来每两周回一次上海,看望奶奶和父亲,可好几次她都把买好的车票退了,“手头活儿太多,没有时间回去”。
薛萍的身上,呈现出了当前新药审评的压力和隐忧。
新药研发和上市,是一场跟死神的赛跑,早一天上市,就早一天为患者带来希望。而审评员是把关人,一方面努力增加新武器,另一方面,也要把可能反过来伤害患者的“凶器”挡在门外。
这场赛跑,不应该以将把关人推向死神为代价,而是需要更合理的制度设计和安排。



评论