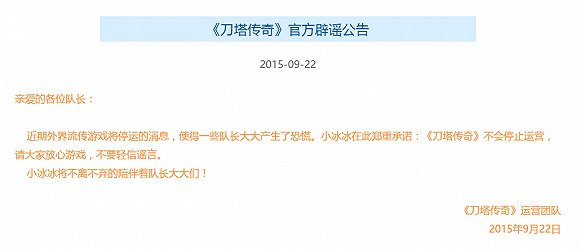
龙图游戏9月22日在官网上发表声明:“《刀塔传奇》不会停止运营,请大家放心游戏,不要轻信谣言。”
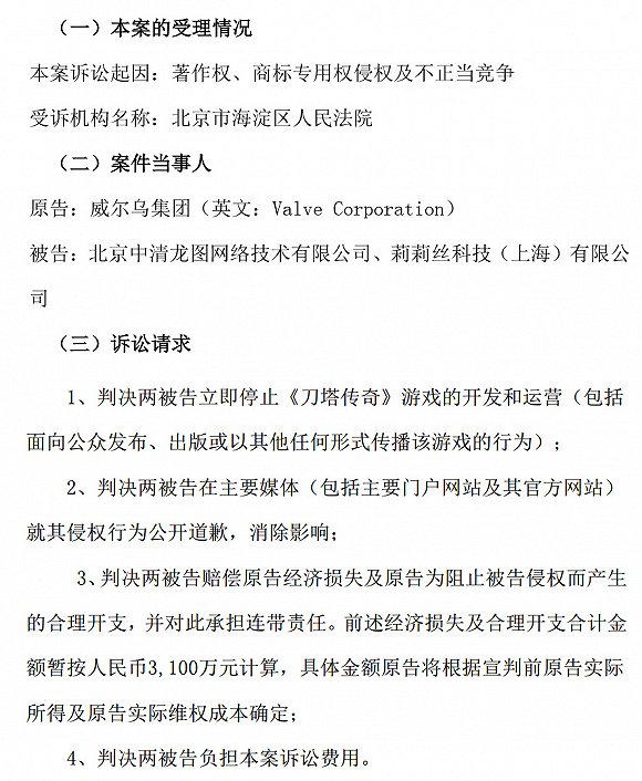
此前的9月18日,友利控股发布公告称,DotA开发商威尔乌集团(Valve Corporation)正式起诉《刀塔传奇》开发商莉莉丝和运营商中清龙图,要求被告停止《刀塔传奇》的开发及运营,就其侵权行为进行公开道歉并赔偿损失3100万元。
手游领域是侵权重灾区,而“刀塔”的版权问题更是复杂。
《刀塔》是魔兽争霸衍生游戏《遗迹守护者》(Defense of the Ancients)的中文俗称。暴雪曾在2012年2月将威尔乌告上法庭,最终在DotA的使用权上达成共识:“威尔乌公司可以商业化使用DotA,包括DotA2;暴雪在星际争霸2,魔兽争霸3的游戏中保留DotA的使用权,但不作为商业化使用”。V社拥有游戏《DotA2》和游戏人物形象的著作权及“刀塔”、“DotA”、“DotA 2”等商标的注册商标权。自2012年10月起,“刀塔”游戏就已在中国大陆正式合法运营。
而莉莉丝开发的《刀塔传奇》虽然名为“刀塔”,但并没有得到暴雪或威尔乌的任何授权。其《刀塔传奇》的名字、角色、技能等要素均与《DotA》相似度很高,此次案件也并非首次被质疑抄袭。
今年3月24日,暴雪娱乐公司就在台北对手机游戏《刀塔传奇》提出了诉讼,认定《刀塔传奇》“已涉嫌侵害《魔兽世界》及《魔兽争霸》的著作权和商标”。莉莉丝随后更改了多处游戏内容,而其莉莉丝财务总监以“暴雪起诉的是《刀塔传奇》台湾地区代理公司”为由表示不便评论。

5月,多家媒体报道称Valve及暴雪将联合起诉《刀塔传奇》侵权,之后再无下文。而友利投资的公告显示,暴雪并未出现在此次原告中,在本月17日收到《应诉通知书》等文件之前,“中清龙图未收到与该案相关的任何资料”。
而在去年,时任龙图游戏COO的王彦直已经正面否认过抄袭问题:“我们只是还原(DotA),但是没有抄袭,这完全是两个游戏,没有什么抄袭的内容,只是参照了人家的技能和数值去做。”
王彦直现已离开龙图,注册成立了受莉莉丝投资的深圳盖娅网络科技有限公司,负责《刀塔传奇》在韩国的代理发行。盖娅网络此次并未受到起诉。
此前,《全民魔兽:决战德拉诺》因侵犯《魔兽世界》知识产权游戏而被强制停止发行和运营,许多玩家因此受到难以追回的经济损失。而《刀塔传奇》自2014年2月底正式上线以来发展迅速,2014年流水达到21.6亿,2015第一季度流水为7.88亿,在《刀塔传奇》在中清龙图2014年营业收入中占比约91.17%。如果《刀塔传奇》也面临同样的结局,龙图游戏、莉莉丝游戏和广大玩家都将受到不小的震动。据此观察,本案后续进行商业谈判的可能性更大。
目前案件已经进入诉讼程序,但尚未开始审理。中清龙图已经应诉。



评论