文 | 孙煜 孟令稀
编辑 | 陈臣
2月20日上午,中国人民银行授权全国银行间同业拆借中心公布了新一期的贷款市场报价利率(LPR),其中5年期以上LPR为4.75%,较前期下调了5个基点。本次5年期以上LPR下调,将有望引导房贷等中长期贷款利率下行,降低刚需购房群体房贷成本。
销售业绩不佳,房企现金流承压
疫情之下,房地产行业也受到了一定影响。今年1月,房企整体销售业绩不佳。据Wind和国泰君安数据,18家龙头房企单月销售额同比下降12.1%,销售面积同比下降7.9%。包括碧桂园、融创中国、保利在内的多家龙头房企销售额均同比下降。克而瑞监测数据也显示,1月百强房企操盘口径的销售金额同比下降12.0%。

2月份的房地产市场依然比较低迷。中金公司数据显示,2月3-9日,共有27城披露销售数据,合计新房销售面积较去年春节后首周下降95%,此外全国300城居住用地成交面积同比下降55%。2月10-16日,共有30城披露销售数据,合计新房销售面积较去年春节后第二周下降85%,此外全国300城居住用地成交面积同比下降23%。

严峻形势下,房企现金流压力陡增。据平安证券测算,在不考虑经营性收支的情况下,A股上市地产企业可支撑约半年的工资、利息与税款支付。如果考虑经营活动流出(如土地分期付款、预售房屋建安等),那么实际可支撑的时间会更短。

现金流紧张的房企们还面临巨大的偿债压力。据平安证券测算,2020年房企境内债券到期5902亿元、海外发债到期2136亿元、房地产信托到期6544亿元,合计约1.46万亿元,较2019年实际到期值增长19.4%。

其中,今年3月到期金额较2月份环比增长84.7%,从672亿增至1240亿。之后数月到期金额也呈逐月上升趋势,7月到期值将达到峰值1490亿。
线下卖房受阻,线上营销来补
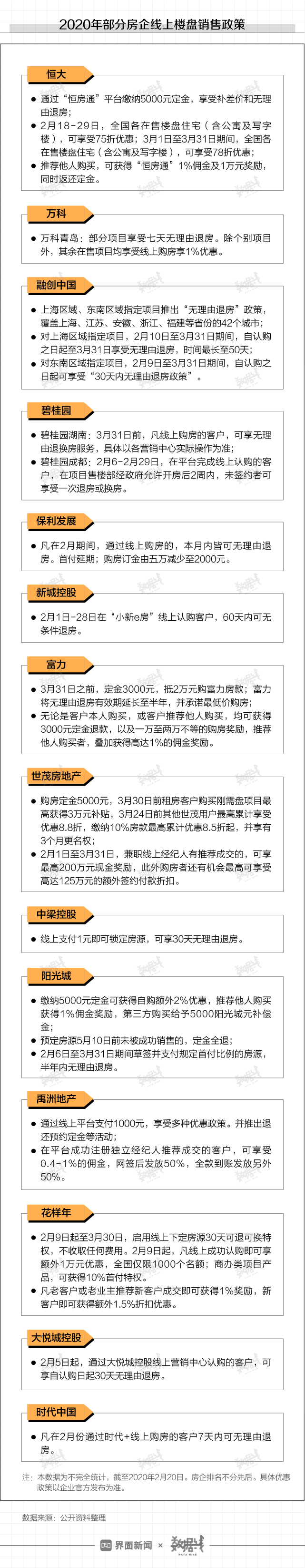
售楼处关闭、线下销售受阻怎么办?房企们纷纷创新营销方式,将售楼处搬到线上,采用“直播”等接地气的方式卖房。
据克而瑞数据统计,截至2月13日,有151家房企开展线上营销,有143家房企重启或新推出线上售楼处。其中,搭建集团或区域自有平台线上售楼处的共107家,搭建小程序的达85家,拥有集团小程序的达64家。除了自建平台卖房,也有部分房企选择与第三方平台合作开展线上营销。

除了把售楼处从线下搬到线上,部分龙头房企在网上卖房时,往往还附带降价等优惠条件,以期“以价换量”。

如恒大集团在2月16日宣布,2月18日起全国在售楼盘七五折售卖,在首付、按揭等环节,都给出了不同程度的额外优惠。此外,万科、融创、碧桂园等房企,在线上销售时也都推出了“无条件退房”等优惠条件。
现在是买房的好时机吗?
上百家房企都在线上卖房,有的“无理由退换房”期限长达半年,那么现在是买房的时机吗?
近期房企们开启“线上模式”,力推优惠购房和“无理由退换”,旨在尽快恢复销售,促回款提升现金流和加速未来项目进度。中国指数研究院副院长黄瑜2月21日接受《新京报》采访时表示,“部分房企率先开启降价促销,旨在提高线上销售到线下成交的转化效果,加速后期项目销售和资金回笼。当前‘稳房价’依然是楼市调控的主要目标之一,短期价格大幅下行的空间有限,而项目降价更多的是为了提升购房需求释放积极性,以及提前锁定意向客户进行蓄客的一种营销手段。”
从房价的角度来看,据国家统计局公布的70个大中城市商品住宅销售价格数据,1月份70城房价依然环比上涨,不过新房及二手房价格指数同、环比上涨城市数量均较上月减少。
70个大中城市一、二手住宅价格环比涨幅分别为0.27%和0.07%,较12月涨幅均收窄0.08%;一、二手住宅价格同比涨幅分别为6.45%及3.48%,较12月涨幅分别收窄0.36%及0.16%。
从历史经验看,1-2月向来为房地产销售淡季,3月则会迎来地产销售“小阳春”。国家统计局数据显示,2015-2019年,每年3月份的商品住宅销售面积及销售金额,均高于当年1-2月的相关数据。

在2月19日晚间央行发布的2019年第四季度中国货币政策执行报告中,央行强调,坚持房子是用来住的、不是用来炒的定位,按照“因城施策”的基本原则,加快建立房地产金融长效管理机制,不将房地产作为短期刺激经济的手段。
另一方面,1月下旬以来,全国多地先后出台房地产行业扶持政策,内容涉及土地供应、销售支持、财税政策、行政审批等多方面,以期减轻房企的经营及资金压力。
长江证券指出,“一城一策”的地产调控中,拿地部分为各地政策焦点。国盛证券也指出,多地政策边际宽松主要集中在供给端的土地出让金缴纳环节,后续有望出台更多需求端的边际放松政策。



评论